Suppr超能文献

从中性粒细胞角度探讨长链非编码RNA和信使核糖核酸在颅内动脉粥样硬化性狭窄中的作用

Explore the role of long noncoding RNAs and mRNAs in intracranial atherosclerotic stenosis: From the perspective of neutrophils.

作者信息

Wang Yilin, Wang Tao, Han Ziping, Wang Rongliang, Hu Yue, Yang Zhenhong, Shen Tong, Zheng Yangmin, Luo Jichang, Ma Yan, Luo Yumin, Jiao Liqun

机构信息

Institute of Cerebrovascular Disease Research, Xuanwu Hospital of Capital Medical University, Beijing, China.

Department of Neurosurgery, Xuanwu Hospital of Capital Medical University, Beijing, China.

出版信息

Brain Circ. 2023 Nov 30;9(4):240-250. doi: 10.4103/bc.bc_63_23. eCollection 2023 Oct-Dec.

Abstract

CONTEXT

Circulating neutrophils and long noncoding RNAs (lncRNAs) play various roles in intracranial atherosclerotic stenosis (ICAS).

OBJECTIVE

Our study aimed to detect differentially expressed (DE) lncRNAs and mRNAs in circulating neutrophils and explore the pathogenesis of atherosclerosis from the perspective of neutrophils.

METHODS

Nineteen patients with ICAS and 15 healthy controls were enrolled. The peripheral blood of the participants was collected, and neutrophils were separated. The expression profiles of lncRNAs and mRNAs in neutrophils from five patients and five healthy controls were obtained, and DE lncRNAs and mRNAs were selected. Six lncRNAs were selected and validated using quantitative reverse transcription-polymerase chain reaction (qRT-PCR), and ceRNA and lncRNA-RNA binding protein (RBP)-mRNA networks were constructed. Correlation analysis between lncRNAs and mRNAs was performed. Functional enrichment annotations were also performed.

RESULTS

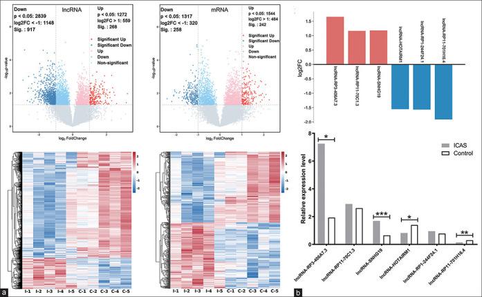
Volcano plots and heat maps displayed the expression profiles and DE lncRNAs and mRNAs, respectively. The qRT-PCR results revealed that the four lncRNAs showed a tendency consistent with the expression profile, with statistical significance. The ceRNA network revealed three pairs of regulatory networks: lncRNA RP3-406A7.3-NAGLU, lncRNA HOTAIRM1-MVK/IL-25/GBF1/CNOT4/ANKK1/PLEKHG6, and lncRNA RP11-701H16.4-ZNF416. The lncRNA-RBP-mRNA network showed five pairs of regulatory networks: lncRNA RP11-701H16.4-TEK, lncRNA RP11-701H16.4-MED17, lncRNA SNHG19-NADH-ubiquinone oxidoreductase core subunit V1, lncRNA RP3-406A7.3-Angel1, and lncRNA HOTAIRM1-CARD16.

CONCLUSIONS

Our study identified and verified four lncRNAs in neutrophils derived from peripheral blood, which may explain the transcriptional alteration of neutrophils during the pathophysiological process of ICAS. Our results provide insights for research related to the pathogenic mechanisms and drug design of ICAS.

摘要

背景

循环中性粒细胞和长链非编码RNA(lncRNA)在颅内动脉粥样硬化性狭窄(ICAS)中发挥着多种作用。

目的

本研究旨在检测循环中性粒细胞中差异表达的lncRNA和mRNA,并从中性粒细胞的角度探讨动脉粥样硬化的发病机制。

方法

纳入19例ICAS患者和15名健康对照者。采集参与者的外周血并分离中性粒细胞。获得5例患者和5名健康对照者中性粒细胞中lncRNA和mRNA的表达谱,并筛选差异表达的lncRNA和mRNA。选择6种lncRNA并采用定量逆转录-聚合酶链反应(qRT-PCR)进行验证,构建ceRNA和lncRNA- RNA结合蛋白(RBP)-mRNA网络。对lncRNA和mRNA进行相关性分析,并进行功能富集注释。

结果

火山图和热图分别展示了lncRNA和mRNA的表达谱以及差异表达情况。qRT-PCR结果显示,4种lncRNA的表达趋势与表达谱一致,具有统计学意义。ceRNA网络显示出三对调控网络:lncRNA RP3-406A7.3-NAGLU、lncRNA HOTAIRM1-MVK/IL-25/GBF1/CNOT4/ANKK1/PLEKHG6以及lncRNA RP11-701H16.4-ZNF416。lncRNA-RBP-mRNA网络显示出五对调控网络:lncRNA RP11-701H16.4-TEK、lncRNA RP11-701H16.4-MED17、lncRNA SNHG19- NADH-泛醌氧化还原酶核心亚基V1、lncRNA RP3-406A7.3-Angel1以及lncRNA HOTAIRM1-CARD16。

结论

本研究鉴定并验证了外周血来源的中性粒细胞中的4种lncRNA,这可能解释了ICAS病理生理过程中中性粒细胞的转录改变。我们的结果为ICAS发病机制及药物设计相关研究提供了思路。

https://cdn.ncbi.nlm.nih.gov/pmc/blobs/d9ef/10821680/db5a4f95e432/BC-9-240-g001.jpg

文献AI研究员

20分钟写一篇综述,助力文献阅读效率提升50倍。

立即体验

用中文搜PubMed

大模型驱动的PubMed中文搜索引擎

马上搜索

文档翻译

学术文献翻译模型,支持多种主流文档格式。

立即体验