Suppr超能文献

SHROOM3 缺失通过调节食蟹猴类器官中的细胞骨架蛋白影响神经上皮细胞的形态。

Loss of SHROOM3 affects neuroepithelial cell shape through regulating cytoskeleton proteins in cynomolgus monkey organoids.

机构信息

State Key Laboratory of Primate Biomedical Research, Institute of Primate Translational Medicine, Kunming University of Science and Technology, Kunming, Yunnan 650500, China.

Yunnan Key Laboratory of Primate Biomedical Research, Kunming, Yunnan 650500, China.

出版信息

Zool Res. 2024 Mar 18;45(2):233-241. doi: 10.24272/j.issn.2095-8137.2023.190.

Abstract

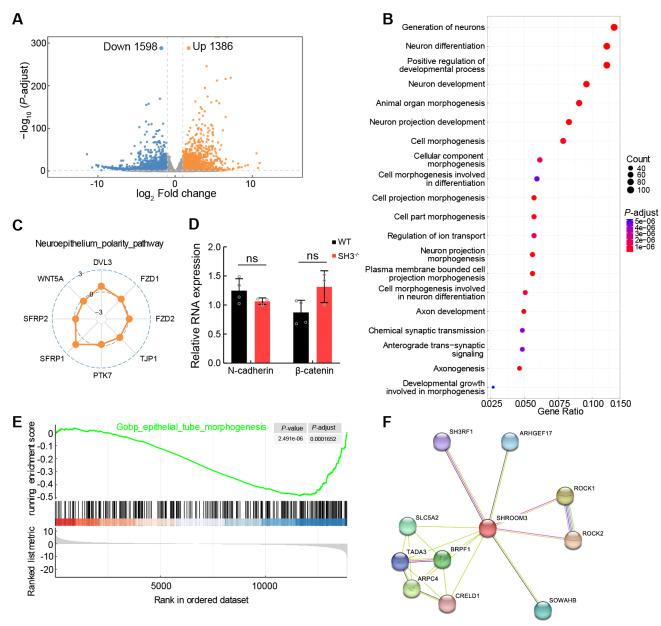
Neural tube defects (NTDs) are severe congenital neurodevelopmental disorders arising from incomplete neural tube closure. Although folate supplementation has been shown to mitigate the incidence of NTDs, some cases, often attributable to genetic factors, remain unpreventable. The gene has been implicated in NTD cases that are unresponsive to folate supplementation; at present, however, the underlying mechanism remains unclear. Neural tube morphogenesis is a complex process involving the folding of the planar epithelium of the neural plate. To determine the role of SHROOM3 in early developmental morphogenesis, we established a neuroepithelial organoid culture system derived from cynomolgus monkeys to closely mimic the neural plate phase. Loss of SHROOM3 resulted in shorter neuroepithelial cells and smaller nuclei. These morphological changes were attributed to the insufficient recruitment of cytoskeletal proteins, namely fibrous actin (F-actin), myosin II, and phospho-myosin light chain (PMLC), to the apical side of the neuroepithelial cells. Notably, these defects were not rescued by folate supplementation. RNA sequencing revealed that differentially expressed genes were enriched in biological processes associated with cellular and organ morphogenesis. In summary, we established an authentic system to study NTDs and identified a novel mechanism for NTDs that are unresponsive to folate supplementation.

摘要

神经管缺陷(NTDs)是一种严重的先天性神经发育障碍,是由于神经管闭合不完全引起的。尽管补充叶酸已被证明可以降低 NTD 的发生率,但仍有一些病例(通常归因于遗传因素)无法预防。该基因与对叶酸补充无反应的 NTD 病例有关;然而,目前其潜在机制尚不清楚。神经管形态发生是一个复杂的过程,涉及神经管板的平面上皮细胞的折叠。为了确定 SHROOM3 在早期发育形态发生中的作用,我们建立了一种源自食蟹猴的神经上皮类器官培养系统,以紧密模拟神经管板阶段。SHROOM3 的缺失导致神经上皮细胞变短和细胞核变小。这些形态变化归因于细胞骨架蛋白(即纤维状肌动蛋白(F-actin)、肌球蛋白 II 和磷酸化肌球蛋白轻链(PMLC))在神经上皮细胞的顶端侧的募集不足。值得注意的是,这些缺陷不能通过叶酸补充来挽救。RNA 测序显示,差异表达的基因富集在与细胞和器官形态发生相关的生物学过程中。总之,我们建立了一个真实的系统来研究 NTDs,并确定了一种对叶酸补充无反应的 NTDs 的新机制。

https://cdn.ncbi.nlm.nih.gov/pmc/blobs/2ceb/11017078/1cfba39411bf/zr-45-2-233-1.jpg

文献AI研究员

20分钟写一篇综述,助力文献阅读效率提升50倍。

立即体验

用中文搜PubMed

大模型驱动的PubMed中文搜索引擎

马上搜索

文档翻译

学术文献翻译模型,支持多种主流文档格式。

立即体验