Suppr超能文献

抑制NOX2或NLRP3炎性小体可预防心脏远程缺血预处理。

Inhibition of NOX2 or NLRP3 inflammasome prevents cardiac remote ischemic preconditioning.

作者信息

Benavides Sandra, Palavecino Rodrigo, Riquelme Jaime A, Montecinos Luis, Finkelstein José Pablo, Donoso Paulina, Sánchez Gina

机构信息

Physiopathology Program, Institute of Biomedical Sciences, School of Medicine, Universidad de Chile, Santiago, Chile.

Advanced Center for Chronic Diseases (ACCDiS), Faculty of Chemical and Pharmaceutical Sciences & Faculty of Medicine, Universidad de Chile, Santiago, Chile.

出版信息

Front Physiol. 2024 Jan 15;14:1327402. doi: 10.3389/fphys.2023.1327402. eCollection 2023.

Abstract

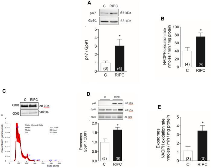
Short episodes of ischemia-reperfusion (IR) in the heart (classical ischemic preconditioning, IPC) or in a limb (remote ischemic preconditioning, RIPC) before a prolonged ischemic episode, reduce the size of the infarct. It is unknown whether IPC and RIPC share common mechanisms of protection. Animals KO for NOX2, a superoxide-producing enzyme, or KO for NLRP3, a protein component of inflammasome, are not protected by IPC. The aim of this study was to investigate if NOX2 or NLRP3 inflammasome are involved in the protection induced by RIPC. We preconditioned rats using 4 × 5 min periods of IR in the limb with or without a NOX2 inhibitor (apocynin) or an NLRP3 inhibitor (Bay117082). In isolated hearts, we measured the infarct size after 30 min of ischemia and 60 min of reperfusion. In hearts from preconditioned rats we measured the activity of NOX2; the mRNA of Nrf2, gamma-glutamylcysteine ligase, glutathione dehydrogenase, thioredoxin reductase and sulfiredoxin by RT-qPCR; the content of glutathione; the activation of the NLRP3 inflammasome and the content of IL-1β and IL-10 in cardiac tissue. In exosomes isolated from plasma, we quantified NOX2 activity. The infarct size after IR decreased from 40% in controls to 9% of the heart volume after RIPC. This protective effect was lost in the presence of both inhibitors. RIPC increased NOX2 activity in the heart and exosomes, as indicated by the increased association of p47phox to the membrane and by the increased oxidation rate of NADPH. RIPC also increased the mRNA of Nrf2 and antioxidant enzymes. Also, RIPC increased the content of glutathione and the GSH/GSSG ratio. The inflammasome proteins NLRP3, procaspase-1, and caspase-1 were all increased in the hearts of RIPC rats. At the end of RIPC protocol, IL-1β increased in plasma but decreased in cardiac tissue. At the same time, IL-10 did not change in cardiac tissue but increased by 70% during the next 50 min of perfusion. RIPC activates NOX2 which upregulates the heart's antioxidant defenses and activates the NLRP3 inflammasome which stimulates a cardiac anti-inflammatory response. These changes may underlie the decrease in the infarct size induced by RIPC.

摘要

在长时间缺血发作之前,心脏的短暂缺血再灌注(IR)(经典缺血预处理,IPC)或肢体的短暂缺血再灌注(远程缺血预处理,RIPC)可减小梗死面积。目前尚不清楚IPC和RIPC是否具有共同的保护机制。缺乏超氧化物生成酶NOX2或炎性小体的蛋白质成分NLRP3的动物不受IPC的保护。本研究的目的是调查NOX2或NLRP3炎性小体是否参与RIPC诱导的保护作用。我们使用4×5分钟的肢体IR预处理大鼠,同时使用或不使用NOX2抑制剂(芹菜素)或NLRP3抑制剂(Bay117082)。在离体心脏中,我们测量了缺血30分钟和再灌注60分钟后的梗死面积。在预处理大鼠的心脏中,我们通过RT-qPCR测量了NOX2的活性;Nrf2、γ-谷氨酰半胱氨酸连接酶、谷胱甘肽脱氢酶、硫氧还蛋白还原酶和亚磺基氧化还原酶的mRNA;谷胱甘肽的含量;NLRP3炎性小体的激活以及心脏组织中IL-1β和IL-10的含量。在从血浆中分离的外泌体中,我们定量了NOX2的活性。IR后的梗死面积从对照组的40%降至RIPC后的心脏体积的9%。在两种抑制剂存在的情况下,这种保护作用消失。RIPC增加了心脏和外泌体中NOX2的活性,这表现为p47phox与膜的结合增加以及NADPH氧化速率增加。RIPC还增加了Nrf2和抗氧化酶的mRNA。此外,RIPC增加了谷胱甘肽的含量以及GSH/GSSG比值。RIPC大鼠心脏中的炎性小体蛋白NLRP3、前半胱天冬酶-1和半胱天冬酶-1均增加。在RIPC方案结束时,血浆中IL-1β增加,但心脏组织中减少。与此同时,心脏组织中IL-10没有变化,但在接下来的50分钟灌注期间增加了70%。RIPC激活NOX2,上调心脏的抗氧化防御,并激活NLRP3炎性小体,刺激心脏抗炎反应。这些变化可能是RIPC诱导梗死面积减小的基础。

https://cdn.ncbi.nlm.nih.gov/pmc/blobs/afa7/10822933/ecf67f24a8a9/fphys-14-1327402-g001.jpg

文献AI研究员

20分钟写一篇综述,助力文献阅读效率提升50倍。

立即体验

用中文搜PubMed

大模型驱动的PubMed中文搜索引擎

马上搜索

文档翻译

学术文献翻译模型,支持多种主流文档格式。

立即体验