Suppr超能文献

脑结构连接的改善伴随着肠道微生物群的变化在结节性硬化症复合征模型小鼠中。

Amelioration of the brain structural connectivity is accompanied with changes of gut microbiota in a tuberous sclerosis complex mouse model.

机构信息

Biomedical Translation Research Center, Academia Sinica, Taipei, Taiwan.

Ph.D. Program in Medical Neuroscience, College of Medical Science and Technology, Taipei Medical University, Taipei, Taiwan.

出版信息

Transl Psychiatry. 2024 Jan 31;14(1):68. doi: 10.1038/s41398-024-02752-y.

Abstract

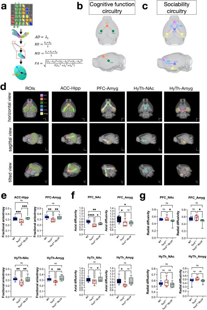
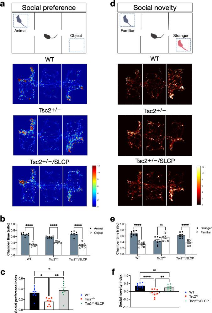
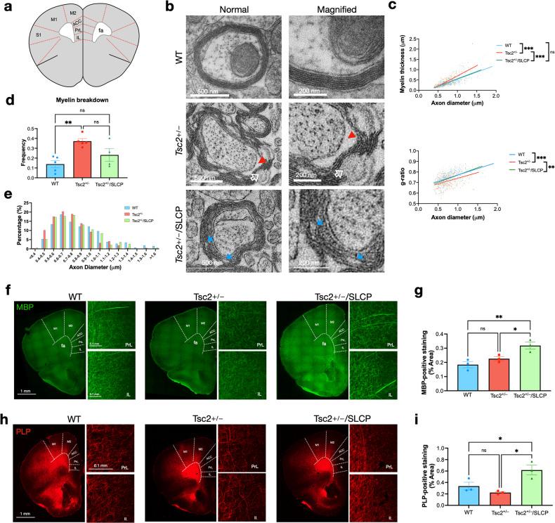
Tuberous sclerosis complex (TSC) is a genetic disease that causes benign tumors and dysfunctions in many organs, including the brain. Aside from the brain malformations, many individuals with TSC exhibit neuropsychiatric symptoms. Among these symptoms, autism spectrum disorder (ASD) is one of the most common co-morbidities, affecting up to 60% of the population. Past neuroimaging studies strongly suggested that the impairments in brain connectivity contribute to ASD, whether or not TSC-related. Specifically, the tract-based diffusion tensor imaging (DTI) analysis provides information on the fiber integrity and has been used to study the neuropathological changes in the white matter of TSC patients with ASD symptoms. In our previous study, curcumin, a diet-derived mTOR inhibitor has been shown to effectively mitigate learning and memory deficits and anxiety-like behavior in Tsc2 mice via inhibiting astroglial proliferation. Recently, gut microbiota, which is greatly influenced by the diet, has been considered to play an important role in regulating several components of the central nervous system, including glial functions. In this study, we showed that the abnormal social behavior in the Tsc2 mice can be ameliorated by the dietary curcumin treatment. Second, using tract-based DTI analysis, we found that the Tsc2 mice exhibited altered fractional anisotropy, axial and radial diffusivities of axonal bundles connecting the prefrontal cortex, nucleus accumbens, hypothalamus, and amygdala, indicating a decreased brain network. Third, the dietary curcumin treatment improved the DTI metrics, in accordance with changes in the gut microbiota composition. At the bacterial phylum level, we showed that the abundances of Actinobacteria, Verrucomicrobia, and Tenericutes were significantly correlated with the DTI metrics FA, AD, and RD, respectively. Finally, we revealed that the expression of myelin-associated proteins, myelin bassic protein (MBP) and proteolipid protein (PLP) was increased after the treatment. Overall, we showed a strong correlation between structural connectivity alterations and social behavioral deficits, as well as the diet-dependent changes in gut microbiota composition.

摘要

结节性硬化症复合征(TSC)是一种遗传性疾病,可导致包括大脑在内的许多器官良性肿瘤和功能障碍。除了大脑畸形外,许多 TSC 患者还表现出神经精神症状。在这些症状中,自闭症谱系障碍(ASD)是最常见的共病之一,影响高达 60%的人群。过去的神经影像学研究强烈表明,大脑连接的损伤导致 ASD,无论是否与 TSC 相关。具体来说,基于束的扩散张量成像(DTI)分析提供了有关纤维完整性的信息,并已用于研究具有 ASD 症状的 TSC 患者白质的神经病理学变化。在我们之前的研究中,姜黄素,一种饮食源性 mTOR 抑制剂,已被证明通过抑制星形胶质细胞增殖,有效地减轻 Tsc2 小鼠的学习和记忆缺陷以及焦虑样行为。最近,受饮食影响很大的肠道微生物群被认为在调节包括神经胶质功能在内的中枢神经系统的几个组成部分中发挥重要作用。在这项研究中,我们表明饮食姜黄素治疗可以改善 Tsc2 小鼠的异常社交行为。其次,通过基于束的 DTI 分析,我们发现 Tsc2 小鼠表现出连接前额叶皮层、伏隔核、下丘脑和杏仁核的轴突束的分数各向异性、轴向和径向扩散率的改变,表明大脑网络减少。第三,饮食姜黄素治疗改善了 DTI 指标,与肠道微生物群组成的变化一致。在细菌门水平上,我们表明放线菌门、疣微菌门和厚壁菌门的丰度与 DTI 指标 FA、AD 和 RD 分别显著相关。最后,我们揭示了髓鞘相关蛋白髓鞘碱性蛋白(MBP)和蛋白脂质蛋白(PLP)的表达在治疗后增加。总体而言,我们显示了结构连接改变与社交行为缺陷之间的强相关性,以及饮食依赖性的肠道微生物群组成变化。

https://cdn.ncbi.nlm.nih.gov/pmc/blobs/8804/10830571/b4e00be4cb75/41398_2024_2752_Fig1_HTML.jpg

文献AI研究员

20分钟写一篇综述,助力文献阅读效率提升50倍。

立即体验

用中文搜PubMed

大模型驱动的PubMed中文搜索引擎

马上搜索

文档翻译

学术文献翻译模型,支持多种主流文档格式。

立即体验