Suppr超能文献

全球 mRNA 去腺苷酸化的扩展波在哺乳动物卵母细胞到胚胎过渡过程中建立了翻译调控的开关。

An extended wave of global mRNA deadenylation sets up a switch in translation regulation across the mammalian oocyte-to-embryo transition.

机构信息

Department of Molecular Biology, University of California, San Diego, La Jolla, CA 92093, USA.

Department of Obstetrics, Gynecology, and Reproductive Sciences, School of Medicine, University of California, San Diego, La Jolla, CA 92093, USA.

出版信息

Cell Rep. 2024 Feb 27;43(2):113710. doi: 10.1016/j.celrep.2024.113710. Epub 2024 Feb 1.

Abstract

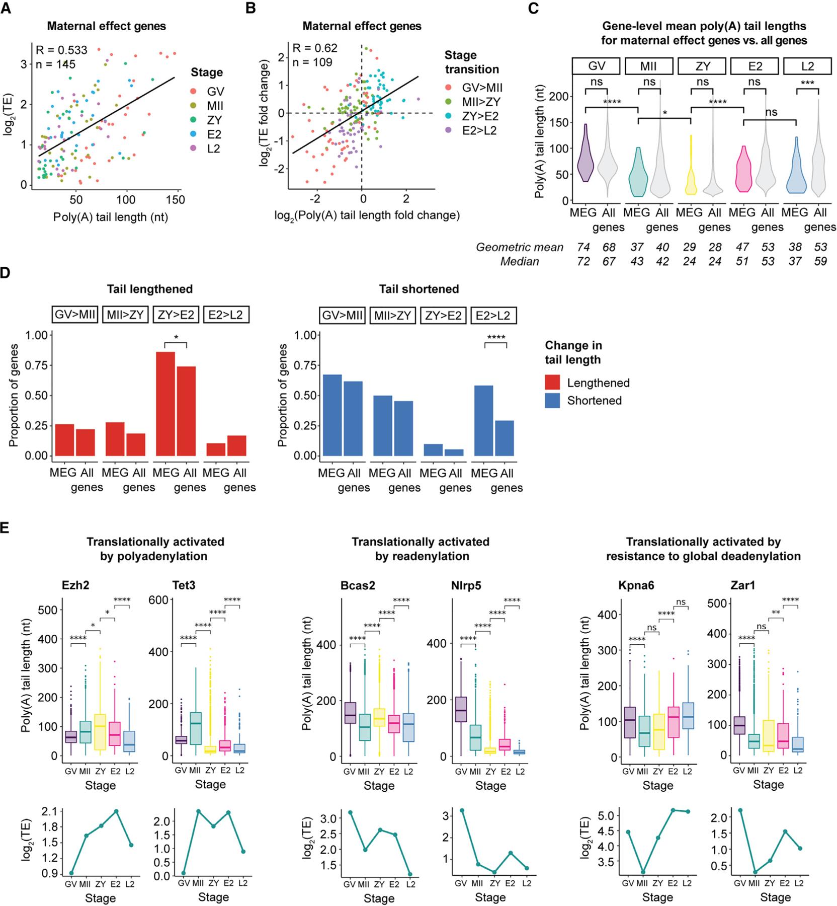
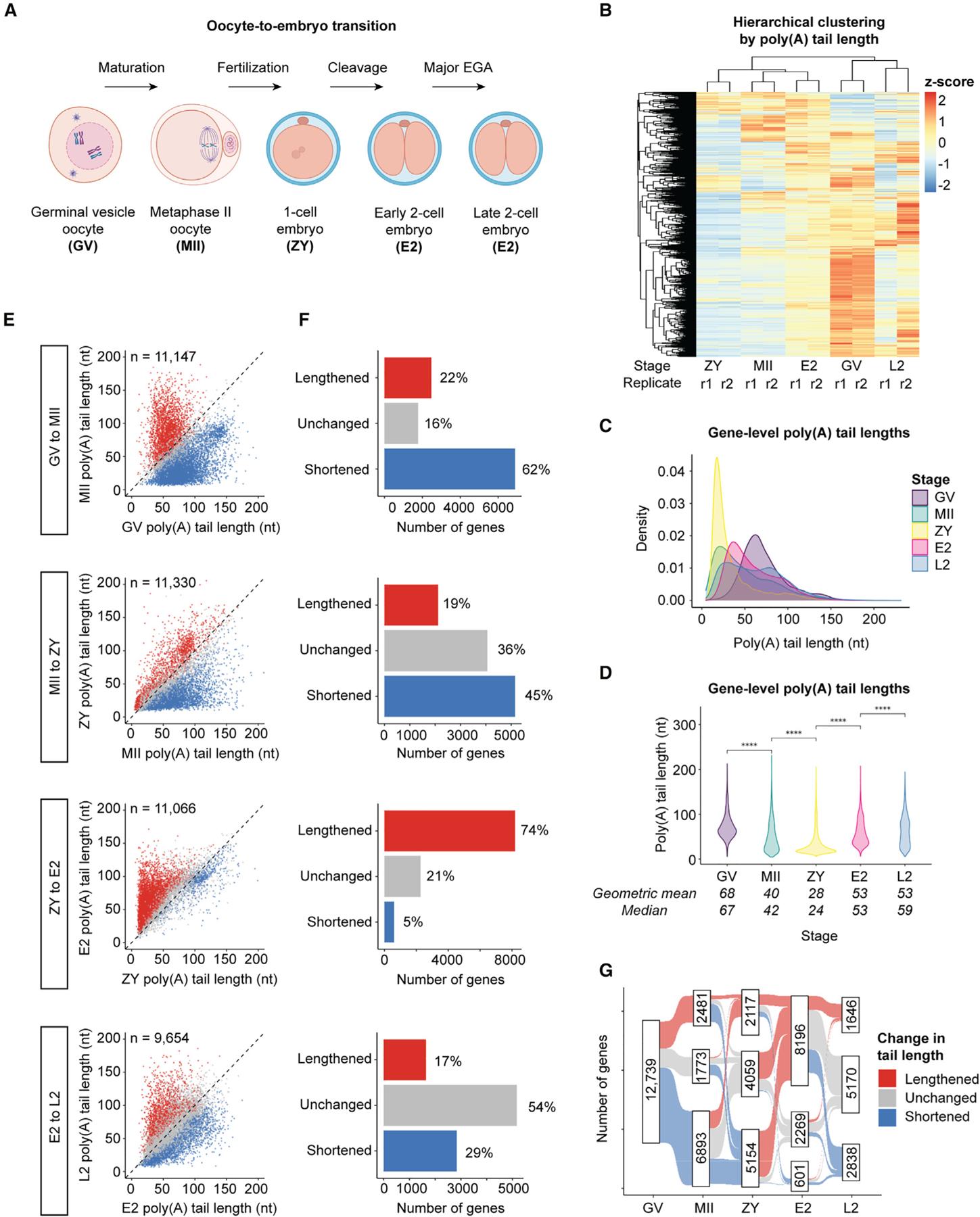
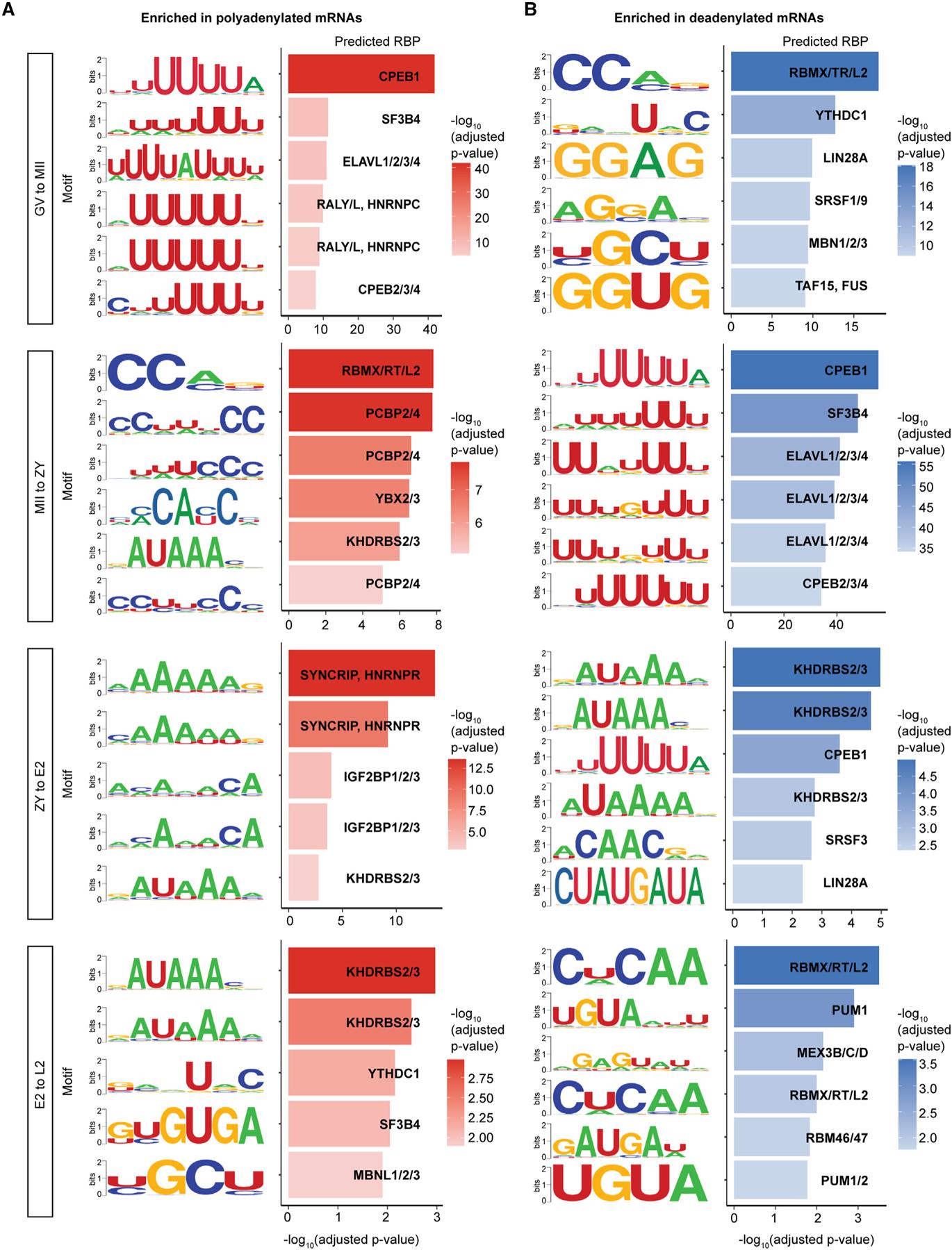
Without new transcription, gene expression across the oocyte-to-embryo transition (OET) relies instead on regulation of mRNA poly(A) tails to control translation. However, how tail dynamics shape translation across the OET in mammals remains unclear. We perform long-read RNA sequencing to uncover poly(A) tail lengths across the mouse OET and, incorporating published ribosome profiling data, provide an integrated, transcriptome-wide analysis of poly(A) tails and translation across the entire transition. We uncover an extended wave of global deadenylation during fertilization in which short-tailed, oocyte-deposited mRNAs are translationally activated without polyadenylation through resistance to deadenylation. Subsequently, in the embryo, mRNAs are readenylated and translated in a surge of global polyadenylation. We further identify regulation of poly(A) tail length at the isoform level and stage-specific enrichment of mRNA sequence motifs among regulated transcripts. These data provide insight into the stage-specific mechanisms of poly(A) tail regulation that orchestrate gene expression from oocyte to embryo in mammals.

摘要

在卵母细胞到胚胎过渡(OET)期间,没有新的转录,基因表达反而依赖于 mRNA 多聚(A)尾的调节来控制翻译。然而,在哺乳动物中,尾巴动力学如何在整个 OET 期间塑造翻译仍然不清楚。我们进行长读 RNA 测序以揭示小鼠 OET 期间的多聚(A)尾长度,并结合已发表的核糖体分析数据,提供了整个过渡过程中多聚(A)尾和翻译的综合、全转录组分析。我们在受精过程中发现了一个广泛的去腺苷酸化扩展波,其中短尾、卵母细胞沉积的 mRNA 通过抵抗去腺苷酸化而无需多聚腺苷酸化即可被翻译激活。随后,在胚胎中,mRNA 通过广泛的多聚腺苷酸化重新被腺苷酸化和翻译。我们进一步确定了同工型水平的多聚(A)尾长度的调节以及调节转录物中 mRNA 序列基序的阶段特异性富集。这些数据为多聚(A)尾调节的阶段特异性机制提供了深入了解,这些机制协调了哺乳动物从卵母细胞到胚胎的基因表达。

https://cdn.ncbi.nlm.nih.gov/pmc/blobs/3f5b/11034814/b464f5cf270b/nihms-1970869-f0002.jpg

文献AI研究员

20分钟写一篇综述,助力文献阅读效率提升50倍。

立即体验

用中文搜PubMed

大模型驱动的PubMed中文搜索引擎

马上搜索

文档翻译

学术文献翻译模型,支持多种主流文档格式。

立即体验