Suppr超能文献

银屑病调节性 T 细胞的高维分析显示其皮肤迁移能力受损。

High-dimensional profiling of regulatory T cells in psoriasis reveals an impaired skin-trafficking property.

机构信息

Department of Biomedical Sciences, Seoul National University Graduate School, Seoul, South Korea; Human Immune Monitoring Center, Icahn School of Medicine at Mount Sinai, New York, NY, USA.

Department of Biomedical Sciences, Seoul National University Graduate School, Seoul, South Korea.

出版信息

EBioMedicine. 2024 Feb;100:104985. doi: 10.1016/j.ebiom.2024.104985. Epub 2024 Feb 1.

Abstract

BACKGROUND

Psoriasis is a chronic inflammatory skin disease with a Th17-skewed immune phenotype. Although it has been generally accepted that regulatory T cells (Tregs) in lesional psoriatic skin have functional impairment due to the local inflammatory microenvironment, the molecular properties of skin-homing psoriatic Tregs have not been well explored.

METHODS

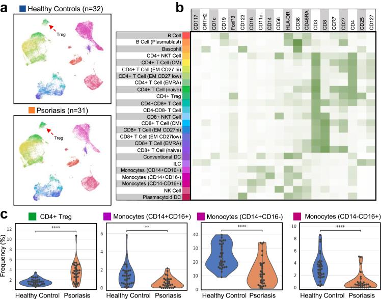
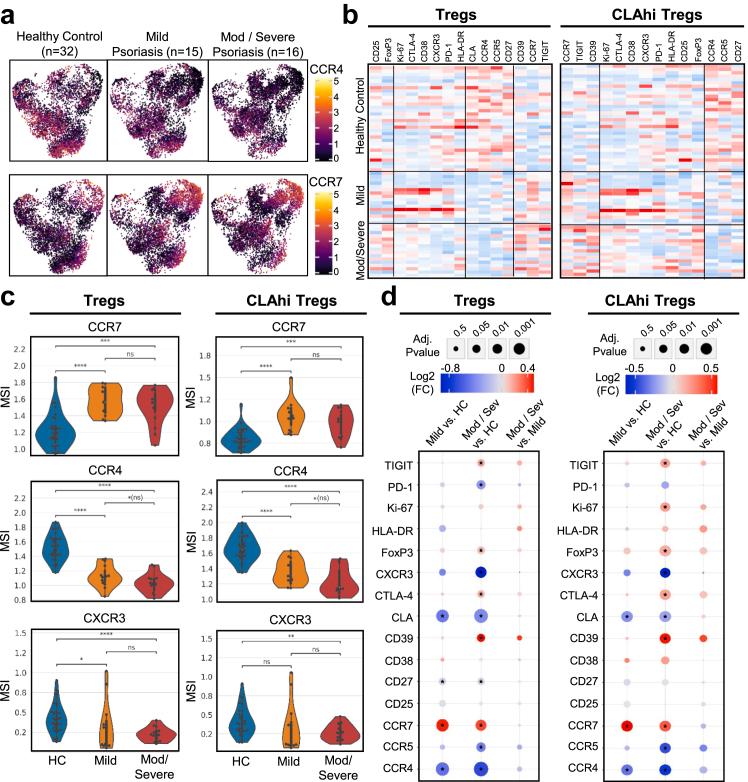
We designed an extensive 39 marker mass cytometry (CyTOF) panel to deeply profile the immune landscape of skin-homing Tregs from 31 people with psoriasis stratified by psoriasis area severity index score as mild (n = 15) to moderate-severe (n = 16) and 32 healthy controls. We further validated the findings with an in-vitro chemokine-mediated Treg migration assay, immunofluorescent imaging of normal and psoriatic lesional skin and analysed public single-cell RNA-sequencing datasets to expand upon our findings into the local tissue microenvironments.

FINDINGS

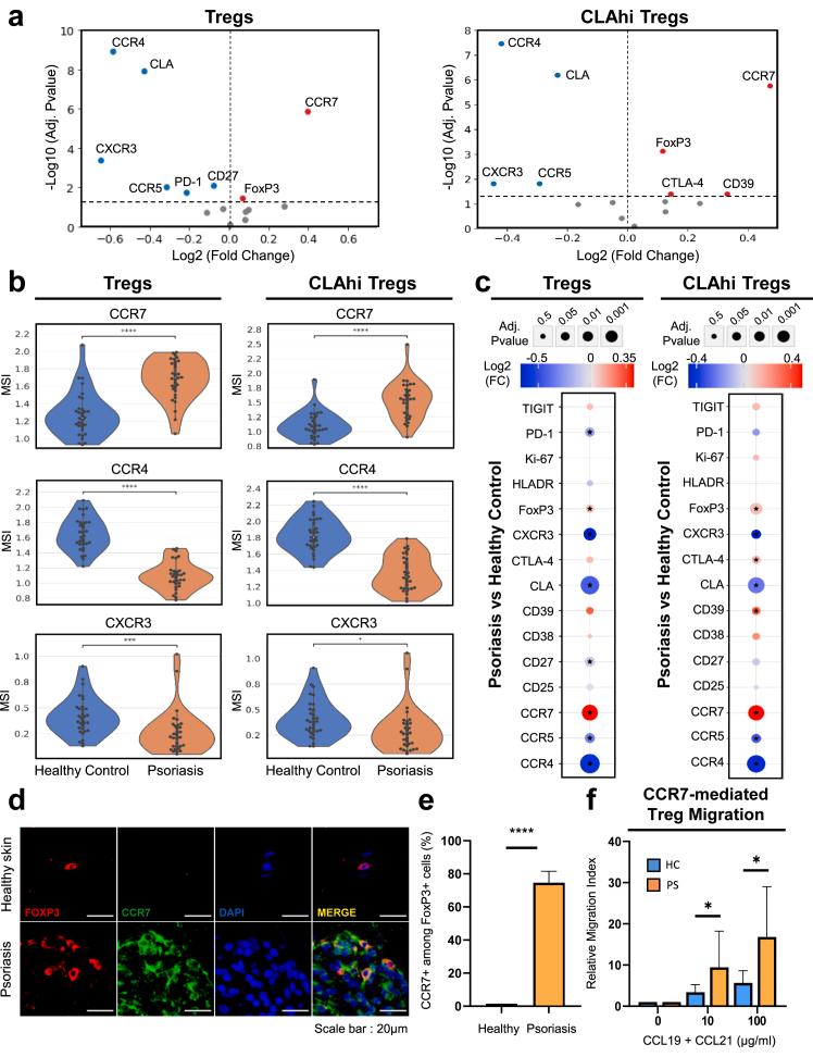
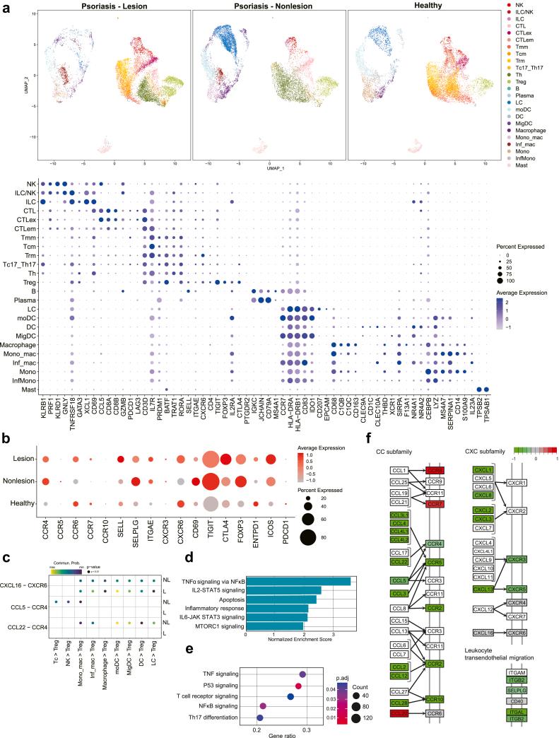
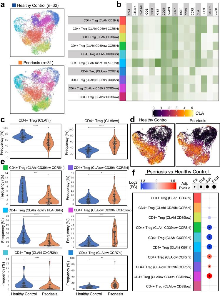
We discovered an overall decrease in CLAhi Tregs and specifically, CLAhiCCR5+ Tregs in psoriasis. Functional markers CD39 and FoxP3 were elevated in psoriatic Tregs. However, CCR7 expression was significantly increased while CCR4 and CLA expression was reduced in psoriatic Tregs and CLAhi Tregs, which was associated with disease severity. Moreover, psoriatic Tregs revealed increased migratory capacity towards CCR7's ligands, CCL19/CCL21. Interrogation of public single-cell RNA sequencing data confirmed reduced expression of skin-trafficking markers in lesional-skin Tregs compared to non-lesioned skin, further substantiated by immunofluorescent staining.

INTERPRETATION

Psoriatic circulating Tregs showed an impaired skin-trafficking phenotype thus leading to insufficient suppression of ongoing inflammation in the lesional skin, expanding upon our current understanding of the impairment of Treg-mediated immunosuppression in psoriasis.

FUNDING

This research was supported by the Basic Science Research Program through the National Research Foundation of Korea funded by the Ministry of Science and Information and Communications Technology (2020R1C1C1014513, 2021R1A4A5032185, 2020R1F1A1073692); and the new faculty research seed money grant of Yonsei University College of Medicine for 2021 (2021-32-0033).

摘要

背景

银屑病是一种慢性炎症性皮肤病,具有 Th17 偏倚的免疫表型。尽管人们普遍认为,由于局部炎症微环境,病变银屑病皮肤中的调节性 T 细胞(Tregs)功能受损,但皮肤归巢银屑病 Tregs 的分子特性尚未得到很好的探索。

方法

我们设计了一个广泛的 39 标记质谱流式细胞术(CyTOF)面板,以深入分析 31 名银屑病患者皮肤归巢 Tregs 的免疫景观,这些患者根据银屑病面积严重指数评分分为轻度(n=15)至中度-重度(n=16)和 32 名健康对照者。我们进一步通过体外趋化因子介导的 Treg 迁移试验、正常和银屑病病变皮肤的免疫荧光成像以及分析公共单细胞 RNA 测序数据集来验证这些发现,将我们的发现扩展到局部组织微环境中。

结果

我们发现,在银屑病中,CLAhi Tregs 以及特异性地 CLAhiCCR5+Tregs 总体减少。银屑病 Tregs 中 CD39 和 FoxP3 的功能标记物升高。然而,CCR7 表达显著增加,而 CCR4 和 CLA 表达在银屑病 Tregs 和 CLAhi Tregs 中减少,这与疾病严重程度相关。此外,银屑病 Tregs 对 CCR7 配体 CCL19/CCL21 的迁移能力增加。对公共单细胞 RNA 测序数据的探究证实,与非病变皮肤相比,病变皮肤 Tregs 中皮肤归巢标记物的表达降低,免疫荧光染色进一步证实了这一点。

解释

银屑病循环 Tregs 表现出受损的皮肤归巢表型,从而导致病变皮肤中持续炎症的抑制不足,这扩展了我们对银屑病中 Treg 介导的免疫抑制受损的现有认识。

资助

这项研究得到了韩国国家研究基金会基础科学研究计划的支持,该计划由科学和信息通信技术部资助(2020R1C1C1014513、2021R1A4A5032185、2020R1F1A1073692);以及延世大学医学院 2021 年新教员研究种子基金(2021-32-0033)。

https://cdn.ncbi.nlm.nih.gov/pmc/blobs/e873/10847473/4936f7525c2d/gr1.jpg

文献AI研究员

20分钟写一篇综述,助力文献阅读效率提升50倍。

立即体验

用中文搜PubMed

大模型驱动的PubMed中文搜索引擎

马上搜索

文档翻译

学术文献翻译模型,支持多种主流文档格式。

立即体验