Suppr超能文献

单原子锰纳米酶 Mn-N/C 通过诱导 I 型干扰素信号促进抗肿瘤免疫反应。

A Single-Atom Manganese Nanozyme Mn-N/C Promotes Anti-Tumor Immune Response via Eliciting Type I Interferon Signaling.

机构信息

State Key Laboratory of Systems Medicine for Cancer, Renji-Med X Clinical Stem Cell Research Center, Ren Ji Hospital, School of Medicine, Shanghai Jiao Tong University, Shanghai, 200127, China.

Institute of Molecular Medicine (IMM), Renji Hospital, School of Medicine, Shanghai Jiao Tong University, Shanghai, 200127, China.

出版信息

Adv Sci (Weinh). 2024 Apr;11(14):e2305979. doi: 10.1002/advs.202305979. Epub 2024 Feb 2.

Abstract

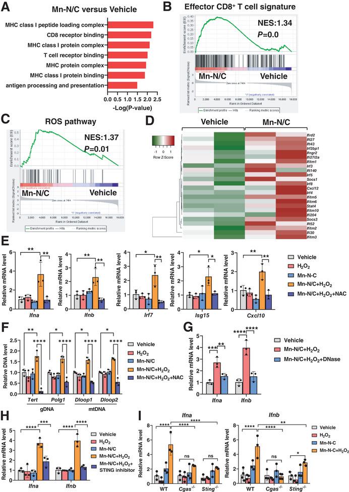
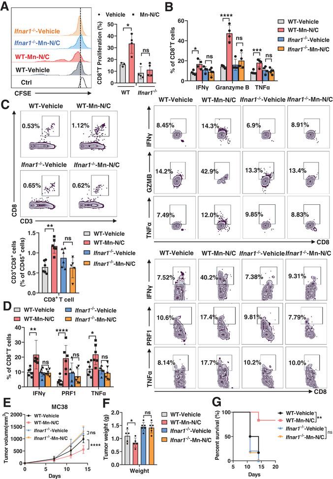
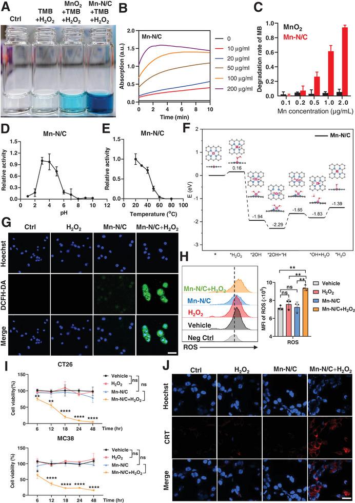
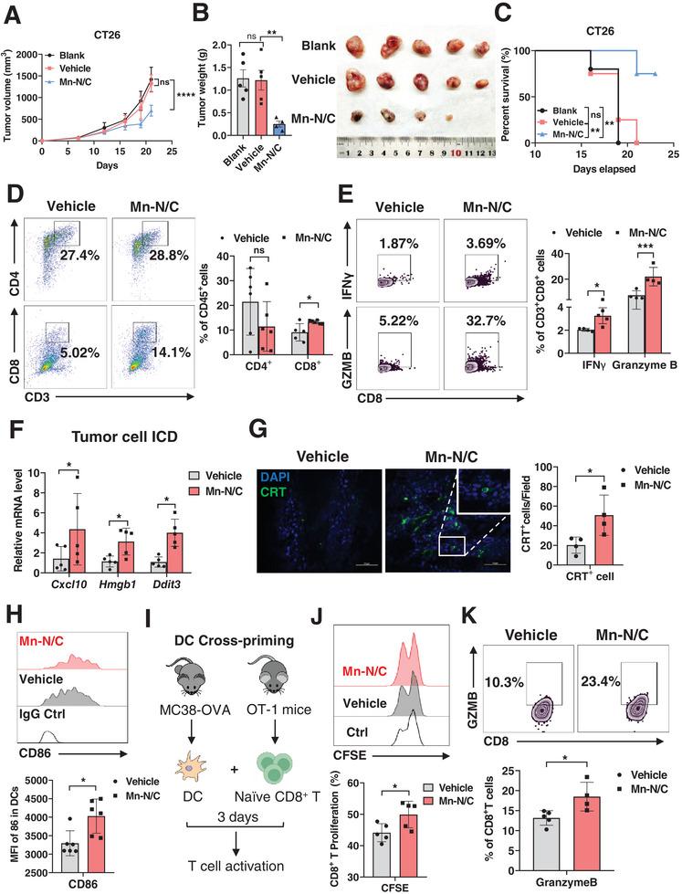
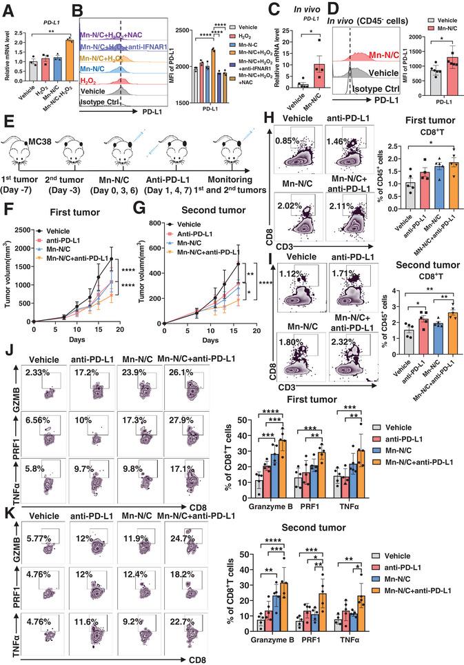
Tumor microenvironment (TME)-induced nanocatalytic therapy is a promising strategy for cancer treatment, but the low catalytic efficiency limits its therapeutic efficacy. Single-atom catalysts (SACs) are a new type of nanozyme with incredible catalytic efficiency. Here, a single-atom manganese (Mn)-N/C nanozyme is constructed. Mn-N/C catalyzes the conversion of cellular HO to ∙OH through a Fenton-like reaction and enables the sufficient generation of reactive oxygen species (ROS), which induces immunogenic cell death (ICD) of tumor cells and significantly promotes CD8T anti-tumor immunity. Moreover, RNA sequencing analysis reveals that Mn-N/C treatment activates type I interferon (IFN) signaling, which is critical for Mn-N/C-mediated anti-tumor immune response. Mechanistically, the release of cytosolic DNA and Mn triggered by Mn-N/C collectively activates the cGAS-STING pathway, subsequently stimulating type I IFN induction. A highly efficient single-atom nanozyme, Mn-N/C, which enhances anti-tumor immune response and exhibits synergistic therapeutic effects when combined with the anti-PD-L1 blockade, is proposed.

摘要

肿瘤微环境(TME)诱导的纳米催化疗法是一种很有前途的癌症治疗策略,但低催化效率限制了其治疗效果。单原子催化剂(SACs)是一种新型纳米酶,具有令人难以置信的催化效率。在这里,构建了一种单原子锰(Mn)-N/C 纳米酶。Mn-N/C 通过类芬顿反应催化细胞 HO 转化为 ∙OH,并能够充分产生活性氧物种(ROS),诱导肿瘤细胞免疫原性细胞死亡(ICD),并显著促进 CD8T 抗肿瘤免疫。此外,RNA 测序分析表明,Mn-N/C 处理激活了 I 型干扰素(IFN)信号,这对于 Mn-N/C 介导的抗肿瘤免疫反应至关重要。从机制上讲,Mn-N/C 引发的细胞质 DNA 和 Mn 的释放共同激活了 cGAS-STING 途径,随后刺激 I 型 IFN 的诱导。提出了一种高效的单原子纳米酶 Mn-N/C,它可以增强抗肿瘤免疫反应,并与抗 PD-L1 封锁联合使用时表现出协同治疗效果。

https://cdn.ncbi.nlm.nih.gov/pmc/blobs/f0a0/11005736/0f9b939fbe69/ADVS-11-2305979-g008.jpg

文献AI研究员

20分钟写一篇综述,助力文献阅读效率提升50倍。

立即体验

用中文搜PubMed

大模型驱动的PubMed中文搜索引擎

马上搜索

文档翻译

学术文献翻译模型,支持多种主流文档格式。

立即体验