Suppr超能文献

基于肿瘤突变负荷相关基因的结肠癌预后模型的构建与验证

Construction and validation of a colon cancer prognostic model based on tumor mutation burden-related genes.

作者信息

Zou Daoyang, Xu Tianwen

机构信息

The Second Affiliated Hospital of Fujian Medical University, Quanzhou, China.

出版信息

Sci Rep. 2024 Feb 4;14(1):2867. doi: 10.1038/s41598-024-53257-z.

Abstract

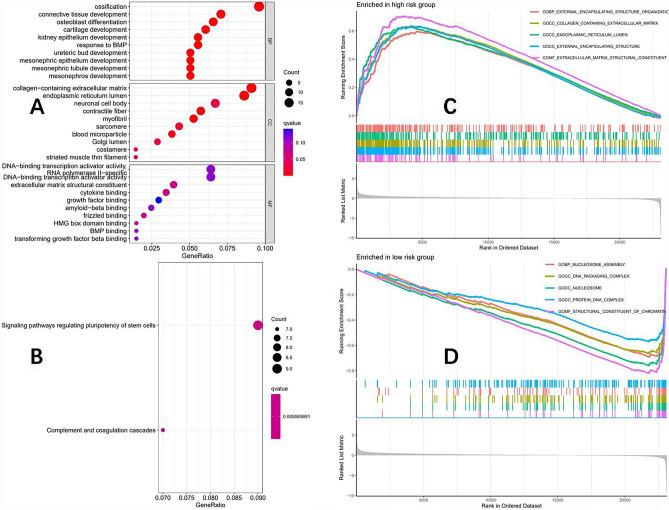
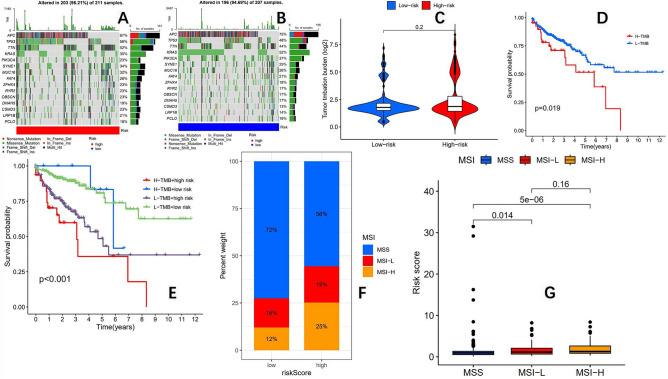
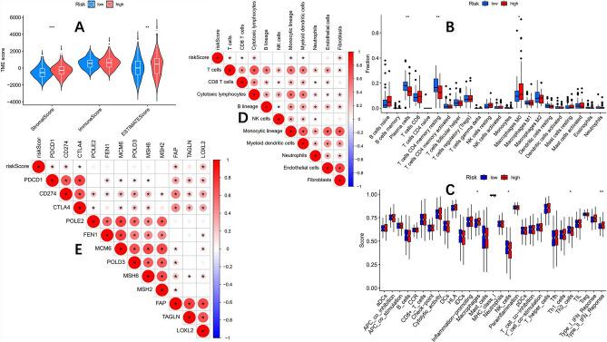
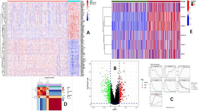
Currently, immunotherapy has entered the clinical diagnosis and treatment guidelines for colon cancer, but existing immunotherapy markers cannot predict the effectiveness of immunotherapy well. This study utilized the TCGA-COAD queue to perform differential gene analysis on high and low-mutation burden samples, and screen differentially expressed genes (DEGs). To explore new molecular markers or predictive models of immunotherapy by using DEGs for NMF classification and prognostic model construction. Through systematic bioinformatics analysis, the TCGA-COAD cohort was successfully divided into high mutation burden subtypes and low mutation burden subtypes by NMF typing using DEGs. The proportion of MSI-H between high mutation burden subtypes was significantly higher than that of low mutation burden subtypes, but there was no significant difference in immunotherapy efficacy between the two subtypes. Drug sensitivity analysis showed significant differences in drug sensitivity between the two subtypes. Subsequently, we constructed a prognostic model using DEGs, which can effectively predict patient survival and immunotherapy outcomes. The prognosis and immunotherapy outcomes of the low-risk group were significantly better than those of the high-risk group. The external dataset validation of the constructed prognostic model using the GSE39582 dataset from the GEO database yielded consistent results. At the same time, we also analyzed the TMB and MSI situation between the high and low-risk groups, and the results showed that there was no significant difference in TMB between the high and low-risk groups, but the proportion of MSI-H in the high-risk group was significantly higher than that in the low-risk group. Finally, we conclude that TMB is not a suitable molecular marker for predicting the efficacy of immunotherapy in colon cancer. The newly constructed prognostic model can effectively differentiate the prognosis of colon cancer patients and predict their immunotherapy efficacy.

摘要

目前,免疫疗法已进入结肠癌的临床诊断和治疗指南,但现有的免疫疗法标志物不能很好地预测免疫疗法的疗效。本研究利用TCGA-COAD队列对高、低突变负荷样本进行差异基因分析,并筛选差异表达基因(DEGs)。通过使用DEGs进行非负矩阵分解(NMF)分类和预后模型构建,探索免疫疗法的新分子标志物或预测模型。通过系统的生物信息学分析,利用DEGs通过NMF分型成功地将TCGA-COAD队列分为高突变负荷亚型和低突变负荷亚型。高突变负荷亚型中微卫星高度不稳定(MSI-H)的比例显著高于低突变负荷亚型,但两种亚型在免疫疗法疗效上无显著差异。药物敏感性分析显示两种亚型在药物敏感性上存在显著差异。随后,我们利用DEGs构建了一个预后模型,该模型可以有效地预测患者的生存和免疫疗法结果。低风险组的预后和免疫疗法结果显著优于高风险组。使用来自基因表达综合数据库(GEO)的GSE39582数据集对构建的预后模型进行外部数据集验证,结果一致。同时,我们还分析了高、低风险组之间的肿瘤突变负荷(TMB)和MSI情况,结果显示高、低风险组之间的TMB无显著差异,但高风险组中MSI-H的比例显著高于低风险组。最后,我们得出结论,TMB不是预测结肠癌免疫疗法疗效的合适分子标志物。新构建的预后模型可以有效地区分结肠癌患者的预后并预测其免疫疗法疗效。

https://cdn.ncbi.nlm.nih.gov/pmc/blobs/60cb/10838917/16dcc264fce7/41598_2024_53257_Fig1_HTML.jpg

文献AI研究员

20分钟写一篇综述,助力文献阅读效率提升50倍。

立即体验

用中文搜PubMed

大模型驱动的PubMed中文搜索引擎

马上搜索

文档翻译

学术文献翻译模型,支持多种主流文档格式。

立即体验