Suppr超能文献

通过3 - HPAA下调组蛋白乙酰化水平,减轻饮食诱导的代谢功能障碍相关脂肪性肝病的进展。

alleviates diet-induced metabolic dysfunction-associated steatotic liver disease progression by downregulating histone acetylation level via 3-HPAA.

作者信息

Jin Shengxi, Chen Peng, Yang Jing, Li Duguang, Liu Xiaolong, Zhang Yiyin, Xia Qiming, Li Yiling, Chen Guoqiao, Li Yixuan, Tong Yifan, Yu Weihua, Fan Xiaoxiao, Lin Hui

机构信息

Department of General Surgery, Sir Run Run Shaw Hospital, Zhejiang University School of Medicine, Hangzhou, China.

Biomedical Research Center, Sir Run Run Shaw Hospital, School of Medicine, Zhejiang University, Hangzhou, China.

出版信息

Gut Microbes. 2024 Jan-Dec;16(1):2309683. doi: 10.1080/19490976.2024.2309683. Epub 2024 Feb 5.

Abstract

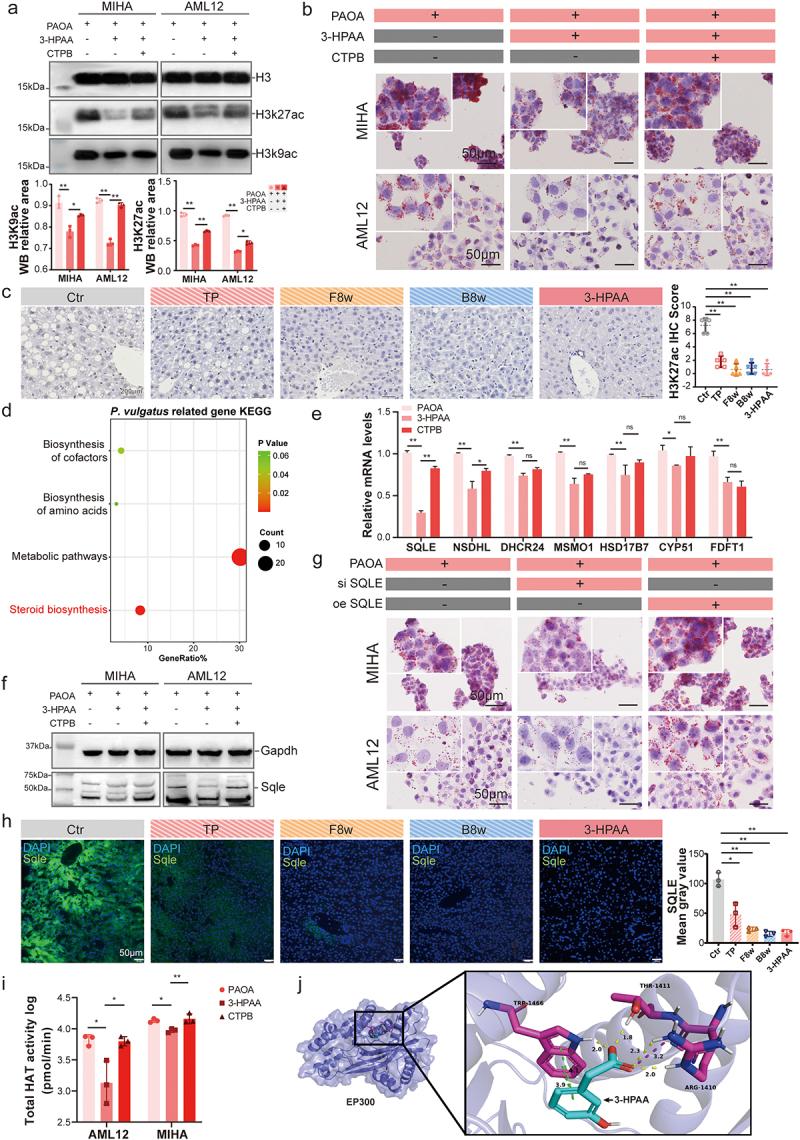
Diet-induced metabolic dysfunction-associated steatotic liver disease (MASLD) is a prevalent metabolic disorder with limited effective interventions available. A novel approach to address this issue is through gut microbiota-based therapy. In our study, we utilized multi-omics analysis to identify as a potential probiotic for the treatment of MASLD. Our findings from murine models clearly illustrate that the supplementation of mitigates the development of MASLD. This beneficial effect is partly attributed to the metabolite 3-Hydroxyphenylacetic acid (3-HPAA) produced by , which reduces the acetylation levels of H3K27 and downregulates the transcription of Squalene Epoxidase (SQLE), a rate-limiting enzyme in steroid biosynthesis that promotes lipid accumulation in liver cells. This study underscores the significant role of in the development of MASLD and the critical importance of its metabolite 3-HPAA in regulating lipid homeostasis. These findings offer a promising avenue for early intervention therapy in the context of MASLD.

摘要

饮食诱导的代谢功能障碍相关脂肪性肝病(MASLD)是一种普遍存在的代谢紊乱疾病,可用的有效干预措施有限。解决这一问题的一种新方法是通过基于肠道微生物群的疗法。在我们的研究中,我们利用多组学分析确定[具体物质未给出]作为治疗MASLD的潜在益生菌。我们在小鼠模型中的研究结果清楚地表明,补充[具体物质未给出]可减轻MASLD的发展。这种有益效果部分归因于[具体物质未给出]产生的代谢物3-羟基苯乙酸(3-HPAA),它降低了H3K27的乙酰化水平,并下调了角鲨烯环氧酶(SQLE)的转录,SQLE是类固醇生物合成中的限速酶,可促进肝细胞中的脂质积累。这项研究强调了[具体物质未给出]在MASLD发展中的重要作用及其代谢物3-HPAA在调节脂质稳态中的关键重要性。这些发现为MASLD背景下的早期干预治疗提供了一条有希望的途径。

https://cdn.ncbi.nlm.nih.gov/pmc/blobs/4a5f/10854360/e54625dc824e/KGMI_A_2309683_F0001_OC.jpg

文献AI研究员

20分钟写一篇综述,助力文献阅读效率提升50倍。

立即体验

用中文搜PubMed

大模型驱动的PubMed中文搜索引擎

马上搜索

文档翻译

学术文献翻译模型,支持多种主流文档格式。

立即体验