Suppr超能文献

溶质载体家族6成员14(SLC6A14)通过促进NLRP3炎性小体介导的细胞焦亡来推动溃疡性结肠炎的进展。

SLC6A14 promotes ulcerative colitis progression by facilitating NLRP3 inflammasome-mediated pyroptosis.

作者信息

Gu Qing, Xia Huan, Song Yue-Qiong, Duan Jun, Chen Yun, Zhang You, Chen He-Ping, Zhang Li

机构信息

Department of Elderly Digestive, Sichuan Academy of Medical Sciences and Sichuan Provincial People's Hospital, University of Electronic Science and Technology, Chengdu 610072, Sichuan Province, China.

Geriatrics Research Institute, Sichuan Provincial People's Hospital, Chengdu 610072, Sichuan Province, China.

出版信息

World J Gastroenterol. 2024 Jan 21;30(3):252-267. doi: 10.3748/wjg.v30.i3.252.

Abstract

BACKGROUND

Ulcerative colitis (UC) is an inflammatory condition with frequent relapse and recurrence. Evidence suggests the involvement of SLC6A14 in UC pathogenesis, but the central regulator remains unknown.

AIM

To explore the role of SLC6A14 in UC-associated pyroptosis.

METHODS

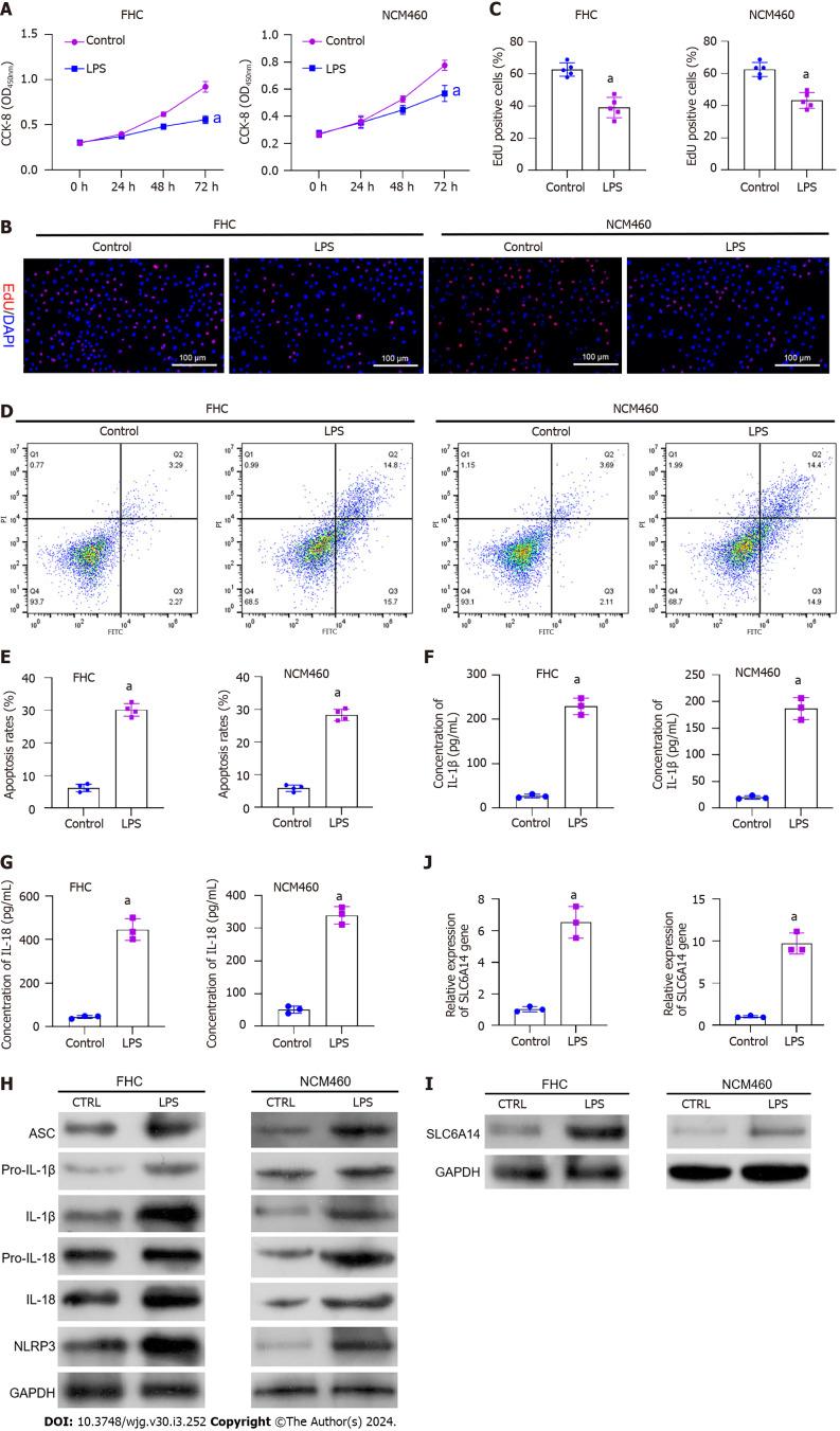
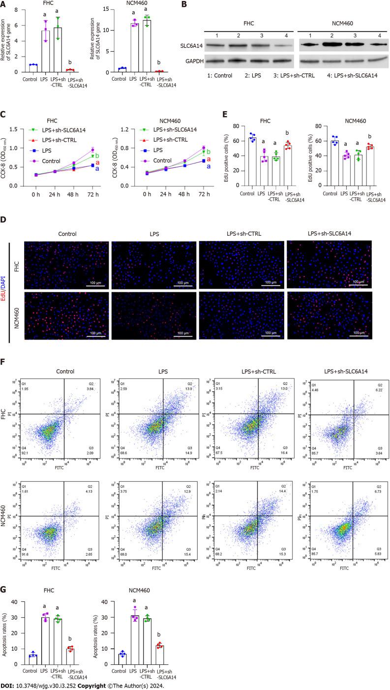
Quantitative real-time polymerase chain reaction (qRT-PCR), immunoblotting, and immunohistochemical were used to assess SLC6A14 in human UC tissues. Lipopolysaccharide (LPS) was used to induce inflammation in FHC and NCM460 cells and model enteritis, and SLC6A14 levels were assessed. Pyroptosis markers were quantified using enzyme-linked immunosorbent assay, Western blotting, and qRT-PCR, and EdU incubation, CCK-8 assays and flow cytometry were used to examine proliferation and apoptosis. Mouse models of UC were used for verification.

RESULTS

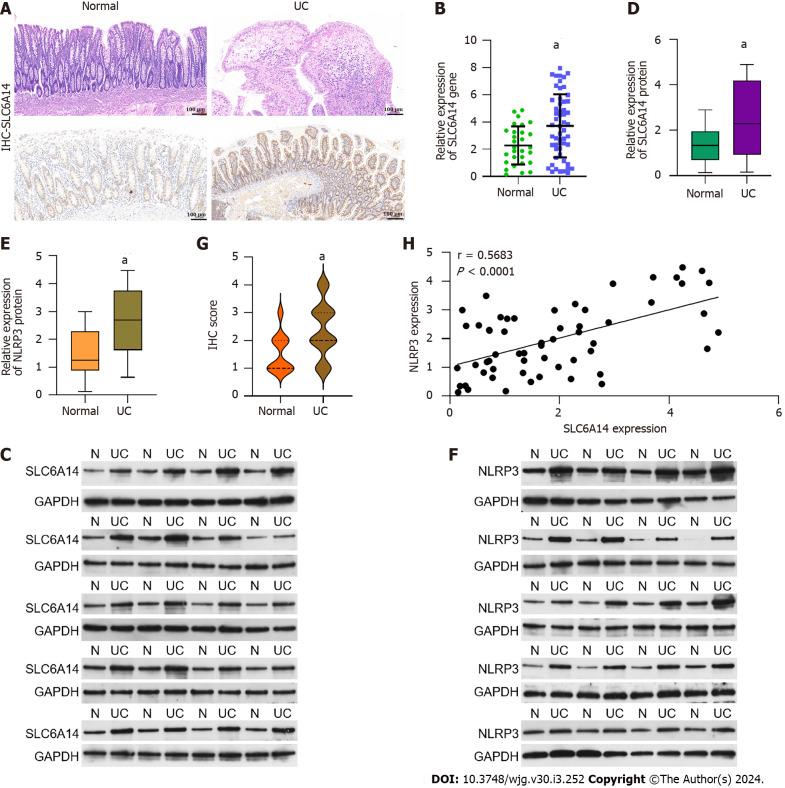
SLC6A14 was increased and correlated with NLRP3 in UC tissues. LPS-induced FHC and NCM460 cells showed increased SLC6A14 levels. Reducing SLC6A14 increased cell proliferation and suppressed apoptosis. Reducing SLC6A14 decreased pyroptosis-associated proteins (ASC, IL-1β, IL-18, NLRP3). NLRP3 overexpression counteracted the effects of sh-SLC6A14 on LPS-induced FHC and NCM460 cell pyroptosis. SLC6A14 improved the mucosa in mice with dextran sulfate sodium-induced colitis.

CONCLUSION

SLC6A14 promotes UC pyroptosis by regulating NLRP3, suggesting the therapeutic potential of modulating the SLC6A14/NLRP3 axis.

摘要

背景

溃疡性结肠炎(UC)是一种炎症性疾病,频繁复发。有证据表明溶质载体家族6成员14(SLC6A14)参与UC发病机制,但核心调节因子仍不清楚。

目的

探讨SLC6A14在UC相关细胞焦亡中的作用。

方法

采用定量实时聚合酶链反应(qRT-PCR)、免疫印迹和免疫组织化学方法评估人UC组织中SLC6A14的表达。用脂多糖(LPS)诱导FHC和NCM460细胞发生炎症并建立肠炎模型,评估SLC6A14水平。使用酶联免疫吸附测定、蛋白质免疫印迹和qRT-PCR定量细胞焦亡标志物,并用EdU孵育、CCK-8法和流式细胞术检测细胞增殖和凋亡。采用UC小鼠模型进行验证。

结果

UC组织中SLC6A14表达增加,且与NLRP3相关。LPS诱导的FHC和NCM460细胞中SLC6A14水平升高。降低SLC6A14可增加细胞增殖并抑制凋亡。降低SLC6A14可减少细胞焦亡相关蛋白(凋亡相关斑点样蛋白(ASC)、白细胞介素-1β(IL-1β)、白细胞介素-18(IL-18)、NLRP3)的表达。NLRP3过表达可抵消小干扰RNA靶向SLC6A14(sh-SLC6A14)对LPS诱导的FHC和NCM460细胞焦亡的影响。SLC6A14可改善葡聚糖硫酸钠诱导的结肠炎小鼠的黏膜状况。

结论

SLC6A14通过调节NLRP3促进UC细胞焦亡,提示调节SLC6A14/NLRP3轴具有治疗潜力。

https://cdn.ncbi.nlm.nih.gov/pmc/blobs/8a89/10835529/bd9e08f787fa/WJG-30-252-g001.jpg

文献AI研究员

20分钟写一篇综述,助力文献阅读效率提升50倍。

立即体验

用中文搜PubMed

大模型驱动的PubMed中文搜索引擎

马上搜索

文档翻译

学术文献翻译模型,支持多种主流文档格式。

立即体验