Suppr超能文献

RNF20通过CDK9依赖的LSD1稳定作用促进表观遗传免疫抑制。

RNF20 contributes to epigenetic immunosuppression through CDK9-dependent LSD1 stabilization.

作者信息

Dong Bo, Wang Xinzhao, Song Xiang, Wang Jianlin, Liu Xia, Yu Zhiyong, Zhou Yongkun, Deng Jiong, Wu Yadi

机构信息

Department of Pharmacology and Nutritional Sciences, University of Kentucky, Lexington, KY 40508.

Markey Cancer Center, College of Medicine, University of Kentucky, Lexington, KY 40508.

出版信息

Proc Natl Acad Sci U S A. 2024 Feb 13;121(7):e2307150121. doi: 10.1073/pnas.2307150121. Epub 2024 Feb 5.

Abstract

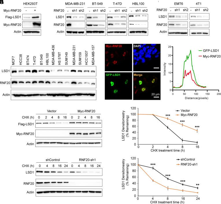
Cyclin-dependent kinase 9 (CDK9) plays a critical role in transcription initiation and is essential for maintaining gene silencing at heterochromatic loci. Inhibition of CDK9 increases sensitivity to immunotherapy, but the underlying mechanism remains unclear. We now report that RNF20 stabilizes LSD1 via K29-mediated ubiquitination, which is dependent on CDK9-mediated phosphorylation. This CDK9- and RNF20-dependent LSD1 stabilization is necessary for the demethylation of histone H3K4, then subsequent repression of endogenous retrovirus, and an interferon response, leading to epigenetic immunosuppression. Moreover, we found that loss of RNF20 sensitizes cancer cells to the immune checkpoint inhibitor anti-PD-1 in vivo and that this effect can be rescued by the expression of ectopic LSD1. Our findings are supported by the observation that RNF20 levels correlate with LSD1 levels in human breast cancer specimens. This study sheds light on the role of RNF20 in CDK9-dependent LSD1 stabilization, which is crucial for epigenetic silencing and immunosuppression. Our findings explore the potential importance of targeting the CDK9-RNF20-LSD1 axis in the development of new cancer therapies.

摘要

细胞周期蛋白依赖性激酶9(CDK9)在转录起始中起关键作用,对于维持异染色质位点的基因沉默至关重要。抑制CDK9可增加对免疫疗法的敏感性,但其潜在机制仍不清楚。我们现在报告,RNF20通过K29介导的泛素化使LSD1稳定,这依赖于CDK9介导的磷酸化。这种依赖于CDK9和RNF20的LSD1稳定对于组蛋白H3K4的去甲基化、随后对内源逆转录病毒的抑制以及干扰素反应是必要的,从而导致表观遗传免疫抑制。此外,我们发现RNF20的缺失使癌细胞在体内对免疫检查点抑制剂抗PD-1敏感,并且这种效应可以通过异位表达LSD1来挽救。我们的发现得到了以下观察结果的支持:在人类乳腺癌标本中,RNF20水平与LSD1水平相关。这项研究揭示了RNF20在依赖CDK9的LSD1稳定中的作用,这对于表观遗传沉默和免疫抑制至关重要。我们的发现探索了在新癌症疗法开发中靶向CDK9-RNF20-LSD1轴的潜在重要性。

https://cdn.ncbi.nlm.nih.gov/pmc/blobs/8fd9/10873621/f73e29e5220d/pnas.2307150121fig01.jpg

文献AI研究员

20分钟写一篇综述,助力文献阅读效率提升50倍。

立即体验

用中文搜PubMed

大模型驱动的PubMed中文搜索引擎

马上搜索

文档翻译

学术文献翻译模型,支持多种主流文档格式。

立即体验