Suppr超能文献

通过巨噬细胞靶向脂质纳米颗粒递送实现病毒性肺炎的精准治疗。

Precision treatment of viral pneumonia through macrophage-targeted lipid nanoparticle delivery.

作者信息

Zhao Gan, Xue Lulu, Geisler Hannah C, Xu Junchao, Li Xinyuan, Mitchell Michael J, Vaughan Andrew E

机构信息

Department of Biomedical Sciences, School of Veterinary Medicine, University of Pennsylvania, Philadelphia, PA 19104.

Institute for Regenerative Medicine, University of Pennsylvania, Philadelphia, PA 19104.

出版信息

Proc Natl Acad Sci U S A. 2024 Feb 13;121(7):e2314747121. doi: 10.1073/pnas.2314747121. Epub 2024 Feb 5.

Abstract

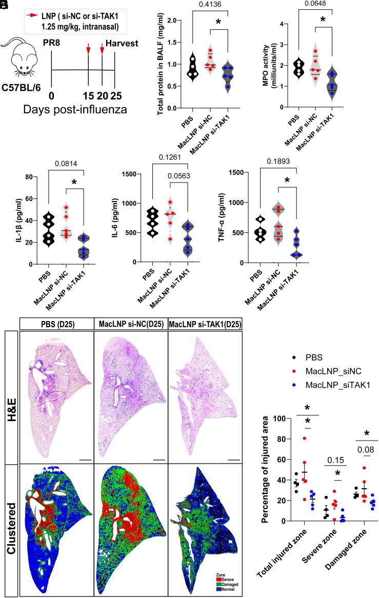
Macrophages are integral components of the innate immune system, playing a dual role in host defense during infection and pathophysiological states. Macrophages contribute to immune responses and aid in combatting various infections, yet their production of abundant proinflammatory cytokines can lead to uncontrolled inflammation and worsened tissue damage. Therefore, reducing macrophage-derived proinflammatory cytokine release represents a promising approach for treating various acute and chronic inflammatory disorders. However, limited macrophage-specific delivery vehicles have hindered the development of macrophage-targeted therapies. In this study, we screened a pool of 112 lipid nanoparticles (LNPs) to identify an optimal LNP formulation for efficient siRNA delivery. Subsequently, by conjugating the macrophage-specific antibody F4/80 to the LNP surface, we constructed MacLNP, an enhanced LNP formulation designed for targeted macrophage delivery. In both in vitro and in vivo experiments, MacLNP demonstrated a significant enhancement in targeting macrophages. Specifically, delivery of siRNA targeting TAK1, a critical kinase upstream of multiple inflammatory pathways, effectively suppressed the phosphorylation/activation of NF-kB. LNP-mediated inhibition of NF-kB, a key upstream regulator in the classic inflammatory signaling pathway, in the murine macrophage cell line RAW264.7 significantly reduced the release of proinflammatory cytokines after stimulation with the viral RNA mimic Poly(I:C). Finally, intranasal administration of MacLNP-encapsulated TAK1 siRNA markedly ameliorated lung injury induced by influenza infection. In conclusion, our findings validate the potential of targeted macrophage interventions in attenuating inflammatory responses, reinforcing the potential of LNP-mediated macrophage targeting to treat pulmonary inflammatory disorders.

摘要

巨噬细胞是固有免疫系统的重要组成部分,在感染和病理生理状态下的宿主防御中发挥双重作用。巨噬细胞有助于免疫反应并协助对抗各种感染,然而它们产生大量促炎细胞因子会导致炎症失控和组织损伤加重。因此,减少巨噬细胞衍生的促炎细胞因子释放是治疗各种急性和慢性炎症性疾病的一种有前景的方法。然而,有限的巨噬细胞特异性递送载体阻碍了巨噬细胞靶向治疗的发展。在本研究中,我们筛选了112种脂质纳米颗粒(LNP)库,以确定用于有效递送siRNA的最佳LNP配方。随后,通过将巨噬细胞特异性抗体F4/80偶联到LNP表面,我们构建了MacLNP,这是一种设计用于靶向巨噬细胞递送的增强型LNP配方。在体外和体内实验中,MacLNP均显示出对巨噬细胞靶向性的显著增强。具体而言,递送靶向TAK1(多种炎症途径上游的关键激酶)的siRNA可有效抑制NF-κB的磷酸化/激活。在鼠巨噬细胞系RAW264.7中,LNP介导的对经典炎症信号通路中关键上游调节因子NF-κB的抑制作用,显著降低了用病毒RNA模拟物Poly(I:C)刺激后促炎细胞因子的释放。最后,经鼻给药包裹TAK1 siRNA的MacLNP可显著改善流感感染诱导的肺损伤。总之,我们的研究结果证实了靶向巨噬细胞干预在减轻炎症反应方面的潜力,强化了LNP介导的巨噬细胞靶向治疗肺部炎症性疾病的潜力。

https://cdn.ncbi.nlm.nih.gov/pmc/blobs/68d0/10873611/fc5412b0ec8b/pnas.2314747121fig01.jpg

文献AI研究员

20分钟写一篇综述,助力文献阅读效率提升50倍。

立即体验

用中文搜PubMed

大模型驱动的PubMed中文搜索引擎

马上搜索

文档翻译

学术文献翻译模型,支持多种主流文档格式。

立即体验