Suppr超能文献

miR-9-5p 对乙型脑炎病毒感染的神经干细胞/祖细胞中 Onecut2 的调控作用。

Regulation of Onecut2 by miR-9-5p in Japanese encephalitis virus infected neural stem/progenitor cells.

机构信息

National Brain Research Centre, Manesar, Haryana, India.

出版信息

Microbiol Spectr. 2024 Mar 5;12(3):e0323823. doi: 10.1128/spectrum.03238-23. Epub 2024 Feb 6.

Abstract

UNLABELLED

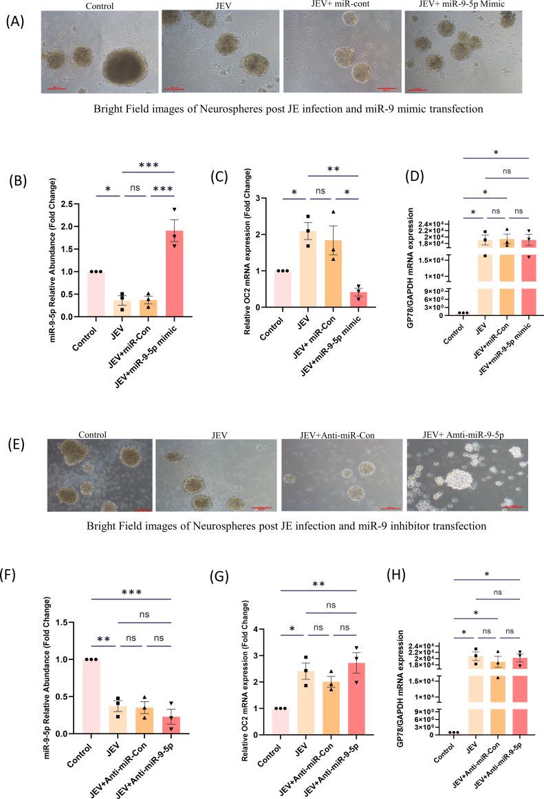
Japanese encephalitis virus (JEV) is one of the major neurotropic viral infections that is known to dysregulate the homeostasis of neural stem/progenitor cells (NSPCs) and depletes the stem cell pool. NSPCs are multipotent stem cell population of the central nervous system (CNS) which are known to play an important role in the repair of the CNS during insults/injury caused by several factors such as ischemia, neurological disorders, CNS infections, and so on. Viruses have evolved to utilize host factors for their own benefit and during JEV infection, host factors, including the non-coding RNAs such as miRNAs, are reported to be affected, thereby cellular processes regulated by the miRNAs exhibit perturbed functionality. Previous studies from our laboratory have demonstrated the role of JEV infection in dysregulating the function of neural stem cells (NSCs) by altering the cell fate and depleting the stem cell pool leading to a decline in stem cell function in CNS repair mechanism post-infection. JEV-induced alteration in miRNA expression in the NSCs is one of the major interest to us. In prior studies, we have observed an altered expression pattern of certain miRNAs following JEV infection. In this study, we have validated the role of JEV infection in NSCs in altering the expression of miR-9-5p, which is a known regulator of neurogenesis in NSCs. Furthermore, we have validated the interaction of this miRNA with its target, Onecut2 (OC2), in primary NSCs utilizing miRNA mimic and inhibitor transfection experiments. Our findings indicate a possible role of JEV mediated dysregulated interaction between miR-9-5p and its putative target OC2 in NSPCs.

IMPORTANCE

MicroRNAs have emerged as key disease pathogenic markers and potential therapeutic targets. In this study, we solidify this concept by studying a key miRNA, miR-9-5p, in Japanese encephalitis virus infection of neural stem/progenitor cells. miRNA target Onecut2 has a possible role in stem cell pool biology. Here, we show a possible mechanistic axis worth investing in neurotropic viral biology.

摘要

未加标签

日本脑炎病毒(JEV)是一种主要的神经嗜性病毒感染,已知其会扰乱神经干细胞/祖细胞(NSPC)的内稳态并耗尽干细胞池。NSPC 是中枢神经系统(CNS)的多能干细胞群体,已知在由多种因素引起的 CNS 损伤/损伤中发挥重要作用,例如缺血、神经紊乱、CNS 感染等。病毒已经进化为利用宿主因素为自己谋利,在 JEV 感染期间,包括 microRNAs 在内的非编码 RNA 等宿主因素据报道受到影响,从而由 microRNAs 调节的细胞过程表现出功能失调。我们实验室的先前研究表明,JEV 感染通过改变细胞命运和耗尽干细胞池来扰乱神经干细胞(NSCs)的功能,从而导致感染后 CNS 修复机制中干细胞功能下降。JEV 诱导 NSCs 中 microRNA 表达的改变是我们关注的主要问题之一。在先前的研究中,我们观察到 JEV 感染后某些 microRNAs 的表达模式发生改变。在这项研究中,我们验证了 JEV 感染在改变 miR-9-5p 表达中的作用,miR-9-5p 是 NSCs 中神经发生的已知调节剂。此外,我们利用 microRNA 模拟物和抑制剂转染实验验证了该 miRNA 与其靶标 Onecut2(OC2)在原代 NSCs 中的相互作用。我们的研究结果表明,JEV 介导的 miR-9-5p 与其假定靶标 OC2 之间失调相互作用在 NSPCs 中可能发挥作用。

重要性

microRNAs 已成为关键的疾病发病标志物和潜在的治疗靶点。在这项研究中,我们通过研究日本脑炎病毒感染神经干细胞/祖细胞中的关键 microRNA miR-9-5p 来巩固这一概念。miRNA 靶标 Onecut2 可能在干细胞池生物学中发挥作用。在这里,我们展示了一个值得在神经嗜性病毒生物学中投资的可能机制轴。

https://cdn.ncbi.nlm.nih.gov/pmc/blobs/863e/10913399/19747e169c80/spectrum.03238-23.f001.jpg

文献AI研究员

20分钟写一篇综述,助力文献阅读效率提升50倍。

立即体验

用中文搜PubMed

大模型驱动的PubMed中文搜索引擎

马上搜索

文档翻译

学术文献翻译模型,支持多种主流文档格式。

立即体验