Suppr超能文献

人群衰老标志物研究进展。

Progress in the study of aging marker criteria in human populations.

机构信息

Chengdu University of Traditional Chinese Medicine, Chengdu, China.

Department of Nephrology, First Medical Center of Chinese PLA General Hospital, National Key Laboratory of Kidney Diseases, National Clinical Research Center for Kidney Diseases, Beijing Key Laboratory of Kidney Diseases Research, Beijing, China.

出版信息

Front Public Health. 2024 Jan 24;12:1305303. doi: 10.3389/fpubh.2024.1305303. eCollection 2024.

Abstract

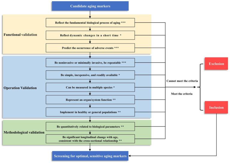
The use of human aging markers, which are physiological, biochemical and molecular indicators of structural or functional degeneration associated with aging, is the fundamental basis of individualized aging assessments. Identifying methods for selecting markers has become a primary and vital aspect of aging research. However, there is no clear consensus or uniform principle on the criteria for screening aging markers. Therefore, we combine previous research from our center and summarize the criteria for screening aging markers in previous population studies, which are discussed in three aspects: functional perspective, operational implementation perspective and methodological perspective. Finally, an evaluation framework has been established, and the criteria are categorized into three levels based on their importance, which can help assess the extent to which a candidate biomarker may be feasible, valid, and useful for a specific use context.

摘要

使用人体衰老标志物,即与衰老相关的结构或功能退化的生理、生化和分子指标,是进行个体化衰老评估的根本基础。寻找标志物选择方法已成为衰老研究的主要和关键方面。然而,在筛选衰老标志物的标准方面,尚未达成明确共识或统一原则。因此,我们结合本中心以往的研究成果,总结了以往人群研究中筛选衰老标志物的标准,从功能视角、操作实施视角和方法学视角这三个方面进行了讨论。最后,建立了一个评估框架,并根据其重要性将标准分为三个级别,这有助于评估候选生物标志物在特定使用环境下的可行性、有效性和有用性。

https://cdn.ncbi.nlm.nih.gov/pmc/blobs/2716/10847233/92487a795a22/fpubh-12-1305303-g001.jpg

文献AI研究员

20分钟写一篇综述,助力文献阅读效率提升50倍。

立即体验

用中文搜PubMed

大模型驱动的PubMed中文搜索引擎

马上搜索

文档翻译

学术文献翻译模型,支持多种主流文档格式。

立即体验