Suppr超能文献

切应力与配体协同作用于亚皮摩尔水平激活血管内皮细胞中的 ALK1 信号通路。

Shear Stress and Sub-Femtomolar Levels of Ligand Synergize to Activate ALK1 Signaling in Endothelial Cells.

机构信息

Department of Bioengineering, Swanson School of Engineering, University of Pittsburgh, Pittsburgh, PA 15261, USA.

Department of Human Genetics, School of Public Health, University of Pittsburgh, Pittsburgh, PA 15261, USA.

出版信息

Cells. 2024 Feb 5;13(3):285. doi: 10.3390/cells13030285.

Abstract

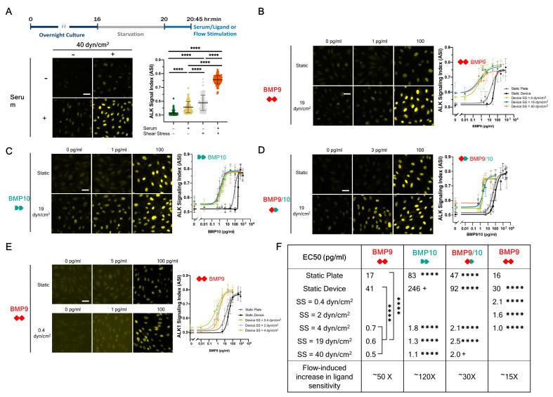
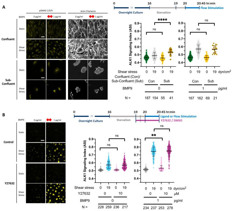
Endothelial cells (ECs) respond to concurrent stimulation by biochemical factors and wall shear stress (SS) exerted by blood flow. Disruptions in flow-induced responses can result in remodeling issues and cardiovascular diseases, but the detailed mechanisms linking flow-mechanical cues and biochemical signaling remain unclear. Activin receptor-like kinase 1 (ALK1) integrates SS and ALK1-ligand cues in ECs; mutations cause hereditary hemorrhagic telangiectasia (HHT), marked by arteriovenous malformation (AVM) development. However, the mechanistic underpinnings of ALK1 signaling modulation by fluid flow and the link to AVMs remain uncertain. We recorded EC responses under varying SS magnitudes and ALK1 ligand concentrations by assaying pSMAD1/5/9 nuclear localization using a custom multi-SS microfluidic device and a custom image analysis pipeline. We extended the previously reported synergy between SS and BMP9 to include BMP10 and BMP9/10. Moreover, we demonstrated that this synergy is effective even at extremely low SS magnitudes (0.4 dyn/cm) and ALK1 ligand range (femtogram/mL). The synergistic response to ALK1 ligands and SS requires the kinase activity of ALK1. Moreover, ALK1's basal activity and response to minimal ligand levels depend on endocytosis, distinct from cell-cell junctions, cytoskeleton-mediated mechanosensing, or cholesterol-enriched microdomains. However, an in-depth analysis of ALK1 receptor trafficking's molecular mechanisms requires further investigation.

摘要

内皮细胞 (ECs) 对生化因子的同时刺激和血流产生的壁切应力 (SS) 做出反应。 血流引起的反应中断可能导致重塑问题和心血管疾病,但将流动力学线索与生化信号联系起来的详细机制仍不清楚。激活素受体样激酶 1 (ALK1) 在 ECs 中整合 SS 和 ALK1 配体线索; 突变导致遗传性出血性毛细血管扩张症 (HHT),其特征是动静脉畸形 (AVM) 的发展。然而,流体流动对 ALK1 信号转导的调节机制以及与 AVM 的联系仍不确定。我们使用定制的多 SS 微流控装置和定制的图像分析管道,通过检测 pSMAD1/5/9 核定位,在不同 SS 幅度和 ALK1 配体浓度下记录 EC 反应。我们将之前报道的 SS 和 BMP9 之间的协同作用扩展到包括 BMP10 和 BMP9/10。此外,我们证明即使在极低的 SS 幅度 (0.4 dyn/cm) 和 ALK1 配体范围内 (飞克毫升),这种协同作用也是有效的。对 ALK1 配体和 SS 的协同反应需要 ALK1 的激酶活性。此外,ALK1 的基础活性和对最低配体水平的反应取决于内吞作用,与细胞-细胞连接、细胞骨架介导的机械传感或富含胆固醇的微区不同。然而,对 ALK1 受体贩运的分子机制的深入分析需要进一步研究。

https://cdn.ncbi.nlm.nih.gov/pmc/blobs/ff78/10854672/f7591714f783/cells-13-00285-g001.jpg

文献AI研究员

20分钟写一篇综述,助力文献阅读效率提升50倍。

立即体验

用中文搜PubMed

大模型驱动的PubMed中文搜索引擎

马上搜索

文档翻译

学术文献翻译模型,支持多种主流文档格式。

立即体验