Suppr超能文献

AAA237是一种SKP2抑制剂,通过mTOR途径诱导BNIP3依赖性自噬来抑制胶质母细胞瘤。

AAA237, an SKP2 inhibitor, suppresses glioblastoma by inducing BNIP3-dependent autophagy through the mTOR pathway.

作者信息

Zhang Yizhi, Li Wan, Yang Yihui, Zhang Sen, Yang Hong, Hao Yue, Fang Xu, Du Guanhua, Shi Jianyou, Wu Lianqiu, Wang Jinhua

机构信息

The State Key Laboratory of Bioactive Substance and Function of Natural Medicines, Beijing, 100050, China.

Key Laboratory of Drug Target Research and Drug Screen, Institute of Materia Medica, Chinese Academy of Medical Science and Peking Union Medical College, Beijing, 100050, China.

出版信息

Cancer Cell Int. 2024 Feb 10;24(1):69. doi: 10.1186/s12935-023-03191-3.

Abstract

BACKGROUND

Glioblastoma (GBM) is the most common brain tumor with the worst prognosis. Temozolomide is the only first-line drug for GBM. Unfortunately, the resistance issue is a classic problem. Therefore, it is essential to develop new drugs to treat GBM. As an oncogene, Skp2 is involved in the pathogenesis of various cancers including GBM. In this study, we investigated the anticancer effect of AAA237 on human glioblastoma cells and its underlying mechanism.

METHODS

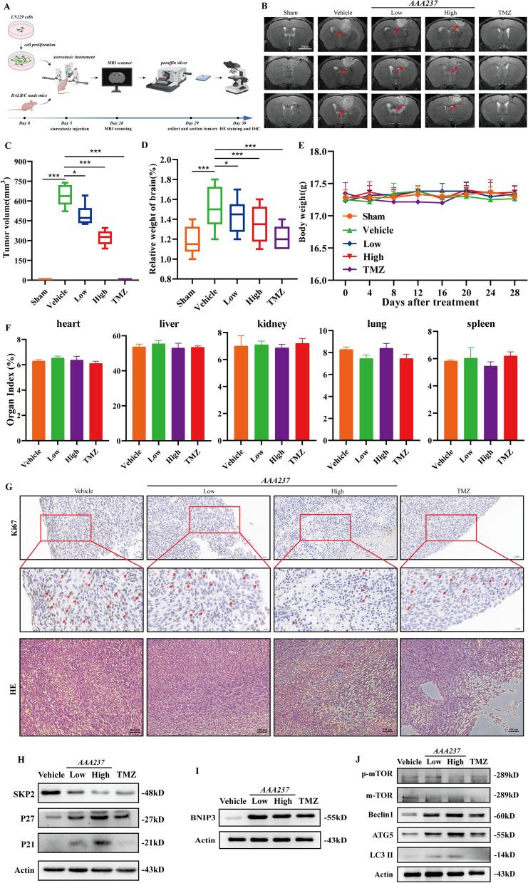
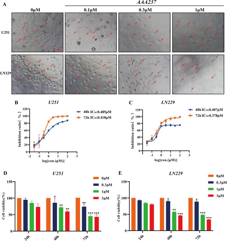
CCK-8 assay was conducted to evaluate IC values of AAA237 at 48, and 72 h, respectively. The Cellular Thermal Shift Assay (CETSA) was employed to ascertain the status of Skp2 as an intrinsic target of AAA237 inside the cellular milieu. The EdU-DNA synthesis test, Soft-Agar assay and Matrigel assay were performed to check the suppressive effects of AAA237 on cell growth. To identify the migration and invasion ability of GBM cells, transwell assay was conducted. RT-qPCR and Western Blot were employed to verify the level of BNIP3. The mRFP-GFP-LC3 indicator system was utilized to assess alterations in autophagy flux and investigate the impact of AAA237 on the dynamic fusion process between autophagosomes and lysosomes. To investigate the effect of compound AAA237 on tumor growth in vivo, LN229 cells were injected into the brains of mice in an orthotopic model.

RESULTS

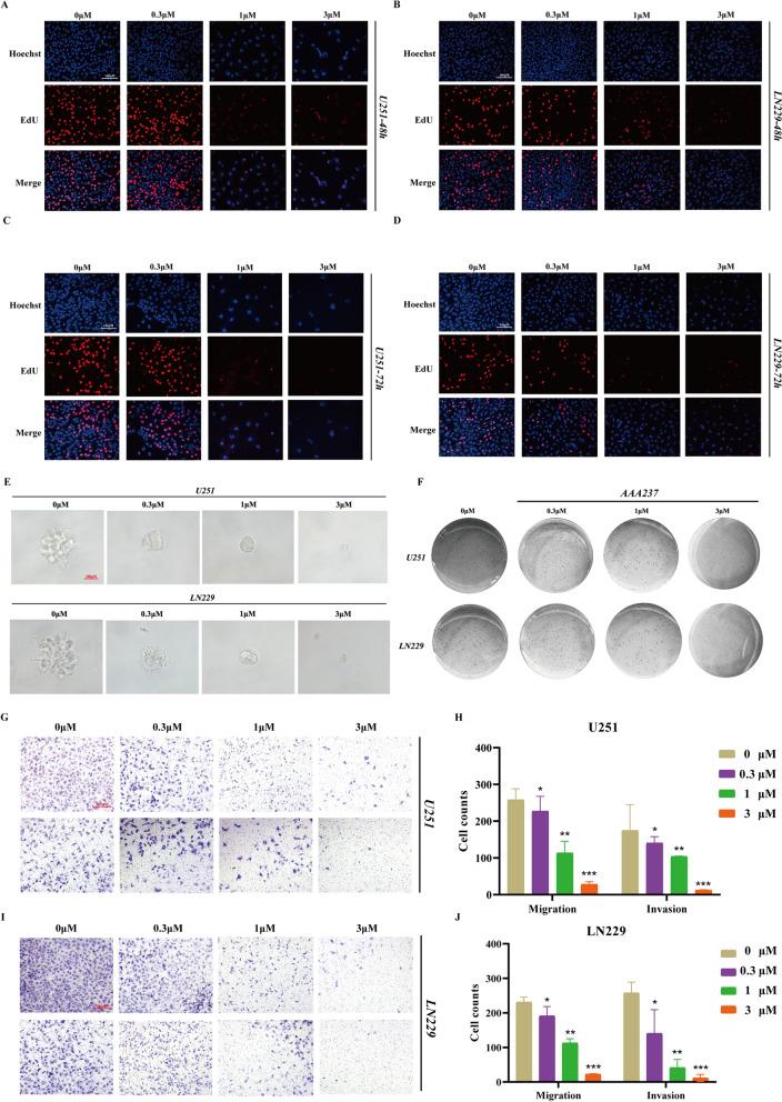
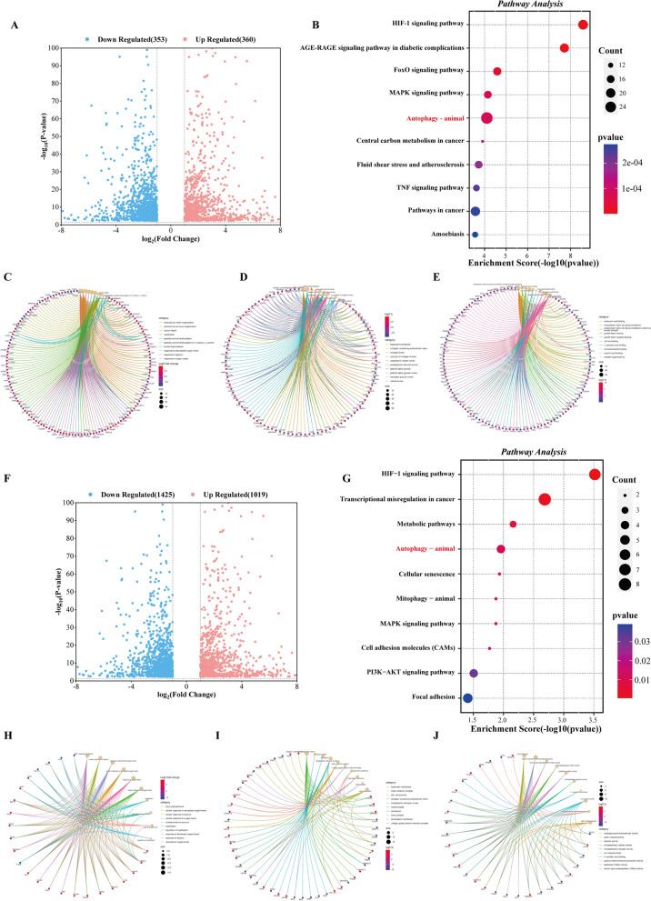
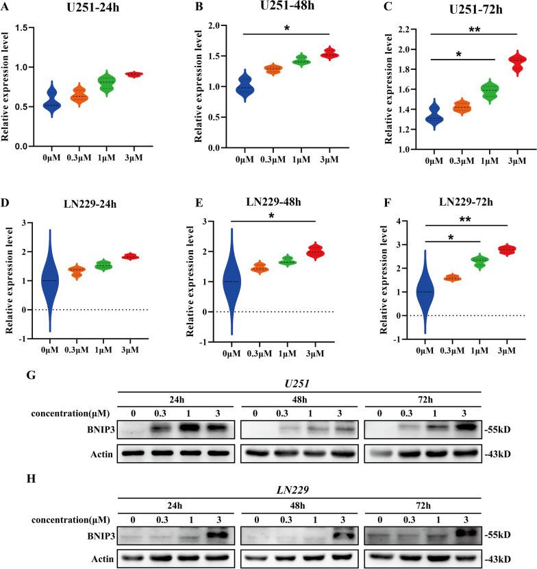
AAA237 could inhibit the growth of GBM cells in vitro. AAA237 could bind to Skp2 and inhibit Skp2 expression and the degradation of p21 and p27. In a dose-dependent manner, AAA237 demonstrated the ability to inhibit colony formation, migration, and invasion of GBM cells. AAA237 treatment could upregulate BNIP3 as the hub gene and therefore induce BNIP3-dependent autophagy through the mTOR pathway whereas 3-MA can somewhat reverse this process. In vivo, the administration of AAA237 effectively suppressed the development of glioma tumors with no side effects.

CONCLUSION

Compound AAA237, a novel Skp2 inhibitor, inhibited colony formation, migration and invasion of GBM cells in a dose-dependent manner and time-dependent manner through upregulating BNIP3 as the hub gene and induced BNIP3-dependent autophagy through the mTOR pathway therefore it might be a viable therapeutic drug for the management of GBM.

摘要

背景

胶质母细胞瘤(GBM)是最常见且预后最差的脑肿瘤。替莫唑胺是GBM唯一的一线药物。不幸的是,耐药问题是一个经典难题。因此,开发治疗GBM的新药至关重要。作为一种癌基因,Skp2参与包括GBM在内的多种癌症的发病机制。在本研究中,我们研究了AAA237对人胶质母细胞瘤细胞的抗癌作用及其潜在机制。

方法

进行CCK-8实验分别评估AAA237在48小时和72小时时的IC值。采用细胞热位移分析(CETSA)来确定Skp2作为AAA237在细胞环境中的内在靶点的状态。进行EdU-DNA合成实验、软琼脂实验和基质胶实验以检测AAA237对细胞生长的抑制作用。为鉴定GBM细胞的迁移和侵袭能力,进行了Transwell实验。采用RT-qPCR和蛋白质免疫印迹法来验证BNIP3的水平。利用mRFP-GFP-LC3指示系统评估自噬通量的变化,并研究AAA237对自噬体与溶酶体之间动态融合过程的影响。为研究化合物AAA237对体内肿瘤生长的影响,将LN229细胞注射到小鼠脑内建立原位模型。

结果

AAA237可在体外抑制GBM细胞的生长。AAA237可与Skp2结合并抑制Skp2表达以及p21和p27的降解。AAA237以剂量依赖性方式表现出抑制GBM细胞集落形成、迁移和侵袭的能力。AAA237处理可上调作为枢纽基因的BNIP3,从而通过mTOR途径诱导BNIP3依赖性自噬,而3-MA可在一定程度上逆转这一过程。在体内,给予AAA237可有效抑制胶质瘤肿瘤的发展且无副作用。

结论

新型Skp2抑制剂化合物AAA237通过上调作为枢纽基因的BNIP3,以剂量依赖性和时间依赖性方式抑制GBM细胞的集落形成、迁移和侵袭,并通过mTOR途径诱导BNIP3依赖性自噬,因此它可能是一种治疗GBM的可行治疗药物。

https://cdn.ncbi.nlm.nih.gov/pmc/blobs/990a/10859026/ae361ba78a65/12935_2023_3191_Fig1_HTML.jpg

文献AI研究员

20分钟写一篇综述,助力文献阅读效率提升50倍。

立即体验

用中文搜PubMed

大模型驱动的PubMed中文搜索引擎

马上搜索

文档翻译

学术文献翻译模型,支持多种主流文档格式。

立即体验