Suppr超能文献

感染红细胞中宿主溶血磷脂酰胆碱的代谢。

Metabolism of host lysophosphatidylcholine in -infected erythrocytes.

机构信息

Department of Biochemistry, Virginia Tech, Blacksburg, VA 24061.

出版信息

Proc Natl Acad Sci U S A. 2024 Feb 20;121(8):e2320262121. doi: 10.1073/pnas.2320262121. Epub 2024 Feb 13.

Abstract

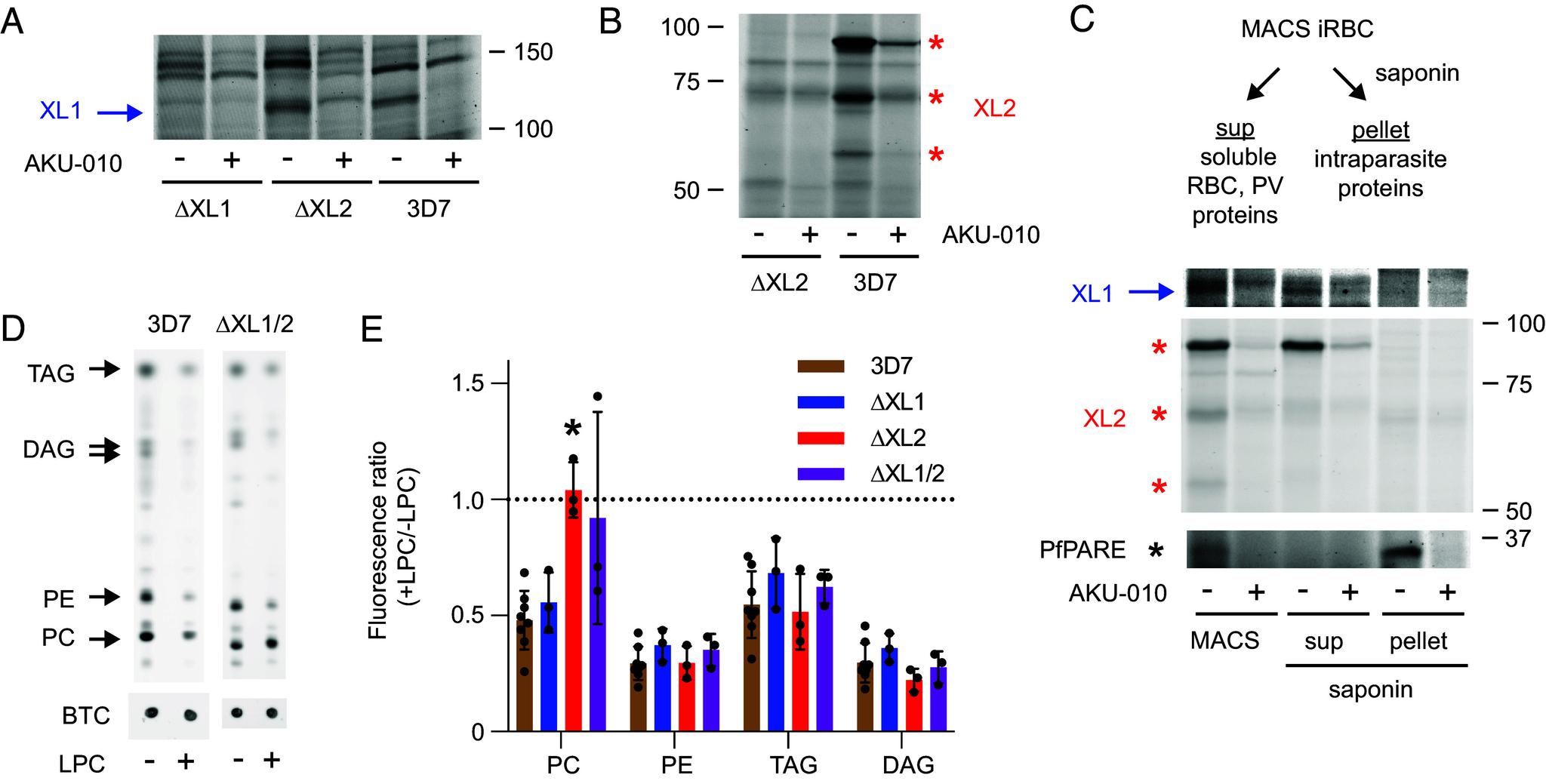
The human malaria parasite requires exogenous fatty acids to support its growth during the pathogenic, asexual erythrocytic stage. Host serum lysophosphatidylcholine (LPC) is a significant fatty acid source, yet the metabolic processes responsible for the liberation of free fatty acids from exogenous LPC are unknown. Using an assay for LPC hydrolysis in -infected erythrocytes, we have identified small-molecule inhibitors of key in situ lysophospholipase activities. Competitive activity-based profiling and generation of a panel of single-to-quadruple knockout parasite lines revealed that two enzymes of the serine hydrolase superfamily, termed exported lipase (XL) 2 and exported lipase homolog (XLH) 4, constitute the dominant lysophospholipase activities in parasite-infected erythrocytes. The parasite ensures efficient exogenous LPC hydrolysis by directing these two enzymes to distinct locations: XL2 is exported to the erythrocyte, while XLH4 is retained within the parasite. While XL2 and XLH4 were individually dispensable with little effect on LPC hydrolysis in situ, loss of both enzymes resulted in a strong reduction in fatty acid scavenging from LPC, hyperproduction of phosphatidylcholine, and an enhanced sensitivity to LPC toxicity. Notably, growth of XL/XLH-deficient parasites was severely impaired when cultured in media containing LPC as the sole exogenous fatty acid source. Furthermore, when XL2 and XLH4 activities were ablated by genetic or pharmacologic means, parasites were unable to proliferate in human serum, a physiologically relevant fatty acid source, revealing the essentiality of LPC hydrolysis in the host environment and its potential as a target for anti-malarial therapy.

摘要

疟原虫需要外源性脂肪酸来支持其在致病的无性红细胞阶段生长。宿主血清溶血磷脂酰胆碱(LPC)是一种重要的脂肪酸来源,但负责将外源性 LPC 中的游离脂肪酸释放出来的代谢过程尚不清楚。通过对感染红细胞中 LPC 水解的测定,我们已经鉴定出了一些小分子抑制剂,这些抑制剂可抑制关键的原位溶血磷脂酶活性。基于竞争的活性探针分析和一组单敲除至四重敲除寄生虫系的生成,揭示了两种丝氨酸水解酶超家族的酶,即分泌型脂肪酶(XL)2 和分泌型脂肪酶同源物(XLH)4,它们构成了寄生虫感染红细胞中主要的溶血磷脂酶活性。寄生虫通过将这两种酶定向到不同的位置来确保有效利用外源性 LPC 水解:XL2 被分泌到红细胞中,而 XLH4 则保留在寄生虫内。虽然 XL2 和 XLH4 单独缺失对原位 LPC 水解的影响很小,但这两种酶的缺失都会导致从 LPC 中摄取脂肪酸的能力严重降低,导致磷脂酰胆碱过度产生,并增加对 LPC 毒性的敏感性。值得注意的是,当在仅含有 LPC 作为外源性脂肪酸来源的培养基中培养时,XL/XLH 缺陷型寄生虫的生长受到严重抑制。此外,当通过遗传或药理学手段消除 XL2 和 XLH4 的活性时,寄生虫无法在人血清中增殖,而人血清是一种生理相关的脂肪酸来源,这表明在宿主环境中 LPC 水解的必要性及其作为抗疟药物治疗靶点的潜力。

https://cdn.ncbi.nlm.nih.gov/pmc/blobs/9f23/10895272/1afa1b930e58/pnas.2320262121fig01.jpg

文献AI研究员

20分钟写一篇综述,助力文献阅读效率提升50倍。

立即体验

用中文搜PubMed

大模型驱动的PubMed中文搜索引擎

马上搜索

文档翻译

学术文献翻译模型,支持多种主流文档格式。

立即体验