Suppr超能文献

芦丁通过增加细胞外基质沉积和抑制 p53 表达促进间充质干细胞(MSCs)的成骨分化。

Rutin promotes osteogenic differentiation of mesenchymal stem cells (MSCs) by increasing ECM deposition and inhibiting p53 expression.

机构信息

Department of Rheumatology and Immunology, The Third Affiliated Hospital of Naval Medical University, Shanghai 201805, China.

Department of Science and Education, Jinqiu Hospital of Liaoning Province, Shenyang, Liaoning 110016, China.

出版信息

Aging (Albany NY). 2024 Feb 12;16(4):3583-3595. doi: 10.18632/aging.205546.

Abstract

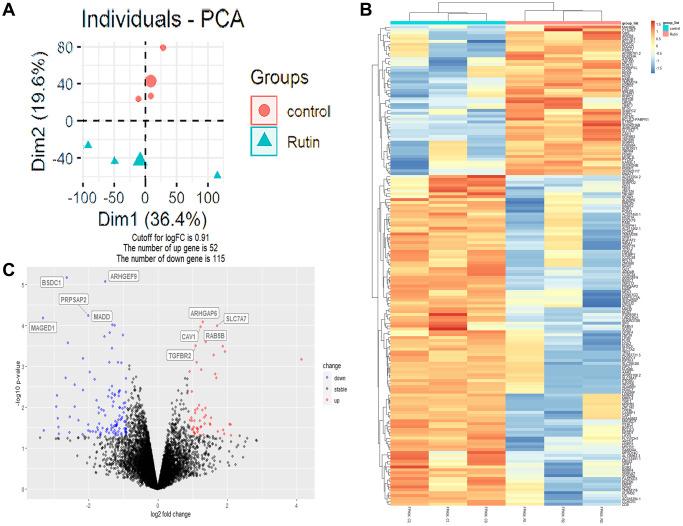
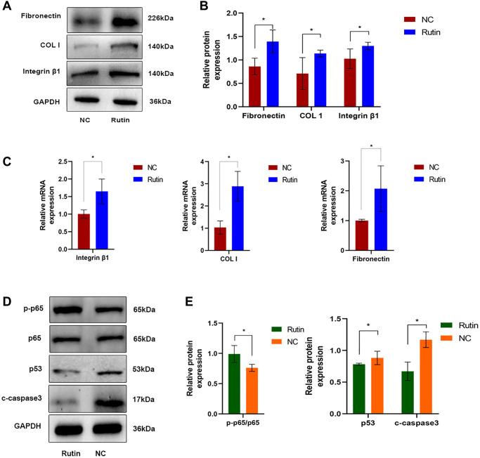
Mesenchymal stem cells (MSCs) are an important source of cells for bone regeneration. Although the utilization of MSCs along with growth factors and scaffolds is a beneficial clinical approach for bone tissue engineering, there is need for improvement on the effectiveness of MSC osteogenesis and differentiation. Rutin is a natural flavonoid and a major component for cell proliferation and bone development. However, studies on the mechanism through which rutin regulates osteogenesis and MSC differentiation are limited. Therefore, this study aimed to investigate the effect and mechanisms of rutin on osteogenic differentiation of MSCs. MSCs were extracted from umbilical cords and treated with rutin, followed by the examination of osteogenesis-related markers. Rutin treatment promoted the differentiation of MSCs towards the osteogenic lineage rather than the adipogenic lineage and increased the expression of osteogenic markers. RNA sequencing and bioinformatic analysis indicated that rutin regulated p53, a key gene in regulating the osteogenic differentiation of MSCs. Additionally, cellular experiments showed that rutin-induced decrease in p53 expression increased the formation of extracellular matrix (ECM) by promoting p65 phosphorylation and caspase-3 cleavage. Conclusively, this study demonstrates the importance of rutin in osteogenesis and indicates that rutin possesses potential pharmaceutical application for bone regeneration and bone tissue engineering.

摘要

间充质干细胞(MSCs)是骨再生的重要细胞来源。尽管将 MSCs 与生长因子和支架一起使用是骨组织工程的一种有益的临床方法,但仍需要提高 MSC 成骨和分化的效果。芦丁是一种天然类黄酮,是细胞增殖和骨发育的主要成分。然而,关于芦丁调节成骨和 MSC 分化的机制的研究有限。因此,本研究旨在探讨芦丁对 MSCs 成骨分化的作用和机制。从脐带中提取 MSCs 并进行芦丁处理,然后检查成骨相关标志物。芦丁处理促进 MSCs 向成骨谱系而不是脂肪谱系分化,并增加成骨标志物的表达。RNA 测序和生物信息学分析表明,芦丁调节 p53,这是调节 MSC 成骨分化的关键基因。此外,细胞实验表明,芦丁诱导的 p53 表达减少通过促进 p65 磷酸化和 caspase-3 切割来增加细胞外基质(ECM)的形成。总之,本研究证明了芦丁在成骨中的重要性,并表明芦丁具有用于骨再生和骨组织工程的潜在药物应用。

https://cdn.ncbi.nlm.nih.gov/pmc/blobs/1886/10929794/713975bdab8e/aging-16-205546-g001.jpg

文献AI研究员

20分钟写一篇综述,助力文献阅读效率提升50倍。

立即体验

用中文搜PubMed

大模型驱动的PubMed中文搜索引擎

马上搜索

文档翻译

学术文献翻译模型,支持多种主流文档格式。

立即体验