Suppr超能文献

发现一种小分子 Slack(Kcnt1)钾通道激活剂,可显著减少组胺非依赖性和慢性瘙痒模型中小鼠的搔抓。

Discovery of a Small Molecule Activator of Slack (Kcnt1) Potassium Channels That Significantly Reduces Scratching in Mouse Models of Histamine-Independent and Chronic Itch.

机构信息

Institute of Pharmacology and Clinical Pharmacy, Goethe University Frankfurt, Max-von-Laue-Str. 9, 60438, Frankfurt am Main, Germany.

Institute of Pharmaceutical Chemistry, Goethe University Frankfurt, Max-von-Laue-Str. 9, 60438, Frankfurt am Main, Germany.

出版信息

Adv Sci (Weinh). 2024 Apr;11(15):e2307237. doi: 10.1002/advs.202307237. Epub 2024 Feb 13.

Abstract

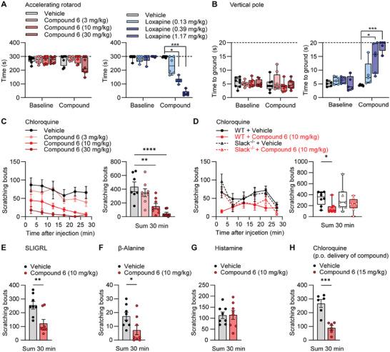
Various disorders are accompanied by histamine-independent itching, which is often resistant to the currently available therapies. Here, it is reported that the pharmacological activation of Slack (Kcnt1, K1.1), a potassium channel highly expressed in itch-sensitive sensory neurons, has therapeutic potential for the treatment of itching. Based on the Slack-activating antipsychotic drug, loxapine, a series of new derivatives with improved pharmacodynamic and pharmacokinetic profiles is designed that enables to validate Slack as a pharmacological target in vivo. One of these new Slack activators, compound 6, exhibits negligible dopamine D and D receptor binding, unlike loxapine. Notably, compound 6 displays potent on-target antipruritic activity in multiple mouse models of acute histamine-independent and chronic itch without motor side effects. These properties make compound 6 a lead molecule for the development of new antipruritic therapies targeting Slack.

摘要

各种疾病伴随着非组胺依赖性瘙痒,目前的治疗方法往往对此类瘙痒无效。本文报道了钾通道 Slack(Kcnt1,K1.1)的药理学激活具有治疗瘙痒的潜力,Slack 在瘙痒敏感感觉神经元中高度表达。基于激活 Slack 的抗精神病药物洛沙平,设计了一系列具有改善的药效学和药代动力学特征的新型衍生物,从而在体内验证了 Slack 作为药理学靶点的作用。这些新型 Slack 激活剂中的一种,化合物 6,与洛沙平不同,对多巴胺 D 和 D 受体的结合可忽略不计。值得注意的是,化合物 6 在多种急性非组胺依赖性和慢性瘙痒的小鼠模型中表现出有效的靶向止痒活性,而没有运动副作用。这些特性使化合物 6 成为开发针对 Slack 的新型止痒治疗方法的先导分子。

https://cdn.ncbi.nlm.nih.gov/pmc/blobs/a23f/11022729/d544de4294a3/ADVS-11-2307237-g015.jpg

文献AI研究员

20分钟写一篇综述,助力文献阅读效率提升50倍。

立即体验

用中文搜PubMed

大模型驱动的PubMed中文搜索引擎

马上搜索

文档翻译

学术文献翻译模型,支持多种主流文档格式。

立即体验