Suppr超能文献

家域亮氨酸拉链基因家族的综合生物信息学分析及非生物胁迫下江苏柳 HD-Zip I 基因的表达模式。

Comprehensive bioinformation analysis of homeodomain-leucine zipper gene family and expression pattern of HD-Zip I under abiotic stress in Salix suchowensis.

机构信息

Department of Cotton Research Institute, Anhui Academy of Agricultural Sciences, 230001, Hefei, China.

出版信息

BMC Genomics. 2024 Feb 15;25(1):182. doi: 10.1186/s12864-024-10067-x.

Abstract

BACKGROUND

Homeodomain-leucine zipper (HD-Zip) transcription factors are plant-specific and play important roles in plant defense against environmental stresses. Identification and functional studies have been carried out in model plants such as rice, Arabidopsis thaliana, and poplar, but comprehensive analysis on the HD-Zip family of Salix suchowensis have not been reported.

RESULTS

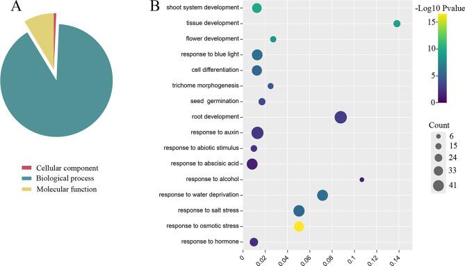
A total of 55 HD-Zip genes were identified in the willow genome, unevenly distributed on 18 chromosomes except for chromosome 19. And segmental duplication events containing SsHD-Zip were detected on all chromosomes except chromosomes 13 and 19. The SsHD-Zip were classified into 4 subfamilies subfamilies (I-IV) according to the evolutionary analysis, and members of each subfamily shared similar domain structure and gene structure. The combination of GO annotation and promoter analysis showed that SsHD-Zip genes responded to multiple abiotic stresses. Furthermore, the results of qPCR analysis showed that the SsHD-Zip I gene exhibited different degrees of expression under salt stress, PEG treatment and heat treatment. Moreover, there was a synergistic effect between SsHD-Zip I genes under stress conditions based on coregulatory networks analysis.

CONCLUSIONS

In this study, HD-Zip transcription factors were systematically identified and analyzed at the whole genome level. These results preliminarily clarified the structural characteristics and related functions of willow HD-Zip family members, and it was found that SsHox34, SsHox36 and SsHox51 genes were significantly involved in the response to various stresses. Together, these findings laid the foundation for further research on the resistance functions of willow HD-Zip genes.

摘要

背景

同源域亮氨酸拉链(HD-Zip)转录因子是植物特有的,在植物抵御环境胁迫方面发挥着重要作用。在模式植物如水稻、拟南芥和杨树中已经进行了鉴定和功能研究,但柳树属 Suchowensis 的 HD-Zip 家族的综合分析尚未报道。

结果

在柳树基因组中鉴定出了 55 个 HD-Zip 基因,不均匀分布在 18 条染色体上,除了染色体 19。在除了染色体 13 和 19 之外的所有染色体上都检测到包含 SsHD-Zip 的片段复制事件。根据进化分析,将 SsHD-Zip 分为 4 个子家族(I-IV),每个子家族的成员都具有相似的结构域结构和基因结构。GO 注释和启动子分析的组合表明,SsHD-Zip 基因对多种非生物胁迫有反应。此外,qPCR 分析的结果表明,在盐胁迫、PEG 处理和热处理下,SsHD-Zip I 基因表现出不同程度的表达。此外,基于核心调控网络分析,发现 SsHD-Zip I 基因在胁迫条件下存在协同作用。

结论

在这项研究中,在全基因组水平上系统地鉴定和分析了 HD-Zip 转录因子。这些结果初步阐明了柳树 HD-Zip 家族成员的结构特征和相关功能,发现 SsHox34、SsHox36 和 SsHox51 基因显著参与了对各种胁迫的反应。综上所述,这些发现为柳树 HD-Zip 基因的抗性功能的进一步研究奠定了基础。

https://cdn.ncbi.nlm.nih.gov/pmc/blobs/4306/10870566/4aceca99eeb3/12864_2024_10067_Fig1_HTML.jpg

文献AI研究员

20分钟写一篇综述,助力文献阅读效率提升50倍。

立即体验

用中文搜PubMed

大模型驱动的PubMed中文搜索引擎

马上搜索

文档翻译

学术文献翻译模型,支持多种主流文档格式。

立即体验