Suppr超能文献

硒代蛋氨酸通过缓解线粒体功能障碍和内质网应激来减轻慢性热应激诱导的肉鸡胸肌损伤和肉质不佳。

Selenomethionine alleviates chronic heat stress-induced breast muscle injury and poor meat quality in broilers via relieving mitochondrial dysfunction and endoplasmic reticulum stress.

作者信息

Jing Jinzhong, Wang Jiayi, Xiang Xiaoyu, Yin Shenggang, Tang Jiayong, Wang Longqiong, Jia Gang, Liu Guangmang, Chen Xiaoling, Tian Gang, Cai Jingyi, Kang Bo, Che Lianqiang, Zhao Hua

机构信息

Key Laboratory for Animal Disease-Resistance Nutrition of Ministry of Education, of China Ministry of Agriculture and Rural Affairs, of Sichuan Province, Animal Nutrition Institute, Sichuan Agricultural University, Chengdu 611130, Sichuan, China.

College of Animal Science and Technology, Sichuan Agricultural University, Chengdu 611130, Sichuan, China.

出版信息

Anim Nutr. 2024 Feb 1;16:363-375. doi: 10.1016/j.aninu.2023.12.008. eCollection 2024 Mar.

Abstract

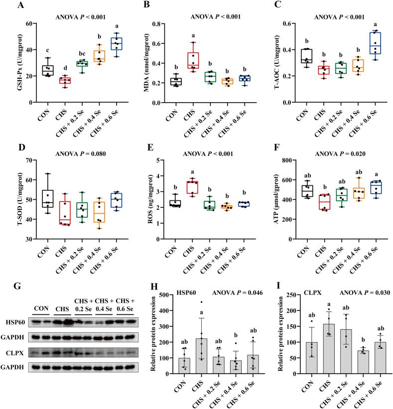
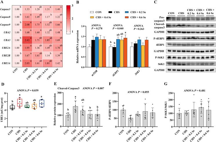
In the present study, the chronic heat stress (CHS) broiler model was developed to investigate the potential protection mechanism of organic selenium (selenomethionine, SeMet) on CHS-induced skeletal muscle growth retardation and poor meat quality. Four hundred Arbor Acres male broilers (680 ± 70 g, 21 d old) were grouped into 5 treatments with 8 replicates of 10 broilers per replicate. Broilers in the control group were raised in a thermoneutral environment (22 ± 2 °C) and fed with a basal diet. The other four treatments were exposed to hyperthermic conditions (33 ± 2 °C, 24 h in each day) and fed on the basal diet supplied with SeMet at 0.0, 0.2, 0.4, and 0.6 mg Se/kg, respectively, for 21 d. Results showed that CHS reduced ( 0.05) the growth performance, decreased ( 0.05) the breast muscle weight and impaired the meat quality of breast muscle in broilers. CHS induced protein metabolic disorder in breast muscle, which increased ( 0.05) the expression of caspase 3, caspase 8, caspase 9 and ubiquitin proteasome system related genes, while decreased the protein expression of P-4EBP1. CHS also decreased the antioxidant capacity and induced mitochondrial stress and endoplasmic reticulum (ER) stress in breast muscle, which increased ( 0.05) the ROS levels, decreased the concentration of ATP, increased the protein expression of HSP60 and CLPX, and increased ( 0.05) the expression of ER stress biomarkers. Dietary SeMet supplementation linearly increased ( 0.05) breast muscle Se concentration and exhibited protective effects via up-regulating the expression of the selenotranscriptome and several key selenoproteins, which increased ( < 0.05) body weight, improved meat quality, enhanced antioxidant capacity and mitigated mitochondrial stress and ER stress. What's more, SeMet suppressed protein degradation and improved protein biosynthesis though inhibiting the caspase and ubiquitin proteasome system and promoting the mTOR-4EBP1 pathway. In conclusion, dietary SeMet supplementation increases the expression of several key selenoproteins, alleviates mitochondrial dysfunction and ER stress, improves protein biosynthesis, suppresses protein degradation, thus increases the body weight and improves meat quality of broilers exposed to CHS.

摘要

在本研究中,建立了慢性热应激(CHS)肉鸡模型,以研究有机硒(硒代蛋氨酸,SeMet)对CHS诱导的骨骼肌生长迟缓及肉质不佳的潜在保护机制。400只艾维茵雄性肉鸡(680±70克,21日龄)被分为5组,每组8个重复,每个重复10只肉鸡。对照组肉鸡在热中性环境(22±2°C)中饲养,并饲喂基础日粮。其他四组则暴露于高温环境(33±2°C,每天24小时),并分别饲喂添加0.0、0.2、0.4和0.6毫克硒/千克SeMet的基础日粮,持续21天。结果表明CHS降低了(P<0.05)肉鸡的生长性能,减少了(P<0.05)胸肌重量,并损害了胸肌的肉质。CHS诱导胸肌蛋白质代谢紊乱,增加了(P<0.05)半胱天冬酶3、半胱天冬酶8、半胱天冬酶9和泛素蛋白酶体系统相关基因的表达,同时降低了P-4EBP1的蛋白质表达。CHS还降低了胸肌的抗氧化能力,诱导了线粒体应激和内质网(ER)应激,增加了(P<0.05)活性氧水平,降低了ATP浓度,增加了HSP60和CLPX的蛋白质表达,并增加了(P<0.05)ER应激生物标志物的表达。日粮中添加SeMet可使胸肌硒浓度呈线性增加(P<0.05),并通过上调硒转录组和几种关键硒蛋白的表达发挥保护作用,增加了(P<0.05)体重,改善了肉质,增强了抗氧化能力,减轻了线粒体应激和ER应激。此外,SeMet通过抑制半胱天冬酶和泛素蛋白酶体系统并促进mTOR-4EBP1途径,抑制了蛋白质降解并改善了蛋白质生物合成。总之,日粮中添加SeMet可增加几种关键硒蛋白的表达,减轻线粒体功能障碍和ER应激,改善蛋白质生物合成,抑制蛋白质降解,从而增加暴露于CHS的肉鸡的体重并改善其肉质。

https://cdn.ncbi.nlm.nih.gov/pmc/blobs/de16/10867585/0e25cde80788/gr1.jpg

文献AI研究员

20分钟写一篇综述,助力文献阅读效率提升50倍。

立即体验

用中文搜PubMed

大模型驱动的PubMed中文搜索引擎

马上搜索

文档翻译

学术文献翻译模型,支持多种主流文档格式。

立即体验