Suppr超能文献

寡甘露糖二酸以性别特异性方式改变肠道微生物群,减少脑淀粉样蛋白沉积和反应性小胶质细胞。

Sodium oligomannate alters gut microbiota, reduces cerebral amyloidosis and reactive microglia in a sex-specific manner.

机构信息

Department of Neurology, Hope Center for Neurological Disorders, Knight Alzheimer's Disease Research Center, Washington University in St. Louis, St. Louis, USA.

Department of Neurobiology, University of Chicago, Chicago, USA.

出版信息

Mol Neurodegener. 2024 Feb 17;19(1):18. doi: 10.1186/s13024-023-00700-w.

Abstract

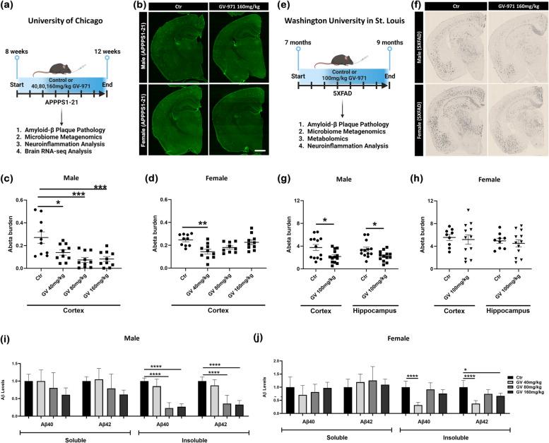
It has recently become well-established that there is a connection between Alzheimer's disease pathology and gut microbiome dysbiosis. We have previously demonstrated that antibiotic-mediated gut microbiota perturbations lead to attenuation of Aβ deposition, phosphorylated tau accumulation, and disease-associated glial cell phenotypes in a sex-dependent manner. In this regard, we were intrigued by the finding that a marine-derived oligosaccharide, GV-971, was reported to alter gut microbiota and reduce Aβ amyloidosis in the 5XFAD mouse model that were treated at a point when Aβ burden was near plateau levels. Utilizing comparable methodologies, but with distinct technical and temporal features, we now report on the impact of GV-971 on gut microbiota, Aβ amyloidosis and microglial phenotypes in the APPPS1-21 model, studies performed at the University of Chicago, and independently in the 5X FAD model, studies performed at Washington University, St. Louis.Methods To comprehensively characterize the effects of GV-971 on the microbiota-microglia-amyloid axis, we conducted two separate investigations at independent institutions. There was no coordination of the experimental design or execution between the two laboratories. Indeed, the two laboratories were not aware of each other's experiments until the studies were completed. Male and female APPPS1-21 mice were treated daily with 40, 80, or 160 mg/kg of GV-971 from 8, when Aβ burden was detectable upto 12 weeks of age when Aβ burden was near maximal levels. In parallel, and to corroborate existing published studies and further investigate sex-related differences, male and female 5XFAD mice were treated daily with 100 mg/kg of GV-971 from 7 to 9 months of age when Aβ burden was near peak levels. Subsequently, the two laboratories independently assessed amyloid-β deposition, metagenomic, and neuroinflammatory profiles. Finally, studies were initiated at the University of Chicago to evaluate the metabolites in cecal tissue from vehicle and GV-971-treated 5XFAD mice.Results These studies showed that independent of the procedural differences (dosage, timing and duration of treatment) between the two laboratories, cerebral amyloidosis was reduced primarily in male mice, independent of strain. We also observed sex-specific microbiota differences following GV-971 treatment. Interestingly, GV-971 significantly altered multiple overlapping bacterial species at both institutions. Moreover, we discovered that GV-971 significantly impacted microbiome metabolism, particularly by elevating amino acid production and influencing the tryptophan pathway. The metagenomics and metabolomics changes correspond with notable reductions in peripheral pro-inflammatory cytokine and chemokine profiles. Furthermore, GV-971 treatment dampened astrocyte and microglia activation, significantly decreasing plaque-associated reactive microglia while concurrently increasing homeostatic microglia only in male mice. Bulk RNAseq analysis unveiled sex-specific changes in cerebral cortex transcriptome profiles, but most importantly, the transcriptome changes in the GV-971-treated male group revealed the involvement of microglia and inflammatory responses.Conclusions In conclusion, these studies demonstrate the connection between the gut microbiome, neuroinflammation, and Alzheimer's disease pathology while highlighting the potential therapeutic effect of GV-971. GV-971 targets the microbiota-microglia-amyloid axis, leading to the lowering of plaque pathology and neuroinflammatory signatures in a sex-dependent manner when given at the onset of Aβ deposition or when given after Aβ deposition is already at higher levels.

摘要

最近已经证实,阿尔茨海默病病理学与肠道微生物组失调之间存在联系。我们之前已经证明,抗生素介导的肠道微生物群扰动会导致 Aβ 沉积、磷酸化 tau 积累和与疾病相关的神经胶质细胞表型的衰减,这种衰减具有性别依赖性。在这方面,我们对一种海洋衍生的低聚糖 GV-971 的发现感到好奇,该低聚糖据报道可以改变肠道微生物群并减少在 5XFAD 小鼠模型中 Aβ 淀粉样变性,该模型在 Aβ 负担接近平台水平时进行了治疗。利用类似的方法,但具有不同的技术和时间特征,我们现在报告了 GV-971 对肠道微生物群、APPPS1-21 模型中的 Aβ 淀粉样变性和小胶质细胞表型的影响,这些研究是在芝加哥大学进行的,以及在华盛顿大学圣路易斯分校的 5X FAD 模型中进行的独立研究。

方法

为了全面描述 GV-971 对微生物群-小胶质细胞-淀粉样蛋白轴的影响,我们在两个独立的机构进行了两项独立的研究。两个实验室之间没有协调实验设计或执行。事实上,直到研究完成,两个实验室才知道彼此的实验。雄性和雌性 APPPS1-21 小鼠从 8 岁开始每天接受 40、80 或 160mg/kg 的 GV-971 治疗,此时可检测到 Aβ 负担,到 12 周龄时 Aβ 负担接近最大值。与此同时,为了证实现有的已发表研究并进一步研究性别相关差异,雄性和雌性 5XFAD 小鼠从 7 个月大时开始每天接受 100mg/kg 的 GV-971 治疗,此时 Aβ 负担接近峰值水平。随后,两个实验室独立评估了淀粉样蛋白-β沉积、宏基因组和神经炎症谱。最后,在芝加哥大学启动了研究,以评估来自车辆和 GV-971 治疗的 5XFAD 小鼠的盲肠组织中的代谢物。

结果

这些研究表明,独立于两个实验室之间的程序差异(剂量、治疗的时间和持续时间),雄性小鼠的大脑淀粉样蛋白沉积减少,与品系无关。我们还观察到 GV-971 治疗后存在性别特异性的微生物群差异。有趣的是,GV-971 显著改变了两个机构的多个重叠细菌物种。此外,我们发现 GV-971 显著影响了微生物组的代谢,特别是通过提高氨基酸的产生和影响色氨酸途径。宏基因组学和代谢组学的变化与外周促炎细胞因子和趋化因子谱的显著减少相对应。此外,GV-971 治疗抑制了星形胶质细胞和小胶质细胞的激活,显著减少了斑块相关的反应性小胶质细胞,同时仅在雄性小鼠中增加了稳态小胶质细胞。批量 RNAseq 分析揭示了大脑皮层转录组谱的性别特异性变化,但最重要的是,GV-971 治疗的雄性组的转录组变化揭示了小胶质细胞和炎症反应的参与。

结论

总之,这些研究表明肠道微生物组、神经炎症和阿尔茨海默病病理学之间存在联系,同时强调了 GV-971 的潜在治疗效果。GV-971 靶向微生物群-小胶质细胞-淀粉样蛋白轴,当在 Aβ 沉积开始时或当 Aβ 沉积已经处于较高水平时给予时,以性别依赖的方式降低斑块病理学和神经炎症特征。

https://cdn.ncbi.nlm.nih.gov/pmc/blobs/d506/10874048/5921299ca41f/13024_2023_700_Fig1_HTML.jpg

文献AI研究员

20分钟写一篇综述,助力文献阅读效率提升50倍。

立即体验

用中文搜PubMed

大模型驱动的PubMed中文搜索引擎

马上搜索

文档翻译

学术文献翻译模型,支持多种主流文档格式。

立即体验