Max Delbrück Center for Molecular Medicine in the Helmholtz Association, Berlin Institute for Medical Systems Biology, Berlin, Germany.
Humboldt Universität zu Berlin, Institute for Biology, Berlin, Germany.
Mol Syst Biol. 2024 Apr;20(4):321-337. doi: 10.1038/s44320-024-00022-z. Epub 2024 Feb 16.
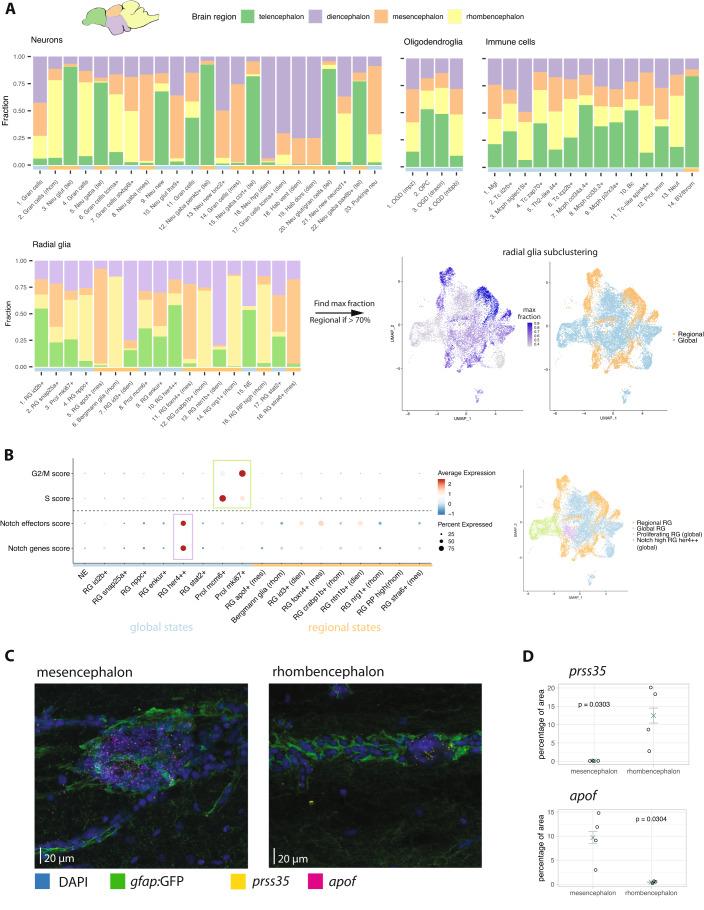
Adult stem cells are important for tissue turnover and regeneration. However, in most adult systems it remains elusive how stem cells assume different functional states and support spatially patterned tissue architecture. Here, we dissected the diversity of neural stem cells in the adult zebrafish brain, an organ that is characterized by pronounced zonation and high regenerative capacity. We combined single-cell transcriptomics of dissected brain regions with massively parallel lineage tracing and in vivo RNA metabolic labeling to analyze the regulation of neural stem cells in space and time. We detected a large diversity of neural stem cells, with some subtypes being restricted to a single brain region, while others were found globally across the brain. Global stem cell states are linked to neurogenic differentiation, with different states being involved in proliferative and non-proliferative differentiation. Our work reveals principles of adult stem cell organization and establishes a resource for the functional manipulation of neural stem cell subtypes.
成体干细胞对于组织更新和再生非常重要。然而,在大多数成体系统中,干细胞如何获得不同的功能状态并支持空间模式化的组织结构仍然难以捉摸。在这里,我们解析了成年斑马鱼大脑中神经干细胞的多样性,该器官的特点是明显的分区和高再生能力。我们将分离脑区的单细胞转录组学与大规模平行谱系追踪和体内 RNA 代谢标记相结合,分析了时空调节中的神经干细胞。我们检测到大量的神经干细胞,其中一些亚型局限于单个脑区,而另一些则在整个脑中都有发现。全局干细胞状态与神经发生分化有关,不同的状态涉及增殖和非增殖分化。我们的工作揭示了成年干细胞组织的原则,并为神经干细胞亚型的功能操作建立了资源。