Suppr超能文献

DNA 提取方法的选择会影响粪便微生物组的恢复及其后续表型关联分析。

Choice of DNA extraction method affects stool microbiome recovery and subsequent phenotypic association analyses.

机构信息

Department of Genetics, University of Groningen, University Medical Center Groningen, Groningen, 9713GZ, the Netherlands.

Department of Gastroenterology and Hepatology, University Medical Center Groningen, Groningen, 9713GZ, the Netherlands.

出版信息

Sci Rep. 2024 Feb 16;14(1):3911. doi: 10.1038/s41598-024-54353-w.

Abstract

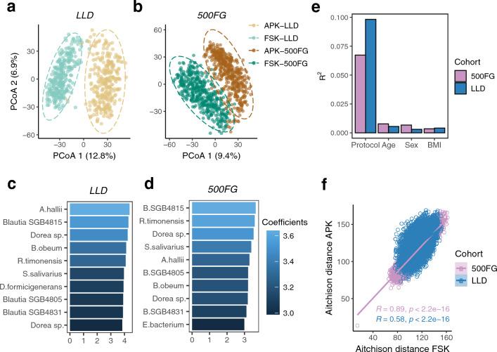
The lack of standardization in the methods of DNA extraction from fecal samples represents the major source of experimental variation in the microbiome research field. In this study, we aimed to compare the metagenomic profiles and microbiome-phenotype associations obtained by applying two commercially available DNA extraction kits: the AllPrep DNA/RNA Mini Kit (APK) and the QIAamp Fast DNA Stool Mini Kit (FSK). Using metagenomic sequencing data available from 745 paired fecal samples from two independent population cohorts, Lifelines-DEEP (LLD, n = 292) and the 500 Functional Genomics project (500FG, n = 453), we confirmed significant differences in DNA yield and the recovered microbial communities between protocols, with the APK method resulting in a higher DNA concentration and microbial diversity. Further, we observed a massive difference in bacterial relative abundances at species-level between the APK and the FSK protocols, with > 75% of species differentially abundant between protocols in both cohorts. Specifically, comparison with a standard mock community revealed that the APK method provided higher accuracy in the recovery of microbial relative abundances, with the absence of a bead-beating step in the FSK protocol causing an underrepresentation of gram-positive bacteria. This heterogeneity in the recovered microbial composition led to remarkable differences in the association with anthropometric and lifestyle phenotypes. The results of this study further reinforce that the choice of DNA extraction method impacts the metagenomic profile of human gut microbiota and highlight the importance of harmonizing protocols in microbiome studies.

摘要

从粪便样本中提取 DNA 的方法缺乏标准化,这是微生物组研究领域中实验变异的主要来源。在这项研究中,我们旨在比较两种市售 DNA 提取试剂盒(AllPrep DNA/RNA Mini Kit [APK] 和 QIAamp Fast DNA Stool Mini Kit [FSK])应用于获得的宏基因组图谱和微生物组-表型关联。我们使用来自两个独立人群队列的 745 对粪便样本的宏基因组测序数据(Lifelines-DEEP [LLD,n=292]和 500 个功能基因组学项目 [500FG,n=453]),证实了两种方案之间在 DNA 产量和回收微生物群落方面存在显著差异,APK 方法导致 DNA 浓度和微生物多样性更高。此外,我们观察到 APK 和 FSK 方案之间在细菌相对丰度方面存在巨大差异,在两个队列中,超过 75%的物种在方案之间存在差异丰度。具体而言,与标准模拟群落进行比较表明,APK 方法在微生物相对丰度的回收中具有更高的准确性,而 FSK 方案中没有珠磨步骤导致革兰氏阳性菌的代表性不足。这种回收微生物组成的异质性导致与人体测量和生活方式表型的关联存在显著差异。这项研究的结果进一步证实,DNA 提取方法的选择会影响人类肠道微生物组的宏基因组图谱,并强调了在微生物组研究中协调方案的重要性。

https://cdn.ncbi.nlm.nih.gov/pmc/blobs/a36f/10873414/509cca630ce8/41598_2024_54353_Fig1_HTML.jpg

文献AI研究员

20分钟写一篇综述,助力文献阅读效率提升50倍。

立即体验

用中文搜PubMed

大模型驱动的PubMed中文搜索引擎

马上搜索

文档翻译

学术文献翻译模型,支持多种主流文档格式。

立即体验