Suppr超能文献

脂肪间充质干细胞衍生的外泌体 lncRNA IFNG-AS1 改善 BTBR 小鼠的神经发生和 ASD 样行为。

Exosome lncRNA IFNG-AS1 derived from mesenchymal stem cells of human adipose ameliorates neurogenesis and ASD-like behavior in BTBR mice.

机构信息

Research Center for Translational Medicine at East Hospital, School of Medicine, Tongji University, Shanghai, 200010, China.

Department of Pathology, Air Force Medical Center, Beijing, 100142, China.

出版信息

J Nanobiotechnology. 2024 Feb 17;22(1):66. doi: 10.1186/s12951-024-02338-2.

Abstract

BACKGROUND

The transplantation of exosomes derived from human adipose-derived mesenchymal stem cells (hADSCs) has emerged as a prospective cellular-free therapeutic intervention for the treatment of neurodevelopmental disorders (NDDs), as well as autism spectrum disorder (ASD). Nevertheless, the efficacy of hADSC exosome transplantation for ASD treatment remains to be verified, and the underlying mechanism of action remains unclear.

RESULTS

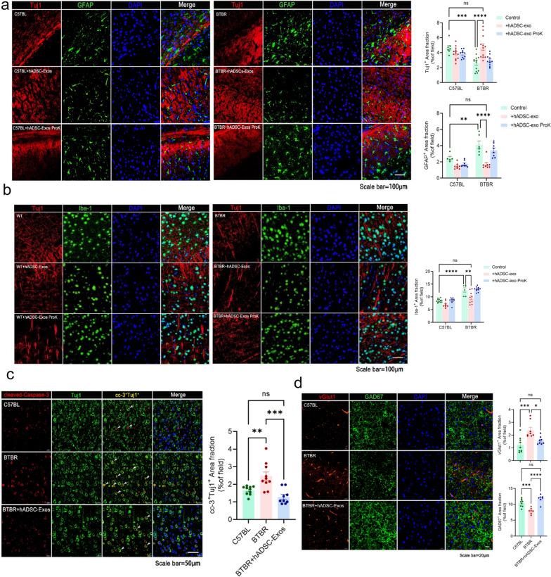
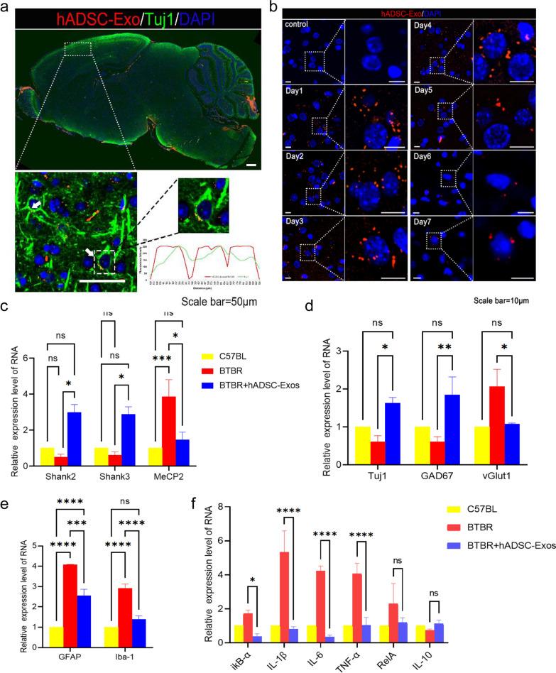
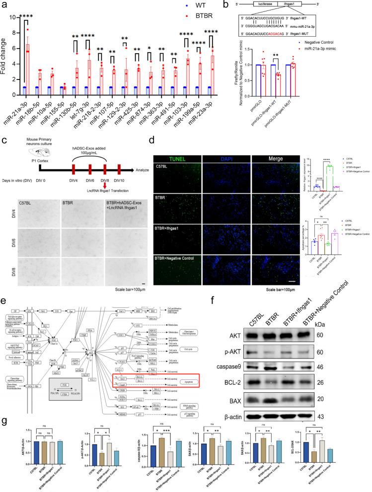
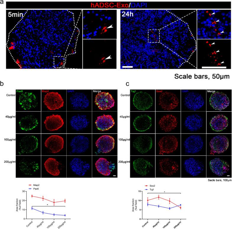
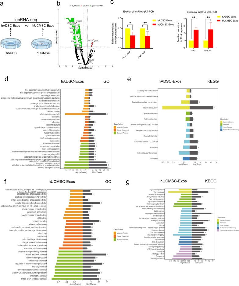
The exosomal long non-coding RNAs (lncRNAs) from hADSC and human umbilical cord mesenchymal stem cells (hUCMSC) were sequenced and 13,915 and 729 lncRNAs were obtained, respectively. The lncRNAs present in hADSC-Exos encompass those found in hUCMSC-Exos and are associated with neurogenesis. The biodistribution of hADSC-Exos in mouse brain ventricles and organoids was tracked, and the cellular uptake of hADSC-Exos was evaluated both in vivo and in vitro. hADSC-Exos promote neurogenesis in brain organoid and ameliorate social deficits in ASD mouse model BTBR T + tf/J (BTBR). Fluorescence in situ hybridization (FISH) confirmed lncRNA Ifngas1 significantly increased in the prefrontal cortex (PFC) of adult mice after hADSC-Exos intraventricular injection. The lncRNA Ifngas1 can act as a molecular sponge for miR-21a-3p to play a regulatory role and promote neurogenesis through the miR-21a-3p/PI3K/AKT axis.

CONCLUSION

We demonstrated hADSC-Exos have the ability to confer neuroprotection through functional restoration, attenuation of neuroinflammation, inhibition of neuronal apoptosis, and promotion of neurogenesis both in vitro and in vivo. The hADSC-Exos-derived lncRNA IFNG-AS1 acts as a molecular sponge and facilitates neurogenesis via the miR-21a-3p/PI3K/AKT signaling pathway, thereby exerting a regulatory effect. Our findings suggest a potential therapeutic avenue for individuals with ASD.

摘要

背景

人脂肪间充质干细胞(hADSCs)衍生的外泌体移植已成为治疗神经发育障碍(NDD)和自闭症谱系障碍(ASD)的有前景的无细胞治疗干预措施。然而,hADSC 外泌体移植治疗 ASD 的疗效仍有待验证,其作用机制尚不清楚。

结果

对 hADSC 和人脐带间充质干细胞(hUCMSC)的外泌体长链非编码 RNA(lncRNA)进行了测序,分别获得了 13915 和 729 个 lncRNA。hADSC-Exos 中存在的 lncRNA 与 hUCMSC-Exos 中存在的 lncRNA 相同,与神经发生有关。在小鼠脑室内和类器官中追踪 hADSC-Exos 的生物分布,并在体内和体外评估 hADSC-Exos 的细胞摄取。hADSC-Exos 促进脑类器官中的神经发生,并改善 ASD 小鼠模型 BTBR T+tf/J(BTBR)的社交缺陷。荧光原位杂交(FISH)证实,hADSC-Exos 脑室注射后,成年小鼠前额叶皮质(PFC)中 lncRNA Ifngas1 显著增加。lncRNA Ifngas1 可以作为 miR-21a-3p 的分子海绵发挥调节作用,并通过 miR-21a-3p/PI3K/AKT 轴促进神经发生。

结论

我们证明 hADSC-Exos 具有通过功能恢复、减轻神经炎症、抑制神经元凋亡和促进体外和体内神经发生来发挥神经保护作用的能力。hADSC-Exos 衍生的 lncRNA IFNG-AS1 作为分子海绵,通过 miR-21a-3p/PI3K/AKT 信号通路促进神经发生,从而发挥调节作用。我们的研究结果为 ASD 患者提供了一种潜在的治疗途径。

https://cdn.ncbi.nlm.nih.gov/pmc/blobs/21eb/10874555/8ee6b5c5eb48/12951_2024_2338_Fig1_HTML.jpg

文献AI研究员

20分钟写一篇综述,助力文献阅读效率提升50倍。

立即体验

用中文搜PubMed

大模型驱动的PubMed中文搜索引擎

马上搜索

文档翻译

学术文献翻译模型,支持多种主流文档格式。

立即体验