Suppr超能文献

包载 DPSCs 和 AgNPs 的光敏感水凝胶用于牙髓再生。

Photosensitive Hydrogels Encapsulating DPSCs and AgNPs for Dental Pulp Regeneration.

机构信息

School and Hospital of Stomatology, Wenzhou Medical University, Wenzhou, Zhejiang, China; Tianyou Hospital, Wuhan University of Science and Technology, Wuhan, China.

School and Hospital of Stomatology, Wenzhou Medical University, Wenzhou, Zhejiang, China.

出版信息

Int Dent J. 2024 Aug;74(4):836-846. doi: 10.1016/j.identj.2024.01.017. Epub 2024 Feb 17.

Abstract

OBJECTIVE

Pulp regeneration with bioactive dentin-pulp complex has been a research hotspot in recent years. Stem cell therapy provided an interest strategy to regenerate the dental-pulp complex. Hence, this study aimed to evaluate the effects of photosensitive gelatin methacrylate (GelMA) hydrogel encapsulating dental pulp stem cells (DPSCs) and silver nanoparticles (AgNPs) for dental pulp regeneration in vitro.

METHODS

First, the AgNPs@GelMA hydrogels were prepared by lithium phenyl-2,4,6-trimethyl-benzoyl phosphinate (LAP) initiation via blue-light emitting diode light. The physical and chemical properties of AgNPs@GelMA hydrogels were comprehensively analysed via scanning electron microscopy (SEM), and mechanical characterisation, such as swelling ability, degradation properties, and AgNP release profile. Then, AgNPs@GelMA hydrogels encapsulated DPSCs were used to establish an AgNPs@GelMA biomimetic complex, further analysing its biocompatibility, antibacterial properties, and angiogenic capacity in vitro.

RESULTS

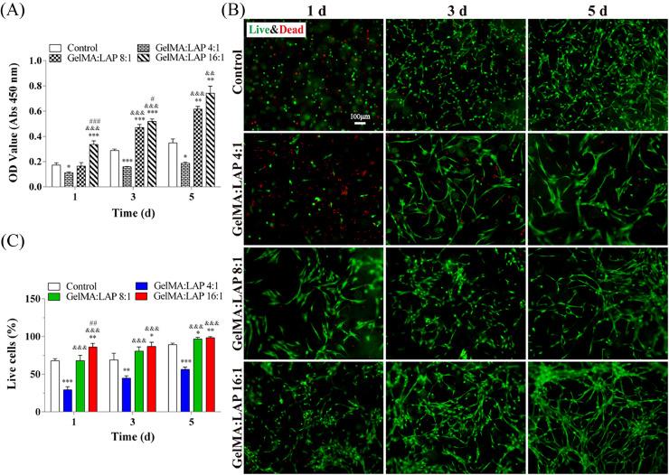
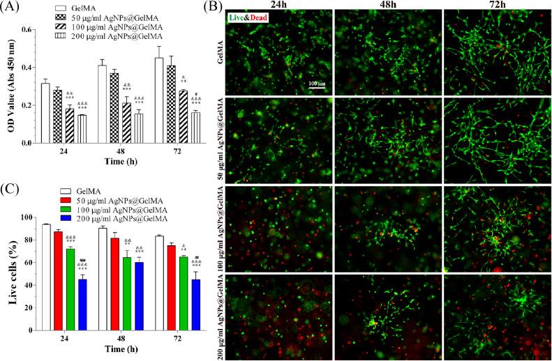
The results indicated that GelMA hydrogels demontrated optimal characteristics with a monomer:LAP ratio of 16:1. The physico-chemical properties of AgNPs@GelMA hydrogels did not change significantly after loading with AgNPs. There was no significant difference in AgNP release rate amongst different concentrations of AgNPs@GelMA hydrogels. Fifty to 200 μg/mL AgNPs@GelMA hydrogels could disperse E faecalis biofilm and reduce its metabolic activity . Furthermore, cell proliferation was arrested in 100 and 200 μg/mL AgNPs@GelMA hydrogels. The inhibition of 50 μg/mL AgNPs@GelMA hydrogels on E faecalis biofilm was above 50%, and the cell viability of the hydrogels was higher than 90%. The angiogenesis assay indicated that AgNPs@GelMA hydrogels encapsulating DPSCs could induce the formation of capillary-like structures and express angiogenic markers CD31, vascular endothelial growth factor , and von willebrand factor (vWF) in vitro.

CONCLUSIONS

Results of this study indicate that 50 μg/mL AgNPs@GelMA hydrogels encapsulating DPSCs had significant antibacterial properties and angiogenic capacity, which could provide a significant experimental basis for the regeneration of the dentin-pulp complex.

摘要

目的

具有生物活性的牙本质牙髓复合体的牙髓再生是近年来的研究热点。干细胞治疗为牙髓复合体的再生提供了一种很有前途的策略。因此,本研究旨在评估光敏明胶甲基丙烯酸酯(GelMA)水凝胶包封牙髓干细胞(DPSCs)和银纳米粒子(AgNPs)用于体外牙髓再生的效果。

方法

首先,通过使用蓝光发射二极管光引发,通过锂苯基-2,4,6-三甲基苯甲酰膦酸盐(LAP)制备 AgNPs@GelMA 水凝胶。通过扫描电子显微镜(SEM)和机械特性,如溶胀能力、降解性能和 AgNP 释放曲线,全面分析 AgNPs@GelMA 水凝胶的物理化学性质。然后,将 AgNPs@GelMA 水凝胶包封的 DPSCs 用于建立 AgNPs@GelMA 仿生复合物,进一步分析其体外生物相容性、抗菌性能和血管生成能力。

结果

结果表明,GelMA 水凝胶在单体:LAP 比为 16:1 时表现出最佳特性。AgNPs@GelMA 水凝胶的物理化学性质在负载 AgNPs 后没有明显变化。不同浓度的 AgNPs@GelMA 水凝胶的 AgNP 释放率没有显著差异。50 至 200μg/mL 的 AgNPs@GelMA 水凝胶可以分散粪肠球菌生物膜并降低其代谢活性。此外,细胞增殖在 100 和 200μg/mL 的 AgNPs@GelMA 水凝胶中受到抑制。50μg/mL 的 AgNPs@GelMA 水凝胶对粪肠球菌生物膜的抑制率超过 50%,水凝胶的细胞活力高于 90%。血管生成试验表明,AgNPs@GelMA 水凝胶包封的 DPSCs 可以诱导形成毛细血管样结构,并在体外表达血管生成标志物 CD31、血管内皮生长因子和血管性血友病因子(vWF)。

结论

本研究结果表明,50μg/mL 的 AgNPs@GelMA 水凝胶包封的 DPSCs 具有显著的抗菌和血管生成能力,可为牙本质牙髓复合体的再生提供重要的实验基础。

https://cdn.ncbi.nlm.nih.gov/pmc/blobs/840a/11287144/d2a2c35409e0/gr1.jpg

文献AI研究员

20分钟写一篇综述,助力文献阅读效率提升50倍。

立即体验

用中文搜PubMed

大模型驱动的PubMed中文搜索引擎

马上搜索

文档翻译

学术文献翻译模型,支持多种主流文档格式。

立即体验