Suppr超能文献

ZEB1在调节腺样体后鼻孔息肉紧密连接中的作用。

The role of ZEB1 in regulating tight junctions in antrochoanal polyp.

作者信息

Wu Yisha, Hao Dingqian, Tu Yanyi, Chen Lin, Yu Peng, Chen Aiping, Wan Yuzhu, Shi Li

机构信息

Department of Otolaryngology-Head and Neck Surgery, Shandong Provincial ENT Hospital, Shandong University, Jinan, Shandong, China.

Department of Otolaryngology, Head & Neck Surgery, Second Hospital, Shanxi Medical University, Taiyuan, China.

出版信息

Heliyon. 2024 Feb 7;10(4):e25653. doi: 10.1016/j.heliyon.2024.e25653. eCollection 2024 Feb 29.

Abstract

BACKGROUND

Antrochoanal polyp (ACP) is a benign nasal mass of unknown etiology. Tight junctions (TJs) are essential to the epithelial barrier that protects the body from external damage. However, the phenotype of tight junction in ACP is currently unclear.

METHODS

The samples were collected from 20 controls, 37 patients with ACP and 45 patients with chronic rhinosinusitis with nasal polyp (CRSwNP). Quantitative Real-Time PCR (qRT-PCR) and immunofluorescence staining (IF) were performed to analyze the expressions of TJs markers (ZO-1, claudin-3 and occludin) and ZEB1. hNEpCs were transfected with ZEB1 small interfering RNA (si-ZEB1) or ZEB1 over-expression plasmid (OE-ZEB1). qRT-PCR and Western blotting were used to determine the levels of TJs-related markers. Primary human nasal epithelial cells (hNECs) were stimulated with IL-17A and si-ZEB1, and the expression of epithelial barrier markers were measured by qRT-PCR and Western blotting.

RESULTS

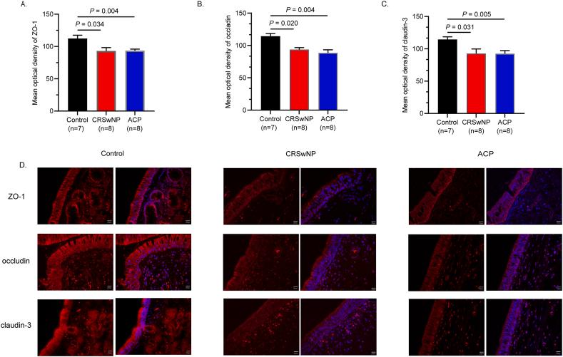
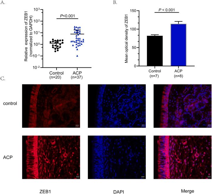
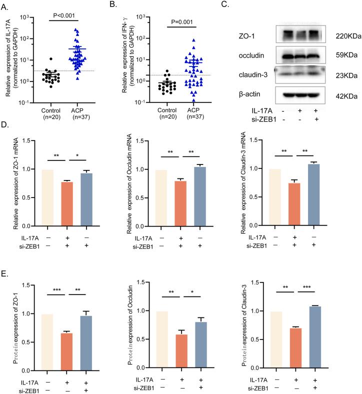
Compared to the control group, ACP group showed a significant downregulation in both mRNA and protein levels of ZO-1, occludin, and claudin-3. Furthermore, disease severity correlates positively with the degree of disruption of tight junctions. In addition, higher expression levels of ZEB1, IL-17A, and IFN-γ were observed in the ACP group compared to controls. Overexpression of ZEB1 in hNEpCs led to impairments in the levels of ZO-1, occludin, and claudin-3, while silencing of ZEB1 expression was found to enhance the barrier function of epithelial cells. Finally, IL-17 stimulation of hNECs impaired the expression of TJs-associated molecules (ZO-1, occludin, and claudin-3), which was effectively reversed by the IL-17A + si-ZEB1 group.

CONCLUSIONS

The tight junctions in ACP were extremely damaged and were correlated with the severity of the disease. ZEB1 was involved in the pathogenesis of ACP mediated by IL-17A through regulating tight junctions.

摘要

背景

上颌窦后鼻孔息肉(ACP)是一种病因不明的鼻腔良性肿物。紧密连接(TJs)对于保护机体免受外界损伤的上皮屏障至关重要。然而,目前ACP中紧密连接的表型尚不清楚。

方法

收集20例对照、37例ACP患者及45例伴鼻息肉的慢性鼻-鼻窦炎(CRSwNP)患者的样本。采用定量实时聚合酶链反应(qRT-PCR)和免疫荧光染色(IF)分析紧密连接标志物(ZO-1、claudin-3和闭合蛋白)及锌指E盒结合蛋白1(ZEB1)的表达。用ZEB1小干扰RNA(si-ZEB1)或ZEB1过表达质粒(OE-ZEB1)转染人鼻上皮细胞(hNEpCs)。采用qRT-PCR和蛋白质印迹法检测紧密连接相关标志物的水平。用白细胞介素-17A(IL-17A)和si-ZEB1刺激原代人鼻上皮细胞(hNECs),通过qRT-PCR和蛋白质印迹法检测上皮屏障标志物的表达。

结果

与对照组相比,ACP组ZO-1、闭合蛋白和claudin-3的mRNA和蛋白水平均显著下调。此外,疾病严重程度与紧密连接破坏程度呈正相关。另外,与对照组相比,ACP组中ZEB1、IL-17A和γ干扰素(IFN-γ)的表达水平更高。hNEpCs中ZEB1过表达导致ZO-1、闭合蛋白和claudin-3水平受损,而ZEB1表达沉默可增强上皮细胞的屏障功能。最后,IL-17刺激hNECs会损害紧密连接相关分子(ZO-1、闭合蛋白和claudin-3)的表达,而IL-17A+si-ZEB1组可有效逆转这一现象。

结论

ACP中的紧密连接严重受损,且与疾病严重程度相关。ZEB1通过调节紧密连接参与IL-17A介导的ACP发病机制。

https://cdn.ncbi.nlm.nih.gov/pmc/blobs/d018/10869855/95932e8e729a/gr1.jpg

文献AI研究员

20分钟写一篇综述,助力文献阅读效率提升50倍。

立即体验

用中文搜PubMed

大模型驱动的PubMed中文搜索引擎

马上搜索

文档翻译

学术文献翻译模型,支持多种主流文档格式。

立即体验