Suppr超能文献

利用数据分析和患者来源的类器官对卵巢癌衰老相关化疗耐药性进行建模。

Modeling of senescence-related chemoresistance in ovarian cancer using data analysis and patient-derived organoids.

作者信息

Cai Xintong, Li Yanhong, Zheng Jianfeng, Liu Li, Jiao Zicong, Lin Jie, Jiang Shan, Lin Xuefen, Sun Yang

机构信息

Department of Gynecology, Clinical Oncology School of Fujian Medical University, Fujian Cancer Hospital, Fuzhou, Fujian, China.

Department of Translational Medicine, Scientific Research System, Geneplus -Beijing Institute, Beijing, China.

出版信息

Front Oncol. 2024 Feb 2;13:1291559. doi: 10.3389/fonc.2023.1291559. eCollection 2023.

Abstract

BACKGROUND

Ovarian cancer (OC) is a malignant tumor associated with poor prognosis owing to its susceptibility to chemoresistance. Cellular senescence, an irreversible biological state, is intricately linked to chemoresistance in cancer treatment. We developed a senescence-related gene signature for prognostic prediction and evaluated personalized treatment in patients with OC.

METHODS

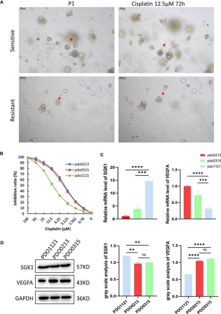
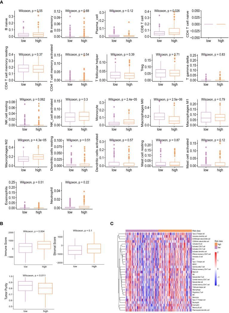
We acquired the clinical and RNA-seq data of OC patients from The Cancer Genome Atlas and identified a senescence-related prognostic gene set through differential and cox regression analysis in distinct chemotherapy response groups. A prognostic senescence-related signature was developed and validated by OC patient-derived-organoids (PDOs). We leveraged gene set enrichment analysis (GSEA) and ESTIMATE to unravel the potential functions and immune landscape of the model. Moreover, we explored the correlation between risk scores and potential chemotherapeutic agents. After confirming the congruence between organoids and tumor tissues through immunohistochemistry, we measured the IC of cisplatin in PDOs using the ATP activity assay, categorized by resistance and sensitivity to the drug. We also investigated the expression patterns of model genes across different groups.

RESULTS

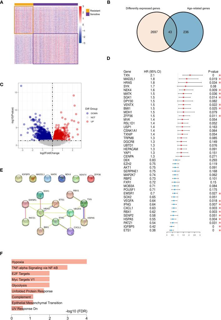
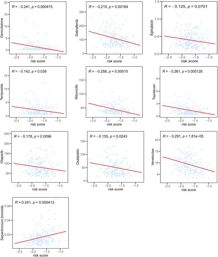
We got 2740 differentially expressed genes between two chemotherapy response groups including 43 senescence-related genes. Model prognostic genes were yielded through univariate cox analysis, and multifactorial cox analysis. Our work culminated in a senescence-related prognostic model based on the expression of SGK1 and VEGFA. Simultaneously, we successfully constructed and propagated three OC PDOs for drug screening. PCR and WB from PDOs affirmed consistent expression trends as those of our model genes derived from comprehensive data analysis. Specifically, SGK1 exhibited heightened expression in cisplatin-resistant OC organoids, while VEGFA manifested elevated expression in the sensitive group (<0.05). Intriguingly, GSEA results unveiled the enrichment of model genes in the PPAR signaling pathway, pivotal regulator in chemoresistance and tumorigenesis. This revelation prompted the identification of potential beneficial drugs for patients with a high-risk score, including gemcitabine, dabrafenib, epirubicin, oxaliplatin, olaparib, teniposide, ribociclib, topotecan, venetoclax.

CONCLUSION

Through the formulation of a senescence-related signature comprising SGK1 and VEGFA, we established a promising tool for prognosticating chemotherapy reactions, predicting outcomes, and steering therapeutic strategies. Patients with high VEGFA and low SGK1 expression levels exhibit heightened sensitivity to chemotherapy.

摘要

背景

卵巢癌(OC)是一种恶性肿瘤,因其对化疗耐药而预后较差。细胞衰老作为一种不可逆的生物学状态,与癌症治疗中的化疗耐药密切相关。我们开发了一种与衰老相关的基因特征用于预后预测,并评估OC患者的个性化治疗。

方法

我们从癌症基因组图谱获取了OC患者的临床和RNA测序数据,并通过在不同化疗反应组中的差异分析和cox回归分析确定了一个与衰老相关的预后基因集。通过OC患者来源的类器官(PDO)开发并验证了一个与衰老相关的预后特征。我们利用基因集富集分析(GSEA)和ESTIMATE来揭示该模型的潜在功能和免疫格局。此外,我们探索了风险评分与潜在化疗药物之间的相关性。通过免疫组织化学确认类器官与肿瘤组织之间的一致性后,我们使用ATP活性测定法测量了PDO中顺铂的IC,根据对药物的耐药性和敏感性进行分类。我们还研究了模型基因在不同组中的表达模式。

结果

我们在两个化疗反应组之间获得了2740个差异表达基因,其中包括43个与衰老相关的基因。通过单因素cox分析和多因素cox分析产生了模型预后基因。我们的工作最终形成了一个基于SGK1和VEGFA表达的与衰老相关的预后模型。同时,我们成功构建并培养了三个用于药物筛选的OC PDO。来自PDO的PCR和WB证实了与我们从综合数据分析得出的模型基因一致的表达趋势。具体而言,SGK1在顺铂耐药的OC类器官中表达升高,而VEGFA在敏感组中表达升高(<0.05)。有趣的是,GSEA结果揭示了模型基因在PPAR信号通路中的富集,PPAR信号通路是化疗耐药和肿瘤发生的关键调节因子。这一发现促使我们确定了对高风险评分患者潜在有益的药物,包括吉西他滨、达拉非尼、表柔比星、奥沙利铂、奥拉帕利、替尼泊苷、瑞博西尼、拓扑替康、维奈克拉。

结论

通过制定包含SGK1和VEGFA的与衰老相关的特征,我们建立了一个用于预测化疗反应、预测结果和指导治疗策略的有前景的工具。VEGFA高表达和SGK1低表达水平的患者对化疗表现出更高的敏感性。

https://cdn.ncbi.nlm.nih.gov/pmc/blobs/854f/10869451/3eacaf63c755/fonc-13-1291559-g001.jpg

文献AI研究员

20分钟写一篇综述,助力文献阅读效率提升50倍。

立即体验

用中文搜PubMed

大模型驱动的PubMed中文搜索引擎

马上搜索

文档翻译

学术文献翻译模型,支持多种主流文档格式。

立即体验