Suppr超能文献

遗忘型轻度认知障碍和阿尔茨海默病患者龈下微生物群和龈沟代谢特征

Profiles of subgingival microbiomes and gingival crevicular metabolic signatures in patients with amnestic mild cognitive impairment and Alzheimer's disease.

作者信息

Qiu Che, Zhou Wei, Shen Hui, Wang Jintao, Tang Ran, Wang Tao, Xie Xinyi, Hong Bo, Ren Rujing, Wang Gang, Song Zhongchen

机构信息

Department of Periodontology, Shanghai Ninth People's Hospital, Shanghai Jiao Tong University School of Medicine; College of Stomatology, Shanghai Jiao Tong University, Zhizaoju Road No.639, Huangpu District, Shanghai, 200011, People's Republic of China.

National Center for Stomatology; National Clinical Research Center for Oral Diseases; Shanghai Key Laboratory of Stomatology; Shanghai Research Institute of Stomatology, Zhizaoju Road No.639, Huangpu District, Shanghai, 200011, People's Republic of China.

出版信息

Alzheimers Res Ther. 2024 Feb 19;16(1):41. doi: 10.1186/s13195-024-01402-1.

Abstract

BACKGROUND

The relationship between periodontitis and Alzheimer's disease (AD) has attracted more attention recently, whereas profiles of subgingival microbiomes and gingival crevicular fluid (GCF) metabolic signatures in AD patients have rarely been characterized; thus, little evidence exists to support the oral-brain axis hypothesis. Therefore, our study aimed to characterize both the microbial community of subgingival plaque and the metabolomic profiles of GCF in patients with AD and amnestic mild cognitive impairment (aMCI) for the first time.

METHODS

This was a cross-sectional study. Clinical examinations were performed on all participants. The microbial community of subgingival plaque and the metabolomic profiles of GCF were characterized using the 16S ribosomal RNA (rRNA) gene high-throughput sequencing and liquid chromatography linked to tandem mass spectrometry (LC-MS/MS) analysis, respectively.

RESULTS

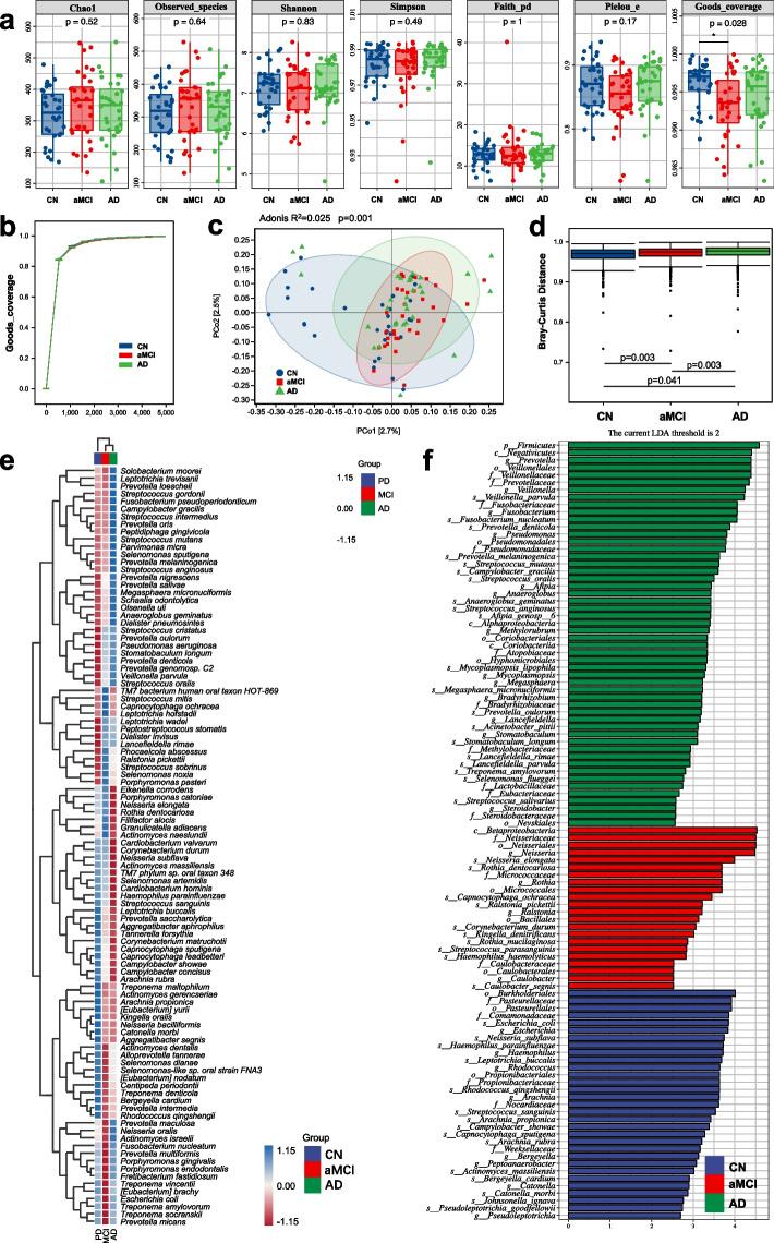
Thirty-two patients with AD, 32 patients with aMCI, and 32 cognitively normal people were enrolled. The severity of periodontitis was significantly increased in AD patients compared with aMCI patients and cognitively normal people. The 16S rRNA gene sequencing results showed that the relative abundances of 16 species in subgingival plaque were significantly correlated with cognitive function, and LC-MS/MS analysis identified a total of 165 differentially abundant metabolites in GCF. Moreover, multiomics Data Integration Analysis for Biomarker discovery using Latent cOmponents (DIABLO) analysis revealed that 19 differentially abundant metabolites were significantly correlated with Veillonella parvula, Dialister pneumosintes, Leptotrichia buccalis, Pseudoleptotrichia goodfellowii, and Actinomyces massiliensis, in which galactinol, sn-glycerol 3-phosphoethanolamine, D-mannitol, 1 h-indole-1-pentanoic acid, 3-(1-naphthalenylcarbonyl)- and L-iditol yielded satisfactory accuracy for the predictive diagnosis of AD progression.

CONCLUSIONS

This is the first combined subgingival microbiome and GCF metabolome study in patients with AD and aMCI, which revealed that periodontal microbial dysbiosis and metabolic disorders may be involved in the etiology and progression of AD, and the differential abundance of the microbiota and metabolites may be useful as potential markers for AD in the future.

摘要

背景

牙周炎与阿尔茨海默病(AD)之间的关系近来受到更多关注,而AD患者龈下微生物群和龈沟液(GCF)代谢特征的研究却很少;因此,几乎没有证据支持口腔-脑轴假说。因此,我们的研究旨在首次对AD和遗忘型轻度认知障碍(aMCI)患者的龈下菌斑微生物群落和GCF代谢组学特征进行表征。

方法

这是一项横断面研究。对所有参与者进行临床检查。分别使用16S核糖体RNA(rRNA)基因高通量测序和液相色谱串联质谱(LC-MS/MS)分析对龈下菌斑的微生物群落和GCF的代谢组学特征进行表征。

结果

纳入32例AD患者、32例aMCI患者和32例认知正常者。与aMCI患者和认知正常者相比,AD患者的牙周炎严重程度显著增加。16S rRNA基因测序结果显示,龈下菌斑中16种菌的相对丰度与认知功能显著相关,LC-MS/MS分析共鉴定出GCF中165种差异丰富的代谢物。此外,使用潜在成分进行生物标志物发现的多组学数据整合分析(DIABLO)显示,19种差异丰富的代谢物与小韦荣球菌、肺炎戴阿李斯特菌、颊纤毛菌、古德费洛拟纤毛菌和马西放线菌显著相关,其中肌醇半乳糖苷、sn-甘油3-磷酸乙醇胺、D-甘露醇、1H-吲哚-1-戊酸、3-(1-萘基羰基)-和L-艾杜醇对AD进展的预测诊断具有令人满意的准确性。

结论

这是首次对AD和aMCI患者进行龈下微生物组和GCF代谢组联合研究,揭示牙周微生物失调和代谢紊乱可能参与AD的病因和进展,微生物群和代谢物的差异丰富度未来可能作为AD的潜在标志物。

https://cdn.ncbi.nlm.nih.gov/pmc/blobs/aa5a/10875772/8457ba7e506a/13195_2024_1402_Fig1_HTML.jpg

文献AI研究员

20分钟写一篇综述,助力文献阅读效率提升50倍。

立即体验

用中文搜PubMed

大模型驱动的PubMed中文搜索引擎

马上搜索

文档翻译

学术文献翻译模型,支持多种主流文档格式。

立即体验