Suppr超能文献

薏苡仁提取物通过KCTD9介导的TOP2A泛素化对肺腺癌的抗癌作用

Anti-cancer effects of Coix seed extract through KCTD9-mediated ubiquitination of TOP2A in lung adenocarcinoma.

作者信息

Jiang Jiuyang, Li Xue, Zhang Chun, Wang Jiafu, Li Jin

机构信息

Department of Thoracic Surgery, The First Affiliated Hospital of Harbin Medical University, Harbin, 150001, Heilongjiang, People's Republic of China.

Department of Internal Medicine, Daoli District People's Hospital, Harbin, 150016, Heilongjiang, People's Republic of China.

出版信息

Cell Div. 2024 Feb 20;19(1):6. doi: 10.1186/s13008-024-00112-2.

Abstract

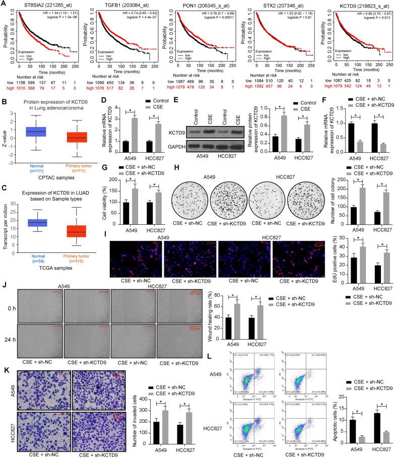
BACKGROUND

Coix seed extract (CSE), a traditional Chinese medicine, has been reported as an adjunctive therapy in cancers. However, the molecular targets are largely unclear. The study is designed to unveil its function in lung adenocarcinoma (LUAD) and the possible molecular mechanism.

METHODS

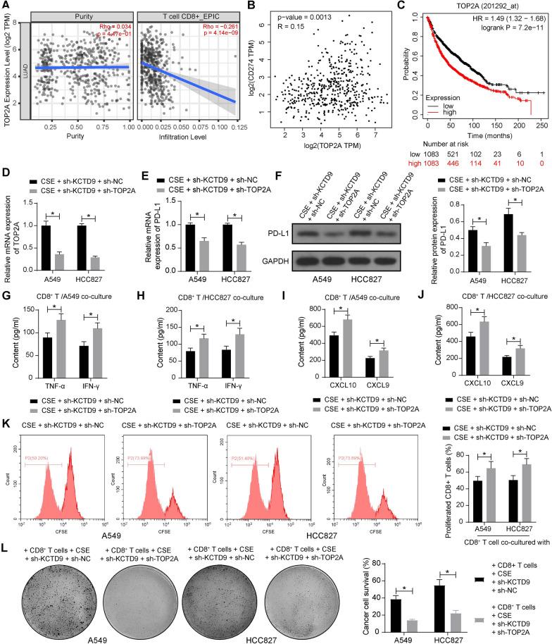
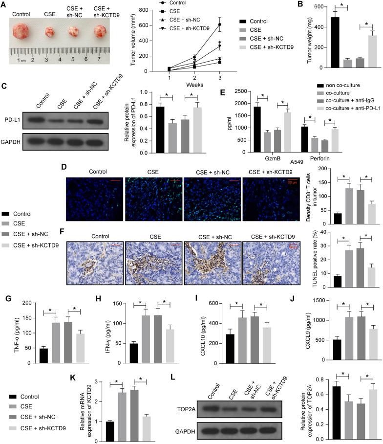
The HERB database was utilized to predict the molecular targets of the Coix seed, followed by prognostic value prediction in the Kaplan-Meier Plotter database. LUAD cells were infected with sh-KCTD9 after co-culture with CSE, and cell viability, growth, proliferation, and apoptosis were determined. The substrates of KCTD9 were predicted using a protein-protein interaction network and verified. The expression of PD-L1, the contents of TNF-α, IFN-γ, CXCL10, and CXCL9 in the co-culture system of LUAD cells and T cells and the proliferation of T cells were evaluated to study the immune escape of LUAD cells in response to CSE and sh-KCTD9. Lastly, tumor growth and immune escape were observed in tumor-bearing mice.

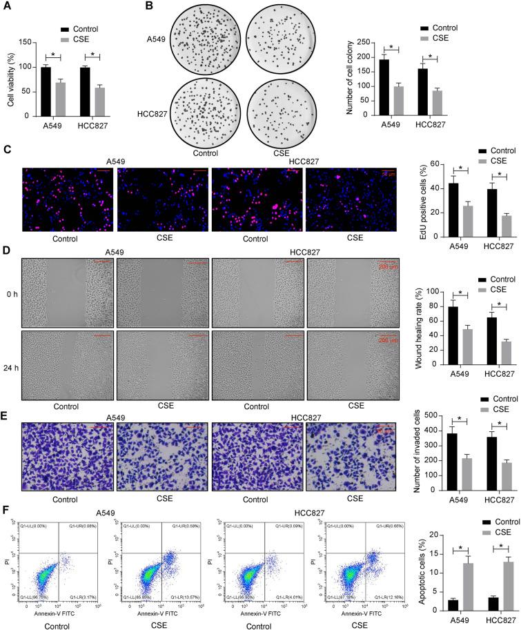
RESULTS

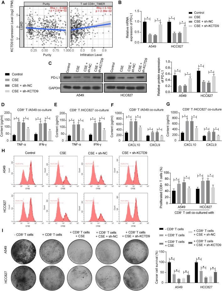
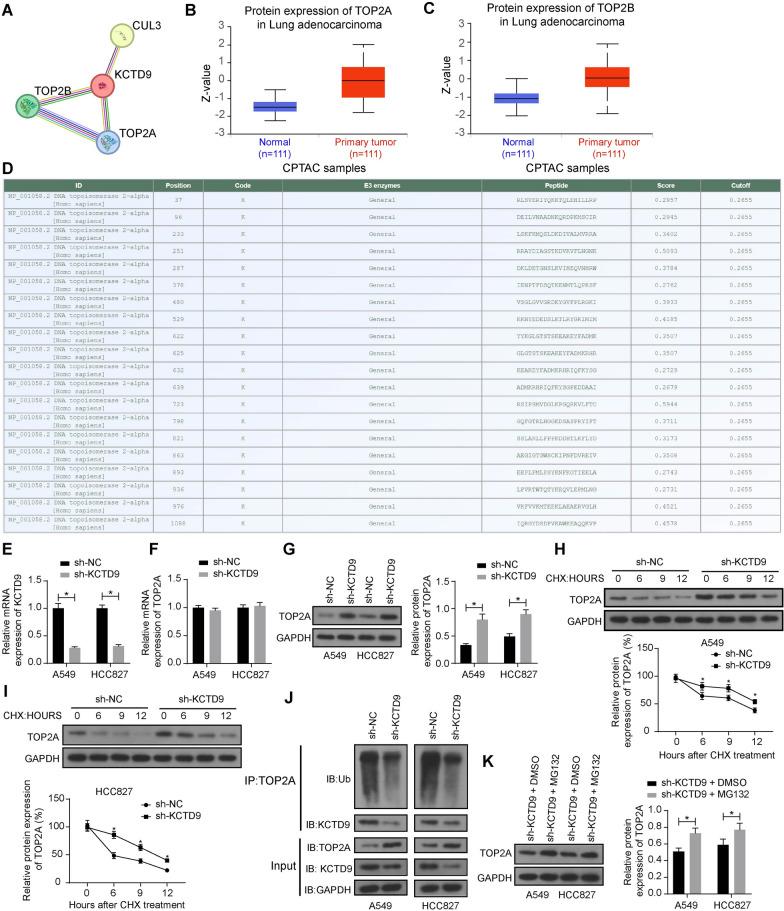
CSE inhibited malignant behavior and immune escape of LUAD cells, and the reduction of KCTD9 reversed the inhibitory effect of CSE on malignant behavior and immune escape of LUAD cells. Knockdown of KCTD9 expression inhibited ubiquitination modification of TOP2A, and knockdown of TOP2A suppressed immune escape of LUAD cells in the presence of knockdown of KCTD9. CSE exerted anticancer effects in mice, but the reduction of KCTD9 partially compromised the anticancer effect of CSE.

CONCLUSION

CSE inhibits immune escape and malignant progression of LUAD through KCTD9-mediated ubiquitination modification of TOP2A.

摘要

背景

薏苡仁提取物(CSE)作为一种传统中药,已被报道可用于癌症的辅助治疗。然而,其分子靶点尚不清楚。本研究旨在揭示其在肺腺癌(LUAD)中的作用及可能的分子机制。

方法

利用HERB数据库预测薏苡仁的分子靶点,随后在Kaplan-Meier Plotter数据库中预测其预后价值。将LUAD细胞与CSE共培养后感染sh-KCTD9,检测细胞活力、生长、增殖和凋亡情况。利用蛋白质-蛋白质相互作用网络预测并验证KCTD9的底物。评估LUAD细胞与T细胞共培养体系中PD-L1的表达、TNF-α、IFN-γ、CXCL10和CXCL9的含量以及T细胞的增殖,以研究LUAD细胞对CSE和sh-KCTD9的免疫逃逸情况。最后,在荷瘤小鼠中观察肿瘤生长和免疫逃逸情况。

结果

CSE抑制LUAD细胞的恶性行为和免疫逃逸,KCTD9的降低逆转了CSE对LUAD细胞恶性行为和免疫逃逸的抑制作用。敲低KCTD9表达抑制了TOP2A的泛素化修饰,并在敲低KCTD9的情况下,敲低TOP2A抑制了LUAD细胞的免疫逃逸。CSE在小鼠中发挥抗癌作用,但KCTD9的降低部分削弱了CSE的抗癌作用。

结论

CSE通过KCTD9介导的TOP2A泛素化修饰抑制LUAD的免疫逃逸和恶性进展。

https://cdn.ncbi.nlm.nih.gov/pmc/blobs/c0fc/10877835/adc3fda77c5c/13008_2024_112_Fig1_HTML.jpg

文献AI研究员

20分钟写一篇综述,助力文献阅读效率提升50倍。

立即体验

用中文搜PubMed

大模型驱动的PubMed中文搜索引擎

马上搜索

文档翻译

学术文献翻译模型,支持多种主流文档格式。

立即体验