Suppr超能文献

铁死亡作为一种降低细菌性角膜炎炎症和角膜瘢痕的潜在治疗靶点。

Ferroptosis as a Potential Therapeutic Target for Reducing Inflammation and Corneal Scarring in Bacterial Keratitis.

机构信息

Beijing Institute of Ophthalmology, Beijing Tongren Eye Center, Beijing Tongren Hospital, Capital Medical University, Beijing Key Laboratory of Ophthalmology and Visual Sciences, Beijing, China.

出版信息

Invest Ophthalmol Vis Sci. 2024 Feb 1;65(2):29. doi: 10.1167/iovs.65.2.29.

Abstract

PURPOSE

Bacterial keratitis (BK) is a serious ocular infection that can cause severe inflammation and corneal scarring, leading to vision loss. In this study, we aimed to investigate the involvement of ferroptosis in the pathogenesis of BK.

METHODS

Transcriptome analysis was performed to evaluate ferroptosis-related gene expression in human BK corneas. Subsequently, the ferroptosis in mouse models of Pseudomonas aeruginosa keratitis and corneal stromal stem cells (CSSCs) were validated. The mice were treated with levofloxacin (LEV) or levofloxacin combined with ferrostatin-1 (LEV+Fer-1). CSSCs were treated with lipopolysaccharide (LPS) or LPS combined Fer-1. Inflammatory cytokines, α-SMA, and ferroptosis-related regulators were evaluated by RT-qPCR, immunostaining, and Western blot. Iron and reactive oxygen species (ROS) were measured.

RESULTS

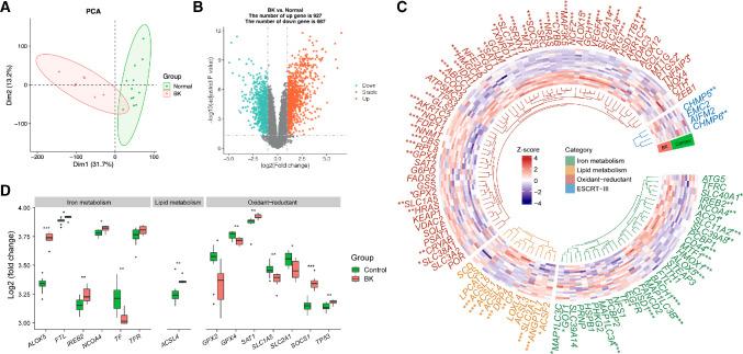
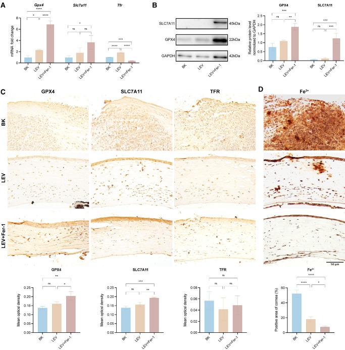
Transcriptome analysis revealed significant alterations in ferroptosis-related genes in human BK corneas. In the BK mouse models, the group treated with LEV+Fer-1 exhibited reduced inflammatory cytokines (MPO, TNF-α, and IFN-γ), decreased corneal scarring and α-SMA expression, and lower Fe3+ compared to the BK and LEV groups. Notably, the LEV+Fer-1 group showed elevated GPX4 and SLC7A11 in contrast to the BK and LEV group. In vitro, Fer-1 treatment effectively restored the alterations of ROS, Fe2+, GPX4, and SLC7A11 induced by LPS in CSSCs.

CONCLUSIONS

Ferroptosis plays a crucial role in the pathogenesis of BK. The inhibition of ferroptosis holds promise for mitigating inflammation, reducing corneal scarring, and ultimately enhancing the prognosis of BK. Consequently, this study provides a potential target for innovative therapeutic strategies for BK, which holds immense potential to transform the treatment of BK.

摘要

目的

细菌性角膜炎(BK)是一种严重的眼部感染,可引起严重的炎症和角膜瘢痕,导致视力丧失。本研究旨在探讨铁死亡在 BK 发病机制中的作用。

方法

通过转录组分析评估人 BK 角膜中铁死亡相关基因的表达。随后,在铜绿假单胞菌角膜炎和角膜基质干细胞(CSSC)小鼠模型中验证铁死亡。用左氧氟沙星(LEV)或左氧氟沙星联合 ferrostatin-1(LEV+Fer-1)治疗小鼠。用脂多糖(LPS)或 LPS 联合 Fer-1 处理 CSSC。通过 RT-qPCR、免疫染色和 Western blot 评估炎症细胞因子、α-SMA 和铁死亡相关调节剂。测量铁和活性氧(ROS)。

结果

转录组分析显示人 BK 角膜中铁死亡相关基因发生显著改变。在 BK 小鼠模型中,与 BK 和 LEV 组相比,LEV+Fer-1 组的炎症细胞因子(MPO、TNF-α 和 IFN-γ)减少,角膜瘢痕和 α-SMA 表达减少,Fe3+减少。值得注意的是,与 BK 和 LEV 组相比,LEV+Fer-1 组的 GPX4 和 SLC7A11 升高。体外,Fer-1 处理可有效恢复 LPS 诱导的 CSSC 中 ROS、Fe2+、GPX4 和 SLC7A11 的改变。

结论

铁死亡在 BK 的发病机制中起关键作用。抑制铁死亡有望减轻炎症、减少角膜瘢痕,从而改善 BK 的预后。因此,本研究为 BK 的创新治疗策略提供了一个潜在的靶点,具有改变 BK 治疗的巨大潜力。

https://cdn.ncbi.nlm.nih.gov/pmc/blobs/3d58/10893897/c0dfeadfb781/iovs-65-2-29-f001.jpg

文献AI研究员

20分钟写一篇综述,助力文献阅读效率提升50倍。

立即体验

用中文搜PubMed

大模型驱动的PubMed中文搜索引擎

马上搜索

文档翻译

学术文献翻译模型,支持多种主流文档格式。

立即体验