Suppr超能文献

通过对与白蛋白结合的 siRNA 缀合物进行结构优化实现有效的 MCL1 定向癌症治疗。

Structural optimization of siRNA conjugates for albumin binding achieves effective MCL1-directed cancer therapy.

机构信息

Department of Biomedical Engineering, Vanderbilt University, Nashville, TN, USA.

Department of Medicine, Vanderbilt University Medical Center, Nashville, TN, USA.

出版信息

Nat Commun. 2024 Feb 21;15(1):1581. doi: 10.1038/s41467-024-45609-0.

Abstract

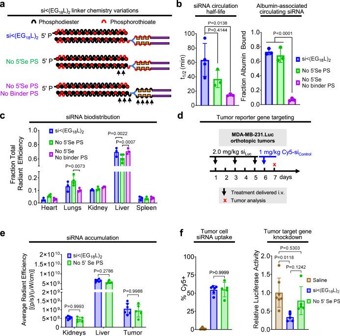
The high potential of siRNAs to silence oncogenic drivers remains largely untapped due to the challenges of tumor cell delivery. Here, divalent lipid-conjugated siRNAs are optimized for in situ binding to albumin to improve pharmacokinetics and tumor delivery. Systematic variation of the siRNA conjugate structure reveals that the location of the linker branching site dictates tendency toward albumin association versus self-assembly, while the lipid hydrophobicity and reversibility of albumin binding also contribute to siRNA intracellular delivery. The lead structure increases tumor siRNA accumulation 12-fold in orthotopic triple negative breast cancer (TNBC) tumors over the parent siRNA. This structure achieves approximately 80% silencing of the anti-apoptotic oncogene MCL1 and yields better survival outcomes in three TNBC models than an MCL-1 small molecule inhibitor. These studies provide new structure-function insights on siRNA-lipid conjugate structures that are intravenously injected, associate in situ with serum albumin, and improve pharmacokinetics and tumor treatment efficacy.

摘要

双链脂质偶联的 siRNA 经优化后可与白蛋白原位结合,以改善药代动力学和肿瘤递呈。对 siRNA 偶联物结构进行系统的变异分析表明,连接分支位点的位置决定了与白蛋白结合的倾向是自组装还是与白蛋白结合,而脂质的疏水性和白蛋白结合的可逆性也有助于 siRNA 的细胞内递呈。与亲本 siRNA 相比,这种结构使原位三阴性乳腺癌(TNBC)肿瘤中的肿瘤 siRNA 蓄积增加了 12 倍。该结构使抗凋亡癌基因 MCL1 的表达抑制约 80%,在三种 TNBC 模型中的生存结果优于 MCL-1 小分子抑制剂。这些研究为静脉注射的 siRNA-脂质偶联物结构提供了新的结构-功能见解,这些偶联物可与血清白蛋白原位结合,改善药代动力学和肿瘤治疗效果。

https://cdn.ncbi.nlm.nih.gov/pmc/blobs/aa4c/10881965/72d9f46271b9/41467_2024_45609_Fig1_HTML.jpg

文献AI研究员

20分钟写一篇综述,助力文献阅读效率提升50倍。

立即体验

用中文搜PubMed

大模型驱动的PubMed中文搜索引擎

马上搜索

文档翻译

学术文献翻译模型,支持多种主流文档格式。

立即体验