Suppr超能文献

猎犬:一种新型工具,可用于在从头组装的细菌基因组中自动映射基因型到表型。

Hound: a novel tool for automated mapping of genotype to phenotype in bacterial genomes assembled de novo.

机构信息

University of Bristol School of Cellular and Molecular Medicine, University Walk, Bristol, BS8 1TD Bristol, UK.

出版信息

Brief Bioinform. 2024 Jan 22;25(2). doi: 10.1093/bib/bbae057.

Abstract

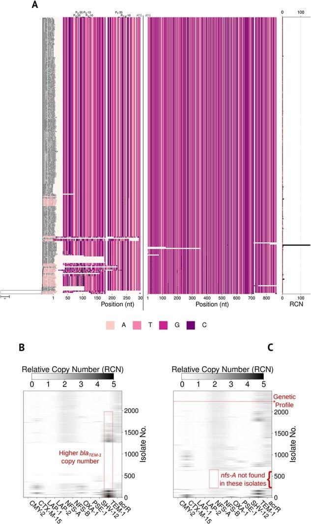
Increasing evidence suggests that microbial species have a strong within species genetic heterogeneity. This can be problematic for the analysis of prokaryote genomes, which commonly relies on a reference genome to guide the assembly process. Differences between reference and sample genomes will therefore introduce errors in final assembly, jeopardizing the detection from structural variations to point mutations-critical for genomic surveillance of antibiotic resistance. Here we present Hound, a pipeline that integrates publicly available tools to assemble prokaryote genomes de novo, detect user-given genes by similarity to report mutations found in the coding sequence, promoter, as well as relative gene copy number within the assembly. Importantly, Hound can use the query sequence as a guide to merge contigs, and reconstruct genes that were fragmented by the assembler. To showcase Hound, we screened through 5032 bacterial whole-genome sequences isolated from farmed animals and human infections, using the amino acid sequence encoded by blaTEM-1, to detect and predict resistance to amoxicillin/clavulanate which is driven by over-expression of this gene. We believe this tool can facilitate the analysis of prokaryote species that currently lack a reference genome, and can be scaled either up to build automated systems for genomic surveillance or down to integrate into antibiotic susceptibility point-of-care diagnostics.

摘要

越来越多的证据表明,微生物物种在物种内具有很强的遗传异质性。这可能会给原核生物基因组的分析带来问题,因为原核生物基因组的分析通常依赖于参考基因组来指导组装过程。参考基因组和样本基因组之间的差异因此会在最终组装中引入错误,从而危及从结构变异到点突变的检测,而这些对于抗生素耐药性的基因组监测至关重要。在这里,我们介绍了 Hound,这是一个整合了公开可用工具的管道,可以从头开始组装原核生物基因组,通过与用户给定的基因相似性来检测报告编码序列、启动子以及组装中相对基因拷贝数中的突变。重要的是,Hound 可以使用查询序列作为指导来合并 contigs,并重建被组装器碎片化的基因。为了展示 Hound,我们使用 blaTEM-1 编码的氨基酸序列筛选了来自养殖动物和人类感染的 5032 个细菌全基因组序列,以检测和预测由该基因过表达驱动的阿莫西林/克拉维酸耐药性。我们相信,这个工具可以促进对目前缺乏参考基因组的原核生物物种的分析,并且可以根据需要进行扩展,以建立用于基因组监测的自动化系统,或者缩小规模,将其集成到抗生素敏感性即时诊断中。

https://cdn.ncbi.nlm.nih.gov/pmc/blobs/3c80/10883467/06d35e5e0795/bbae057ga1.jpg

文献AI研究员

20分钟写一篇综述,助力文献阅读效率提升50倍。

立即体验

用中文搜PubMed

大模型驱动的PubMed中文搜索引擎

马上搜索

文档翻译

学术文献翻译模型,支持多种主流文档格式。

立即体验