Suppr超能文献

柚皮苷整合素对人小神经胶质细胞 HMC3 细胞系的抗凋亡和抗炎作用。

Anti-Apoptotic and Anti-Inflammatory Properties of Grapefruit IntegroPectin on Human Microglial HMC3 Cell Line.

机构信息

Dipartimento di Biomedicina, Neuroscienze e Diagnostica Avanzata, Università di Palermo, Corso Tukory 129, 90134 Palermo, Italy.

Istituto di Farmacologia Traslazionale, CNR, Via U. La Malfa 153, 90146 Palermo, Italy.

出版信息

Cells. 2024 Feb 18;13(4):355. doi: 10.3390/cells13040355.

Abstract

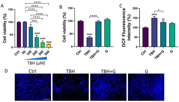
In this study, we investigated the beneficial effects of grapefruit IntegroPectin, derived from industrial waste grapefruit peels via hydrodynamic cavitation, on microglia cells exposed to oxidative stress conditions. Grapefruit IntegroPectin fully counteracted cell death and the apoptotic process induced by cell exposure to tert-butyl hydroperoxide (TBH), a powerful hydroperoxide. The protective effects of the grapefruit IntegroPectin were accompanied with a decrease in the amount of ROS, and were strictly dependent on the activation of the phosphoinositide 3-kinase (PI3K)/Akt cascade. Finally, IntegroPectin treatment inhibited the neuroinflammatory response and the basal microglia activation by down-regulating the PI3K- nuclear factor kappa-light-chain-enhancer of activated B cells (NF-kB)- inducible nitric oxide synthase (iNOS) cascade. These data strongly support further investigations aimed at exploring IntegroPectin's therapeutic role in in vivo models of neurodegenerative disorders, characterized by a combination of chronic neurodegeneration, oxidative stress and neuroinflammation.

摘要

在这项研究中,我们研究了来源于工业废弃葡萄柚皮的水力空化法衍生的葡萄柚 IntegroPectin 对暴露于氧化应激条件下的小胶质细胞的有益作用。葡萄柚 IntegroPectin 完全阻止了细胞死亡和由 tert-butyl hydroperoxide(TBH)诱导的细胞凋亡过程,TBH 是一种强大的过氧化物。葡萄柚 IntegroPectin 的保护作用伴随着 ROS 数量的减少,并且严格依赖于磷酸肌醇 3-激酶(PI3K)/蛋白激酶 B(Akt)级联的激活。最后,IntegroPectin 处理通过下调磷酸肌醇 3-激酶-核因子 kappa-轻链增强子的激活 B 细胞(NF-κB)-诱导型一氧化氮合酶(iNOS)级联反应,抑制了神经炎症反应和基础小胶质细胞激活。这些数据强烈支持进一步研究,旨在探索 IntegroPectin 在慢性神经退行性变、氧化应激和神经炎症共存的神经退行性疾病动物模型中的治疗作用。

https://cdn.ncbi.nlm.nih.gov/pmc/blobs/08a1/10886616/f6627796fe36/cells-13-00355-g001.jpg

文献AI研究员

20分钟写一篇综述,助力文献阅读效率提升50倍。

立即体验

用中文搜PubMed

大模型驱动的PubMed中文搜索引擎

马上搜索

文档翻译

学术文献翻译模型,支持多种主流文档格式。

立即体验