Suppr超能文献

基于整合生物信息学分析鉴定结直肠癌中具有预后价值的枢纽基因。

Identification of Hub genes with prognostic values in colorectal cancer by integrated bioinformatics analysis.

机构信息

Precision Preventive Medicine Laboratory of Basic Medical School, Jiujiang University, Jiujiang, Jiangxi, China.

Department of Pathology, Affiliated Hospital of Jiujiang University, Jiujiang, Jiangxi, China.

出版信息

Cancer Biomark. 2024;40(1):27-45. doi: 10.3233/CBM-230113.

Abstract

BACKGROUND

Our study aimed to investigate the Hub genes and their prognostic value in colorectal cancer (CRC) via bioinformatics analysis.

METHODS

The data set of colorectal cancer was downloaded from the GEO database (GSE21510, GSE110224 and GSE74602) for differential expression analysis using the GEO2R tool. Hub genes were screened by protein-protein interaction (PPI) comprehensive analysis. GEPIA was used to verify the expression of Hub genes and evaluate its prognostic value. The protein expression of Hub gene in CRC was analyzed using the Human Protein Atlas database. The cBioPortal was used to analyze the type and frequency of Hub gene mutations, and the effects of mutation on the patients' prognosis. The TIMER database was used to study the correlation between Hub genes and immune infiltration in CRC. Gene set enrichment analysis (GSEA) was used to explore the biological function and signal pathway of the Hub genes and corresponding co-expressed genes.

RESULTS

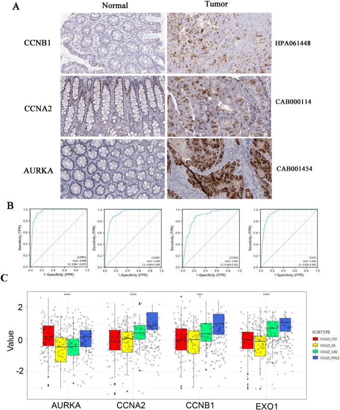
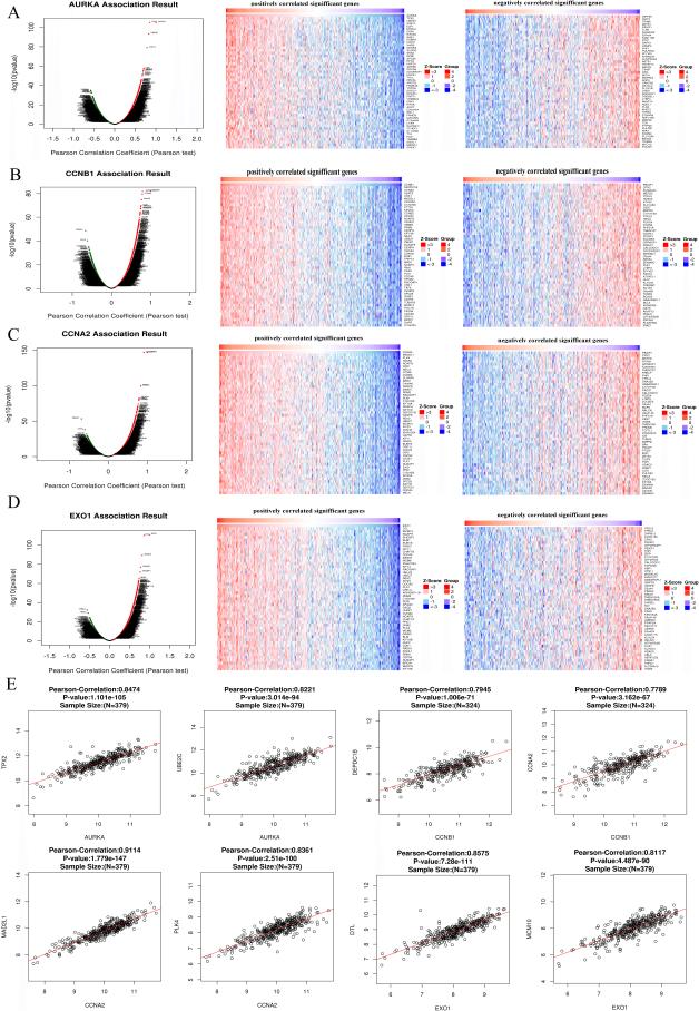
We identified 346 differentially expressed genes (DEGs), including 117 upregulated and 229 downregulated. Four Hub genes (AURKA, CCNB1, EXO1 and CCNA2) were selected by survival analysis and differential expression validation. The protein and mRNA expression levels of AURKA, CCNB1, EXO1 and CCNA2 were higher in CRC tissues than in adjacent tissues. There were varying degrees of immune cell infiltration and gene mutation of Hub genes, especially B cells and CD8+ T cells. The results of GSEA showed that Hub genes and their co-expressed genes mainly participated in chromosome segregation, DNA replication, translational elongation and cell cycle.

CONCLUSION

Overexpression of AURKA, CCNB1, CCNA2 and EXO1 had a better prognosis for CRC and this effect was correlation with gene mutation and infiltration of immune cells.

摘要

背景

本研究旨在通过生物信息学分析探讨结直肠癌(CRC)的枢纽基因及其预后价值。

方法

从 GEO 数据库(GSE21510、GSE110224 和 GSE74602)下载结直肠癌数据集,使用 GEO2R 工具进行差异表达分析。通过蛋白质-蛋白质相互作用(PPI)综合分析筛选枢纽基因。使用 GEPIA 验证枢纽基因的表达并评估其预后价值。使用 Human Protein Atlas 数据库分析 CRC 中枢纽基因的蛋白表达。使用 cBioPortal 分析枢纽基因的突变类型和频率,以及突变对患者预后的影响。使用 TIMER 数据库研究 CRC 中枢纽基因与免疫浸润的相关性。使用基因集富集分析(GSEA)探索枢纽基因及其相应共表达基因的生物学功能和信号通路。

结果

我们鉴定了 346 个差异表达基因(DEGs),包括 117 个上调基因和 229 个下调基因。通过生存分析和差异表达验证,选择了 4 个枢纽基因(AURKA、CCNB1、EXO1 和 CCNA2)。AURKA、CCNB1、EXO1 和 CCNA2 的蛋白和 mRNA 表达水平在 CRC 组织中高于相邻组织。枢纽基因存在不同程度的免疫细胞浸润和基因突变,特别是 B 细胞和 CD8+T 细胞。GSEA 的结果表明,枢纽基因及其共表达基因主要参与染色体分离、DNA 复制、翻译延伸和细胞周期。

结论

AURKA、CCNB1、CCNA2 和 EXO1 的过表达对 CRC 有更好的预后,这种效果与基因突变和免疫细胞浸润有关。

https://cdn.ncbi.nlm.nih.gov/pmc/blobs/f572/11191499/bde6db81fce2/cbm-40-cbm230113-g001.jpg

文献AI研究员

20分钟写一篇综述,助力文献阅读效率提升50倍。

立即体验

用中文搜PubMed

大模型驱动的PubMed中文搜索引擎

马上搜索

文档翻译

学术文献翻译模型,支持多种主流文档格式。

立即体验