Suppr超能文献

ATF3 通过 ILF3/NEAT1 轴触发 M2 巨噬细胞极化以防止脓毒症的炎症损伤。

Role of ATF3 triggering M2 macrophage polarization to protect against the inflammatory injury of sepsis through ILF3/NEAT1 axis.

机构信息

Geriatric Medicine Department, The Fifth Affiliated Hospital of Southern Medical University, No. 566, Congcheng Avenue, Conghua District, Guangzhou, 510920, Guangdong Province, People's Republic of China.

Department of Cardiology, Hainan General Hospital, Hainan Affiliated Hospital of Hainan Medical University, Haikou, 570311, Hainan Province, People's Republic of China.

出版信息

Mol Med. 2024 Feb 23;30(1):30. doi: 10.1186/s10020-023-00711-9.

Abstract

BACKGROUND

Sepsis is a systemic inflammatory response which is frequently associated with acute lung injury (ALI). Activating transcription factor 3 (ATF3) promotes M2 polarization, however, the biological effects of ATF3 on macrophage polarization in sepsis remain undefined.

METHODS

LPS-stimulated macrophages and a mouse model of cecal ligation and puncture (CLP)-induced sepsis were generated as in vitro and in vivo models, respectively. qRT-PCR and western blot were used to detect the expression of ATF3, ILF3, NEAT1 and other markers. The phenotypes of macrophages were monitored by flow cytometry, and cytokine secretion was measured by ELISA assay. The association between ILF3 and NEAT1 was validated by RIP and RNA pull-down assays. RNA stability assay was employed to assess NEAT1 stability. Bioinformatic analysis, luciferase reporter and ChIP assays were used to study the interaction between ATF3 and ILF3 promoter. Histological changes of lung tissues were assessed by H&E and IHC analysis. Apoptosis in lungs was monitored by TUNEL assay.

RESULTS

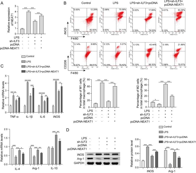
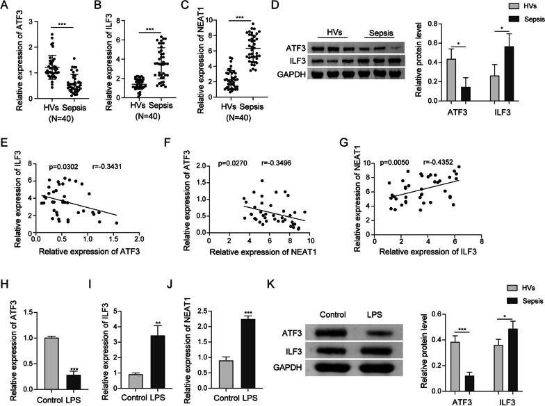
ATF3 was downregulated, but ILF3 and NEAT1 were upregulated in PBMCs of septic patients, as well as in LPS-stimulated RAW264.7 cells. Overexpression of ATF3 or silencing of ILF3 promoted M2 polarization of RAW264.7 cells via regulating NEAT1. Mechanistically, ILF3 was required for the stabilization of NEAT1 through direct interaction, and ATF3 was a transcriptional repressor of ILF3. ATF3 facilitated M2 polarization in LPS-stimulated macrophages and CLP-induced septic lung injury via ILF3/NEAT1 axis.

CONCLUSION

ATF3 triggers M2 macrophage polarization to protect against the inflammatory injury of sepsis through ILF3/NEAT1 axis.

摘要

背景

脓毒症是一种常伴有急性肺损伤(ALI)的全身性炎症反应。激活转录因子 3(ATF3)促进 M2 极化,然而,ATF3 对脓毒症中巨噬细胞极化的生物学效应尚不清楚。

方法

分别采用 LPS 刺激的巨噬细胞和盲肠结扎穿孔(CLP)诱导的脓毒症小鼠模型作为体外和体内模型。qRT-PCR 和 Western blot 用于检测 ATF3、ILF3、NEAT1 等标志物的表达。通过流式细胞术监测巨噬细胞的表型,通过 ELISA 测定细胞因子的分泌。通过 RIP 和 RNA 下拉实验验证 ILF3 和 NEAT1 之间的关联。采用 RNA 稳定性实验评估 NEAT1 的稳定性。生物信息学分析、荧光素酶报告基因和 ChIP 实验用于研究 ATF3 和 ILF3 启动子之间的相互作用。通过 H&E 和 IHC 分析评估肺组织的组织学变化。通过 TUNEL 测定监测肺组织中的细胞凋亡。

结果

脓毒症患者的 PBMCs 中以及 LPS 刺激的 RAW264.7 细胞中,ATF3 下调,而 ILF3 和 NEAT1 上调。过表达 ATF3 或沉默 ILF3 通过调节 NEAT1 促进 RAW264.7 细胞的 M2 极化。机制上,ILF3 通过直接相互作用稳定 NEAT1,而 ATF3 是 ILF3 的转录抑制子。ATF3 通过 ILF3/NEAT1 轴促进 LPS 刺激的巨噬细胞和 CLP 诱导的脓毒症肺损伤中的 M2 极化。

结论

ATF3 通过 ILF3/NEAT1 轴触发 M2 巨噬细胞极化,从而防止脓毒症的炎症损伤。

https://cdn.ncbi.nlm.nih.gov/pmc/blobs/d0b6/10893701/53cefb432d7c/10020_2023_711_Fig1_HTML.jpg

文献AI研究员

20分钟写一篇综述,助力文献阅读效率提升50倍。

立即体验

用中文搜PubMed

大模型驱动的PubMed中文搜索引擎

马上搜索

文档翻译

学术文献翻译模型,支持多种主流文档格式。

立即体验