Suppr超能文献

卡培他滨与多西他赛联合应用通过抑制 AKT 介导的前列腺癌细胞存活机制增强抗肿瘤活性。

Capivasertib combines with docetaxel to enhance anti-tumour activity through inhibition of AKT-mediated survival mechanisms in prostate cancer.

机构信息

Bioscience, Early Oncology, AstraZeneca, Alderley Park, UK.

Bioscience, Early Oncology, AstraZeneca, Cambridge, UK.

出版信息

Br J Cancer. 2024 May;130(8):1377-1387. doi: 10.1038/s41416-024-02614-w. Epub 2024 Feb 23.

Abstract

BACKGROUND/OBJECTIVE: To explore the anti-tumour activity of combining AKT inhibition and docetaxel in PTEN protein null and WT prostate tumours.

METHODS

Mechanisms associated with docetaxel capivasertib treatment activity in prostate cancer were examined using a panel of in vivo tumour models and cell lines.

RESULTS

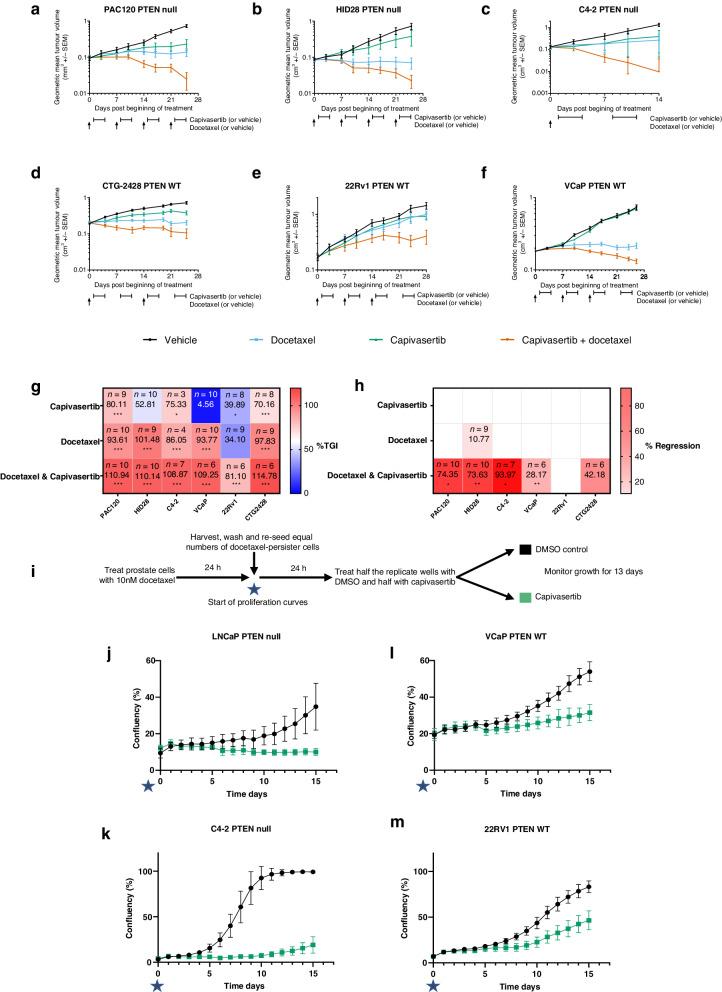
Combining docetaxel and capivasertib had increased activity in PTEN null and WT prostate tumour models in vivo. In vitro short-term docetaxel treatment caused cell cycle arrest in the majority of cells. However, a sub-population of docetaxel-persister cells did not undergo G2/M arrest but upregulated phosphorylation of PI3K/AKT pathway effectors GSK3β, p70S6K, 4E-BP1, but to a lesser extent AKT. In vivo acute docetaxel treatment induced p70S6K and 4E-BP1 phosphorylation. Treating PTEN null and WT docetaxel-persister cells with capivasertib reduced PI3K/AKT pathway activation and cell cycle progression. In vitro and in vivo it reduced proliferation and increased apoptosis or DNA damage though effects were more marked in PTEN null cells. Docetaxel-persister cells were partly reliant on GSK3β as a GSK3β inhibitor AZD2858 reversed capivasertib-induced apoptosis and DNA damage.

CONCLUSION

Capivasertib can enhance anti-tumour effects of docetaxel by targeting residual docetaxel-persister cells, independent of PTEN status, to induce apoptosis and DNA damage in part through GSK3β.

摘要

背景/目的:探索 AKT 抑制联合多西紫杉醇在 PTEN 蛋白缺失和 WT 前列腺肿瘤中的抗肿瘤活性。

方法

使用一系列体内肿瘤模型和细胞系研究了多西紫杉醇卡匹维仑治疗活性相关的机制。

结果

在体内,多西紫杉醇和卡匹维仑联合应用在 PTEN 缺失和 WT 前列腺肿瘤模型中具有更强的活性。体外短期多西紫杉醇处理导致大多数细胞的细胞周期停滞。然而,亚群的多西紫杉醇耐受细胞不会经历 G2/M 期阻滞,但会上调 PI3K/AKT 通路效应物 GSK3β、p70S6K、4E-BP1 的磷酸化,但程度较轻。体内急性多西紫杉醇处理诱导 p70S6K 和 4E-BP1 磷酸化。用卡匹维仑处理 PTEN 缺失和 WT 多西紫杉醇耐受细胞可降低 PI3K/AKT 通路的激活和细胞周期进程。在体外和体内,它降低了增殖并增加了凋亡或 DNA 损伤,尽管在 PTEN 缺失细胞中效果更为明显。多西紫杉醇耐受细胞部分依赖 GSK3β,因为 GSK3β 抑制剂 AZD2858 逆转了卡匹维仑诱导的凋亡和 DNA 损伤。

结论

卡匹维仑可以通过靶向残留的多西紫杉醇耐受细胞来增强多西紫杉醇的抗肿瘤作用,独立于 PTEN 状态,通过 GSK3β 诱导部分凋亡和 DNA 损伤。

https://cdn.ncbi.nlm.nih.gov/pmc/blobs/a184/11014923/1cc5e2850498/41416_2024_2614_Fig1_HTML.jpg

文献AI研究员

20分钟写一篇综述,助力文献阅读效率提升50倍。

立即体验

用中文搜PubMed

大模型驱动的PubMed中文搜索引擎

马上搜索

文档翻译

学术文献翻译模型,支持多种主流文档格式。

立即体验