Suppr超能文献

代谢综合征,一种人类疾病。

The Metabolic Syndrome, a Human Disease.

机构信息

Faculty of Biology, Universitat de Barcelona, 08028 Barcelona, Catalonia, Spain.

出版信息

Int J Mol Sci. 2024 Feb 13;25(4):2251. doi: 10.3390/ijms25042251.

Abstract

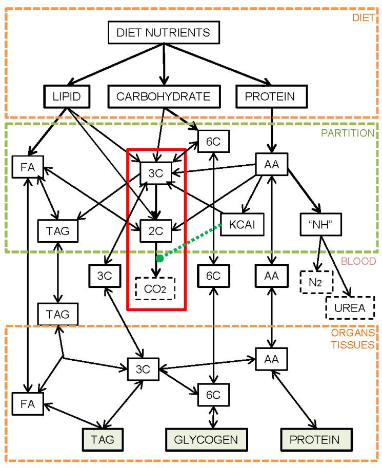
This review focuses on the question of metabolic syndrome (MS) being a complex, but essentially monophyletic, galaxy of associated diseases/disorders, or just a syndrome of related but rather independent pathologies. The human nature of MS (its exceptionality in Nature and its close interdependence with human action and evolution) is presented and discussed. The text also describes the close interdependence of its components, with special emphasis on the description of their interrelations (including their syndromic development and recruitment), as well as their consequences upon energy handling and partition. The main theories on MS's origin and development are presented in relation to hepatic steatosis, type 2 diabetes, and obesity, but encompass most of the MS components described so far. The differential effects of sex and its biological consequences are considered under the light of human social needs and evolution, which are also directly related to MS epidemiology, severity, and relations with senescence. The triggering and maintenance factors of MS are discussed, with especial emphasis on inflammation, a complex process affecting different levels of organization and which is a critical element for MS development. Inflammation is also related to the operation of connective tissue (including the adipose organ) and the widely studied and acknowledged influence of diet. The role of diet composition, including the transcendence of the anaplerotic maintenance of the Krebs cycle from dietary amino acid supply (and its timing), is developed in the context of testosterone and β-estradiol control of the insulin-glycaemia hepatic core system of carbohydrate-triacylglycerol energy handling. The high probability of MS acting as a unique complex biological control system (essentially monophyletic) is presented, together with additional perspectives/considerations on the treatment of this 'very' human disease.

摘要

这篇综述聚焦于代谢综合征(MS)是一组相关疾病/障碍的复杂但本质上单系的星系,还是仅仅是一组相关但相对独立的病理学的问题。本文介绍并讨论了 MS 的人类性质(其在自然界中的特殊性及其与人类行为和进化的密切相互依存关系)。文本还描述了其成分之间的密切相互依存关系,特别强调了它们相互关系的描述(包括它们的综合征发展和招募),以及它们对能量处理和分配的影响。本文还介绍了与肝脂肪变性、2 型糖尿病和肥胖症有关的 MS 起源和发展的主要理论,但涵盖了迄今为止描述的大多数 MS 成分。考虑到人类社会需求和进化,讨论了性别及其生物学后果的差异影响,这些影响也与 MS 的流行病学、严重程度及其与衰老的关系直接相关。本文还讨论了 MS 的触发和维持因素,特别强调了炎症,这是一个影响不同组织层次的复杂过程,也是 MS 发展的关键因素。炎症还与结缔组织(包括脂肪组织)的运作以及广泛研究和公认的饮食影响有关。在睾酮和 β-雌二醇对碳水化合物-三酰甘油能量处理的胰岛素-血糖肝脏核心系统的控制下,探讨了饮食成分的作用,包括三羧酸循环的氨供体(及其时间)的补充对克雷布斯循环的补料维持的超越。本文提出了 MS 作为一个独特的复杂生物控制系统(本质上是单系的)的高概率,并对这种“非常”人类疾病的治疗提出了额外的观点/考虑。

https://cdn.ncbi.nlm.nih.gov/pmc/blobs/09ac/10888680/cd051b4e0eef/ijms-25-02251-g003.jpg

文献AI研究员

20分钟写一篇综述,助力文献阅读效率提升50倍。

立即体验

用中文搜PubMed

大模型驱动的PubMed中文搜索引擎

马上搜索

文档翻译

学术文献翻译模型,支持多种主流文档格式。

立即体验