Suppr超能文献

海胆状多尺度结构氟化羟基磷灰石作为龋齿修复牙科树脂复合材料的通用填料

Urchin-like multiscale structured fluorinated hydroxyapatite as versatile filler for caries restoration dental resin composites.

作者信息

Zhang Shuning, Wang Xiao, Yin Shi, Wang Junjun, Chen Hongyan, Jiang Xinquan

机构信息

Department of Prosthodontics, Shanghai Ninth People's Hospital, Shanghai Jiao Tong University School of Medicine, College of Stomatology, Shanghai Jiao Tong University, Shanghai Engineering Research Center of Advanced Dental Technology and Materials, National Center for Stomatology, National Clinical Research Center for Oral Diseases, Shanghai Key Laboratory of Stomatology, Shanghai Research Institute of Stomatology, No. 639 Zhizaoju Road, Shanghai, 200011, China.

State Key Laboratory for Modification of Chemical Fibers and Polymer Materials, College of Material Science and Engineering, Donghua University, Shanghai, 201620, China.

出版信息

Bioact Mater. 2024 Feb 19;35:477-494. doi: 10.1016/j.bioactmat.2024.02.004. eCollection 2024 May.

Abstract

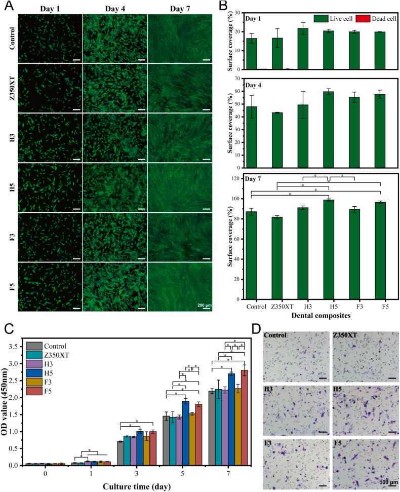
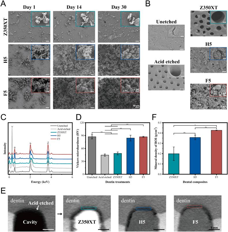
Caries is one of the most prevalent human diseases, resulting from demineralization of tooth hard tissue caused by acids produced from bacteria, and can progress to pulpal inflammation. Filling restoration with dental resin composites (DRCs) is currently the most common treatment for caries. However, existing DRCs suffer from low fracture strength and lack comprehensive anti-caries bioactivity including remineralization, pulp protection, and anti-cariogenic bacteria effects. In this study, inspired by plant roots' ability to stabilize and improve soil, fluorinated urchin-like hydroxyapatite (FUHA) with a three-dimensional whisker structure and bioactive components of calcium, phosphorus, and fluorine was designed and synthesized by a dynamic self-assembly method. Furthermore, versatile FUHA particles with different loading fractions were used as functional fillers to fabricate methacrylate-based DRCs, where the urchin-like hydroxyapatite (UHA) filled DRCs and commercial DRCs (Z350XT and BEAUTIFIL II) served as the control groups. The results demonstrated that FUHA with 50 wt% loading in resin matrix endowed DRC (F5) with excellent physicochemical properties, dentin remineralization property, cell viability, promotion of dental pulp stem cells mineralization, and antibacterial properties. Meanwhile, F5 also presented good clinical handling and aesthetic characteristics. Therefore, structure/functional-integrated FUHA filled DRCs have potential as a promising strategy for tooth restoration and anti-caries bioactivity.

摘要

龋齿是最常见的人类疾病之一,它是由细菌产生的酸导致牙齿硬组织脱矿引起的,并且会发展为牙髓炎症。用牙科树脂复合材料(DRCs)进行充填修复是目前治疗龋齿最常用的方法。然而,现有的DRCs存在断裂强度低的问题,并且缺乏包括再矿化、牙髓保护和抗致龋菌作用在内的综合抗龋生物活性。在本研究中,受植物根系稳定和改良土壤能力的启发,通过动态自组装方法设计并合成了具有三维晶须结构以及钙、磷、氟生物活性成分的氟化海胆状羟基磷灰石(FUHA)。此外,使用具有不同负载分数的多功能FUHA颗粒作为功能填料来制备基于甲基丙烯酸酯的DRCs,其中填充有海胆状羟基磷灰石(UHA)的DRCs和市售DRCs(Z350XT和BEAUTIFIL II)作为对照组。结果表明,在树脂基体中负载50 wt%的FUHA赋予DRC(F5)优异的物理化学性能、牙本质再矿化性能、细胞活力、促进牙髓干细胞矿化以及抗菌性能。同时,F5还具有良好的临床操作性和美学特性。因此,结构/功能一体化的FUHA填充DRCs作为一种有前景的牙齿修复和抗龋生物活性策略具有潜力。

https://cdn.ncbi.nlm.nih.gov/pmc/blobs/f4be/10885616/e9a4e0333286/ga1.jpg

文献AI研究员

20分钟写一篇综述,助力文献阅读效率提升50倍。

立即体验

用中文搜PubMed

大模型驱动的PubMed中文搜索引擎

马上搜索

文档翻译

学术文献翻译模型,支持多种主流文档格式。

立即体验