Suppr超能文献

NGF 信号通过增加 KOA 大鼠滑膜感觉神经支配中 TRPV1 标记的神经纤维来加剧膝骨关节炎的外周痛觉过敏。

NGF Signaling Exacerbates KOA Peripheral Hyperalgesia via the Increased TRPV1-Labeled Synovial Sensory Innervation in KOA Rats.

机构信息

Jiangnan University, Wuxi 214000, China.

Yunnan Baiyao Group Wuxi Pharmaceutical Co., Ltd., Wuxi 214000, China.

出版信息

Pain Res Manag. 2024 Feb 19;2024:1552594. doi: 10.1155/2024/1552594. eCollection 2024.

Abstract

OBJECTIVES

Knee osteoarthritis (KOA) pain is caused by nociceptors, which are actually sensory nerve fiber endings that can detect stimuli to produce and transmit pain signals, and high levels of NGF in synovial tissue led to peripheral hyperalgesia in KOA. The purpose of this study is to investigate how sensory nerve fibers respond to the NGF/TrKA signal pathway and mediate the peripheral hyperalgesia in KOA rats.

METHODS

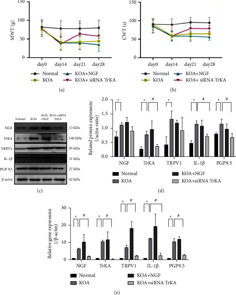
Forty SD male rats were randomly divided into 4 groups: normal, KOA, KOA + NGF, and KOA + siRNA TrKA. KOA model rats were induced by anterior cruciate ligament transection (ACLT). Mechanical and cold withdrawal thresholds (MWT and CWT) were measured 4 times in each group. The synovial tissues were harvested on day 28, and the expressions of NGF, TrKA, TRPV1, IL-1, and PGP9.5 were determined using western blot, qPCR, and immunofluorescence staining. The primary rat fibroblast-like synoviocytes (FLSs) and DRG cells were divided into 4 groups as in vivo. The expressions of NGF, TrKA, TRPV1, and CGRP in vitro were determined using western blot and qPCR.

RESULTS

KOA and intra-articular injection with NGF protein increased both mRNA and protein levels, not only TRPV1, PGP 9.5, and IL-1 in the synovial tissue, but also TRPV1, PGP 9.5, and S100 in the DRG tissue, while above changes were partly reversed after siRNA TrKA intervention. Besides, siRNA TrKA could improve peripheral hyperalgesia and decreased the TRPV1 positive nerve fiber innervation in synovial tissue. The results in vitro were consistent with those in vivo.

CONCLUSION

This study showed the activation of the NGF/TrKA signaling pathway in KOA promoted the release of pain mediators, increased the innervation of sensory nerve fibers in the synovium, and worsened peripheral hyperalgesia. It also showed increased TRPV1 positive sensory innervation in KOA was mediated by NGF/TrKA signaling and exacerbated peripheral hyperalgesia.

摘要

目的

膝骨关节炎(KOA)疼痛是由伤害感受器引起的,伤害感受器实际上是可以检测刺激并产生和传递疼痛信号的感觉神经纤维末梢,而滑膜组织中高水平的 NGF 导致 KOA 外周痛觉过敏。本研究旨在探讨感觉神经纤维如何对 NGF/TrKA 信号通路作出反应,并介导 KOA 大鼠的外周痛觉过敏。

方法

40 只雄性 SD 大鼠随机分为 4 组:正常组、KOA 组、KOA+NGF 组和 KOA+siRNA TrKA 组。通过前交叉韧带切断(ACLT)诱导 KOA 模型大鼠。每组分别测量 4 次机械和冷退缩阈值(MWT 和 CWT)。第 28 天采集滑膜组织,采用 Western blot、qPCR 和免疫荧光染色法检测 NGF、TrKA、TRPV1、IL-1 和 PGP9.5 的表达。原代大鼠成纤维样滑膜细胞(FLSs)和背根神经节(DRG)细胞分为体内 4 组。采用 Western blot 和 qPCR 检测体外 NGF、TrKA、TRPV1 和 CGRP 的表达。

结果

KOA 及关节内注射 NGF 蛋白均增加了滑膜组织中 TRPV1、PGP9.5 和 IL-1 的 mRNA 和蛋白水平,DRG 组织中 TRPV1、PGP9.5 和 S100 的 mRNA 和蛋白水平,而 siRNA TrKA 干预后部分逆转了上述变化。此外,siRNA TrKA 可改善外周痛觉过敏,并减少滑膜组织中 TRPV1 阳性神经纤维的支配。体外结果与体内结果一致。

结论

本研究表明 KOA 中 NGF/TrKA 信号通路的激活促进了疼痛介质的释放,增加了滑膜中感觉神经纤维的支配,加重了外周痛觉过敏。还表明 KOA 中 TRPV1 阳性感觉神经支配增加是由 NGF/TrKA 信号介导的,并加重了外周痛觉过敏。

https://cdn.ncbi.nlm.nih.gov/pmc/blobs/89d6/10896652/19cbd0234367/PRM2024-1552594.001.jpg

文献AI研究员

20分钟写一篇综述,助力文献阅读效率提升50倍。

立即体验

用中文搜PubMed

大模型驱动的PubMed中文搜索引擎

马上搜索

文档翻译

学术文献翻译模型,支持多种主流文档格式。

立即体验