Suppr超能文献

乙胺丁醇和美罗培南/克拉维酸协同作用促进了对 的增强胞外和胞内杀伤。

Ethambutol and meropenem/clavulanate synergy promotes enhanced extracellular and intracellular killing of .

机构信息

Research Institute for Medicines (iMed.ULisboa), Faculty of Pharmacy, Universidade de Lisboa, Lisbon, Portugal.

Universidade Católica Portuguesa, Católica Medical School, Centre for Interdisciplinary Research in Health, Lisbon, Portugal.

出版信息

Antimicrob Agents Chemother. 2024 Apr 3;68(4):e0158623. doi: 10.1128/aac.01586-23. Epub 2024 Feb 27.

Abstract

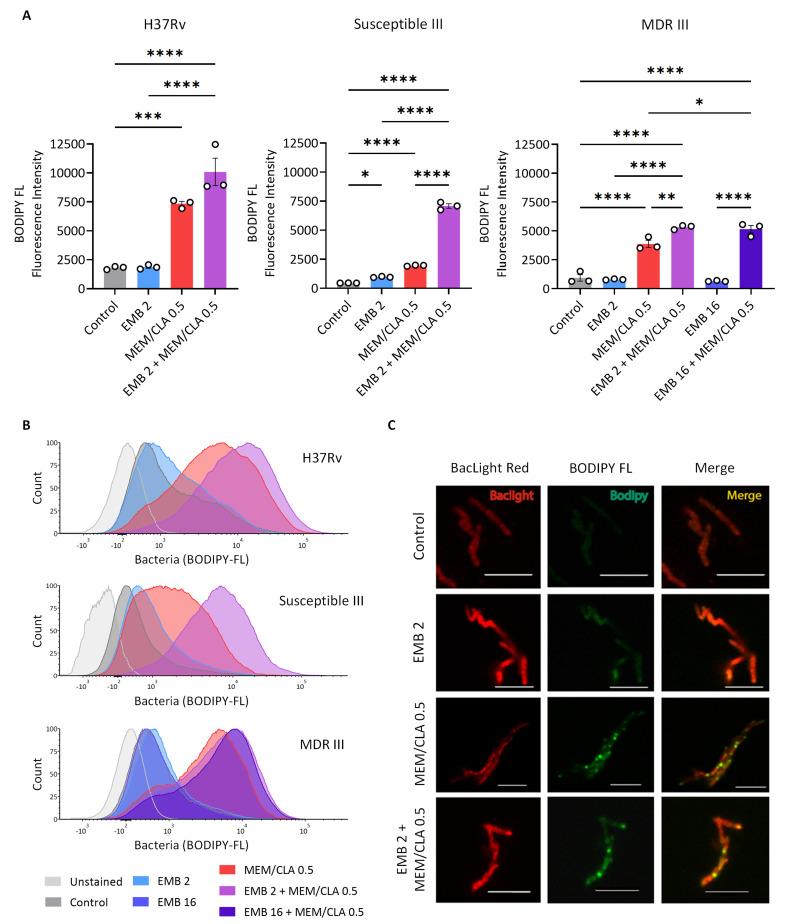
Increasing evidence supports the repositioning of beta-lactams for tuberculosis (TB) therapy, but further research on their interaction with conventional anti-TB agents is still warranted. Moreover, the complex cell envelope of () may pose an additional obstacle to beta-lactam diffusion. In this context, we aimed to identify synergies between beta-lactams and anti-TB drugs ethambutol (EMB) and isoniazid (INH) by assessing antimicrobial effects, intracellular activity, and immune responses. Checkerboard assays with H37Rv and eight clinical isolates, including four drug-resistant strains, exposed that only treatments containing EMB and beta-lactams achieved synergistic effects. Meanwhile, the standard EMB and INH association failed to produce any synergy. In -infected THP-1 macrophages, combinations of EMB with increasing meropenem (MEM) concentrations consistently displayed superior killing activities over the individual antibiotics. Flow cytometry with BODIPY FL vancomycin, which binds directly to the peptidoglycan (PG), confirmed an increased exposure of this layer after co-treatment. This was reinforced by the high IL-1β secretion levels found in infected macrophages after incubation with MEM concentrations above 5 mg/L, indicating an exposure of the host innate response sensors to pathogen-associated molecular patterns in the PG. Our findings show that the proposed impaired access of beta-lactams to periplasmic transpeptidases is counteracted by concomitant administration with EMB. The efficiency of this combination may be attributed to the synchronized inhibition of arabinogalactan and PG synthesis, two key cell wall components. Given that beta-lactams exhibit a time-dependent bactericidal activity, a more effective pathogen recognition and killing prompted by this association may be highly beneficial to optimize TB regimens containing carbapenems.IMPORTANCEAddressing drug-resistant tuberculosis with existing therapies is challenging and the treatment success rate is lower when compared to drug-susceptible infection. This study demonstrates that pairing beta-lactams with ethambutol (EMB) significantly improves their efficacy against (). The presence of EMB enhances beta-lactam access through the cell wall, which may translate into a prolonged contact between the drug and its targets at a concentration that effectively kills the pathogen. Importantly, we showed that the effects of the EMB and meropenem (MEM)/clavulanate combination were maintained intracellularly. These results are of high significance considering that the time above the minimum inhibitory concentration is the main determinant of beta-lactam efficacy. Moreover, a correlation was established between incubation with higher MEM concentrations during macrophage infection and increased IL-1β secretion. This finding unveils a previously overlooked aspect of carbapenem repurposing against tuberculosis, as certain strains suppress the secretion of this key pro-inflammatory cytokine to evade host surveillance.

摘要

越来越多的证据支持将β-内酰胺类药物重新用于结核病 (TB) 治疗,但仍需要进一步研究它们与传统抗 TB 药物的相互作用。此外,()复杂的细胞包膜可能会对β-内酰胺类药物的扩散构成额外的障碍。在这种情况下,我们旨在通过评估抗菌作用、细胞内活性和免疫反应来确定β-内酰胺类药物与抗结核药物乙胺丁醇 (EMB) 和异烟肼 (INH) 之间的协同作用。用 H37Rv 和 8 株临床分离株(包括 4 株耐药株)进行棋盘试验表明,只有包含 EMB 和β-内酰胺类药物的治疗才能产生协同作用。同时,标准的 EMB 和 INH 联合未能产生任何协同作用。在感染的 THP-1 巨噬细胞中,随着 MEM 浓度的增加,EMB 与β-内酰胺类药物的组合始终显示出比单独使用抗生素更好的杀菌活性。用 BODIPY FL 万古霉素进行的流式细胞术,该药物直接与肽聚糖 (PG) 结合,证实了在联合治疗后该层的暴露增加。在 MEM 浓度高于 5mg/L 孵育感染巨噬细胞后发现高水平的 IL-1β 分泌,进一步证实了这一点,这表明宿主先天反应传感器对 PG 中病原体相关分子模式的暴露。我们的研究结果表明,β-内酰胺类药物进入周质转肽酶的受损途径可以通过同时给予 EMB 来克服。这种组合的效率可能归因于阿拉伯半乳聚糖和 PG 合成的同步抑制,这是两种关键的细胞壁成分。鉴于β-内酰胺类药物具有时间依赖性杀菌活性,这种组合引起的更有效的病原体识别和杀伤可能对优化包含碳青霉烯类药物的结核病方案非常有益。

重要性

用现有的疗法治疗耐药性结核病具有挑战性,与药物敏感性感染相比,治疗成功率较低。本研究表明,将β-内酰胺类药物与乙胺丁醇 (EMB) 联合使用可显著提高其对 (()) 的疗效。EMB 的存在通过细胞壁增强了β-内酰胺类药物的进入,这可能导致药物与目标的接触时间延长,达到有效杀死病原体的浓度。重要的是,我们证明了 EMB 和美罗培南 (MEM)/克拉维酸组合的作用在细胞内得到了维持。考虑到高于最低抑菌浓度的时间是β-内酰胺类药物疗效的主要决定因素,这些结果具有重要意义。此外,在巨噬细胞感染期间用较高浓度的 MEM 孵育与 IL-1β 分泌增加之间存在相关性。这一发现揭示了碳青霉烯类药物重新用于结核病的一个以前被忽视的方面,因为某些 菌株会抑制这种关键促炎细胞因子的分泌,以逃避宿主监测。

https://cdn.ncbi.nlm.nih.gov/pmc/blobs/8609/10989012/4699d6a7e2b1/aac.01586-23.f001.jpg

文献AI研究员

20分钟写一篇综述,助力文献阅读效率提升50倍。

立即体验

用中文搜PubMed

大模型驱动的PubMed中文搜索引擎

马上搜索

文档翻译

学术文献翻译模型,支持多种主流文档格式。

立即体验