Suppr超能文献

靶向激活的微环境中的内皮细胞唾液酸糖蛋白 8(CD248),通过 CAR-T 细胞消除血管周细胞,以抑制肿瘤生长和转移。

Targeting the activated microenvironment with endosialin (CD248)-directed CAR-T cells ablates perivascular cells to impair tumor growth and metastasis.

机构信息

The Institute of Cancer Research, London, UK.

Department of Oncology, University of Lausanne, Lausanne, Switzerland.

出版信息

J Immunother Cancer. 2024 Feb 27;12(2):e008608. doi: 10.1136/jitc-2023-008608.

Abstract

BACKGROUND

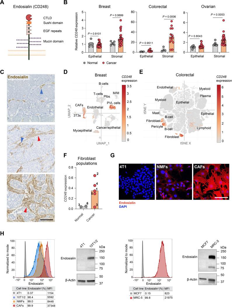
Targeting of solid cancers with chimeric antigen receptor (CAR)-T cells is limited by the lack of suitable tumor-specific antigens and the immunosuppressive, desmoplastic tumor microenvironment that impedes CAR-T cell infiltration, activity and persistence. We hypothesized that targeting the endosialin (CD248) receptor, strongly expressed by tumor-associated pericytes and perivascular cancer-associated fibroblasts, would circumvent these challenges and offer an exciting antigen for CAR-T cell therapy due to the close proximity of target cells to the tumor vasculature, the limited endosialin expression in normal tissues and the lack of phenotype observed in endosialin knockout mice.

METHODS

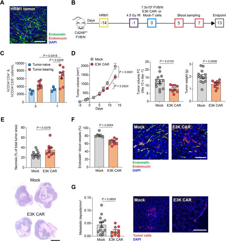
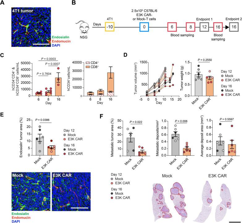
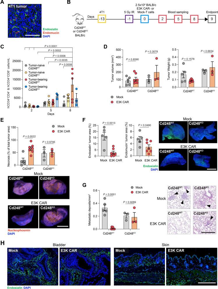
We generated endosialin-directed E3K CAR-T cells from three immunocompetent mouse strains, BALB/c, FVB/N and C57BL/6. E3K CAR-T cell composition (CD4/CD8 ratio), activity in vitro against endosialin and endosialin cells, and expansion and activity in vivo in syngeneic tumor models as well as in tumor-naive healthy and wounded mice and tumor-bearing endosialin knockout mice was assessed.

RESULTS

E3K CAR-T cells were active in vitro against both mouse and human endosialin, but not endosialin, cells. Adoptively transferred E3K CAR-T cells exhibited no activity in endosialin knockout mice, tumor-naive endosialin wildtype mice or in wound healing models, demonstrating an absence of off-target and on-target/off-tumor activity. By contrast, adoptive transfer of E3K CAR-T cells into BALB/c, FVB/N or C57BL/6 mice bearing syngeneic breast or lung cancer lines depleted target cells in the tumor stroma resulting in increased tumor necrosis, reduced tumor growth and a substantial impairment in metastatic outgrowth.

CONCLUSIONS

Together these data highlight endosialin as a viable antigen for CAR-T cell therapy and that targeting stromal cells closely associated with the tumor vasculature avoids CAR-T cells having to navigate the harsh immunosuppressive tumor microenvironment. Further, the ability of E3K CAR-T cells to recognize and target both mouse and human endosialin cells makes a humanized and optimized E3K CAR a promising candidate for clinical development applicable to a broad range of solid tumor types.

摘要

背景

嵌合抗原受体 (CAR)-T 细胞靶向实体瘤受到缺乏合适的肿瘤特异性抗原和免疫抑制、纤维化肿瘤微环境的限制,这些因素阻碍了 CAR-T 细胞的浸润、活性和持久性。我们假设靶向内皮脂酶(CD248)受体,该受体在肿瘤相关周细胞和血管周围癌相关成纤维细胞中强烈表达,将规避这些挑战,并为 CAR-T 细胞治疗提供一个令人兴奋的抗原,因为靶细胞与肿瘤血管的接近程度、正常组织中内皮脂酶的有限表达以及在内皮脂酶敲除小鼠中观察到的表型缺乏。

方法

我们从三个免疫功能正常的小鼠品系(BALB/c、FVB/N 和 C57BL/6)中生成了内皮脂酶导向的 E3K CAR-T 细胞。评估了 E3K CAR-T 细胞组成(CD4/CD8 比例)、体外对内皮脂酶和内皮脂酶细胞的活性,以及在同种异体肿瘤模型以及肿瘤无神经的健康和受伤小鼠和肿瘤携带内皮脂酶敲除小鼠中的体内扩增和活性。

结果

E3K CAR-T 细胞在体外对人和小鼠内皮脂酶均具有活性,但对内皮脂酶细胞没有活性。过继转移的 E3K CAR-T 细胞在缺乏内皮脂酶的小鼠、肿瘤无神经的内皮脂酶野生型小鼠或伤口愈合模型中没有活性,表明不存在脱靶和靶标/肿瘤外活性。相比之下,将 E3K CAR-T 细胞过继转移到携带同源乳腺癌或肺癌系的 BALB/c、FVB/N 或 C57BL/6 小鼠中,耗尽了肿瘤基质中的靶细胞,导致肿瘤坏死增加、肿瘤生长减少和转移生长受到严重损害。

结论

这些数据共同强调内皮脂酶作为 CAR-T 细胞治疗的可行抗原,并且靶向与肿瘤血管密切相关的基质细胞可以避免 CAR-T 细胞必须穿过恶劣的免疫抑制肿瘤微环境。此外,E3K CAR-T 细胞识别和靶向人和小鼠内皮脂酶细胞的能力使人类和优化的 E3K CAR 成为一种有前途的临床开发候选物,可应用于广泛的实体瘤类型。

https://cdn.ncbi.nlm.nih.gov/pmc/blobs/21d2/10900351/ba02039b5cc5/jitc-2023-008608f01.jpg

文献AI研究员

20分钟写一篇综述,助力文献阅读效率提升50倍。

立即体验

用中文搜PubMed

大模型驱动的PubMed中文搜索引擎

马上搜索

文档翻译

学术文献翻译模型,支持多种主流文档格式。

立即体验