Suppr超能文献

酵母中的复制性衰老涉及与mRNA加工/输出及蛋白质泛素化相关的动态内含子保留模式。

Replicative aging in yeast involves dynamic intron retention patterns associated with mRNA processing/export and protein ubiquitination.

作者信息

Gómez-Montalvo Jesús, de Obeso Fernández Del Valle Alvaro, De la Cruz Gutiérrez Luis Fernando, Gonzalez-Meljem Jose Mario, Scheckhuber Christian Quintus

机构信息

Tecnologico de Monterrey, Escuela de Ingeniería y Ciencias, Ave. Eugenio Garza Sada 2501, Monterrey, N.L., México.

出版信息

Microb Cell. 2024 Feb 23;11:69-78. doi: 10.15698/mic2024.02.816. eCollection 2024.

Abstract

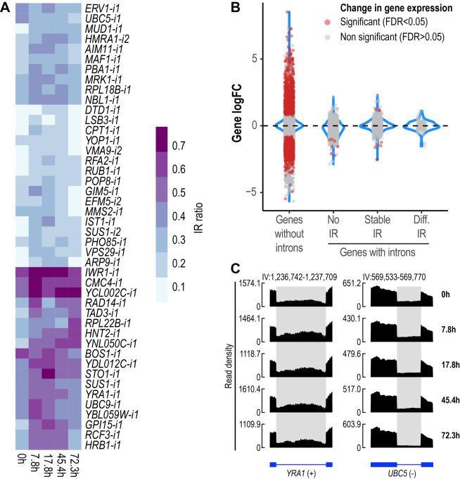
(baker's yeast) has yielded relevant insights into some of the basic mechanisms of organismal aging. Among these are genomic instability, oxidative stress, caloric restriction and mitochondrial dysfunction. Several genes are known to have an impact on the aging process, with corresponding mutants exhibiting short- or long-lived phenotypes. Research dedicated to unraveling the underlying cellular mechanisms can support the identification of conserved mechanisms of aging in other species. One of the hitherto less studied fields in yeast aging is how the organism regulates its gene expression at the transcriptional level. To our knowledge, we present the first investigation into alternative splicing, particularly intron retention, during replicative aging of . This was achieved by utilizing the IRFinder algorithm on a previously published RNA-seq data set by Janssens (2015). In the present work, 44 differentially retained introns in 43 genes were identified during replicative aging. We found that genes with altered intron retention do not display significant changes in overall transcript levels. It was possible to functionally assign distinct groups of these genes to the cellular processes of mRNA processing and export (e.g., ) in early and middle-aged yeast, and protein ubiquitination (e.g., ) in older cells. In summary, our work uncovers a previously unexplored layer of the transcriptional program of yeast aging and, more generally, expands the knowledge on the occurrence of alternative splicing in baker's yeast.

摘要

(酿酒酵母)已经为生物体衰老的一些基本机制提供了相关见解。其中包括基因组不稳定、氧化应激、热量限制和线粒体功能障碍。已知有几个基因会影响衰老过程,相应的突变体表现出短寿或长寿的表型。致力于揭示潜在细胞机制的研究有助于确定其他物种中保守的衰老机制。酵母衰老领域中迄今较少研究的一个方面是生物体如何在转录水平上调节其基因表达。据我们所知,我们首次对酿酒酵母复制性衰老过程中的可变剪接,特别是内含子保留进行了研究。这是通过对扬森斯(2015年)先前发表的RNA测序数据集使用IRFinder算法实现的。在本研究中,在复制性衰老过程中鉴定出43个基因中的44个差异保留内含子。我们发现内含子保留发生改变的基因在整体转录水平上没有显著变化。在早期和中年酵母中,可以将这些基因的不同组功能地分配到mRNA加工和输出的细胞过程(例如),而在老年细胞中则分配到蛋白质泛素化过程(例如)。总之,我们的工作揭示了酵母衰老转录程序中一个以前未被探索的层面,更广泛地说,扩展了关于酿酒酵母中可变剪接发生情况的知识。

https://cdn.ncbi.nlm.nih.gov/pmc/blobs/e25b/10897858/b215b441a110/mic-11-069-g001.jpg

文献AI研究员

20分钟写一篇综述,助力文献阅读效率提升50倍。

立即体验

用中文搜PubMed

大模型驱动的PubMed中文搜索引擎

马上搜索

文档翻译

学术文献翻译模型,支持多种主流文档格式。

立即体验