Suppr超能文献

全面表征 IFNγ 信号在急性髓系白血病中的作用揭示了预后和治疗策略。

Comprehensive characterization of IFNγ signaling in acute myeloid leukemia reveals prognostic and therapeutic strategies.

机构信息

Department of Leukemia, Division of Cancer Medicine, The University of Texas MD Anderson Cancer Center, Houston, TX, USA.

Department of Hematopathology, Division of Pathology & Laboratory Medicine, The University of Texas MD Anderson Cancer Center, Houston, TX, USA.

出版信息

Nat Commun. 2024 Feb 28;15(1):1821. doi: 10.1038/s41467-024-45916-6.

Abstract

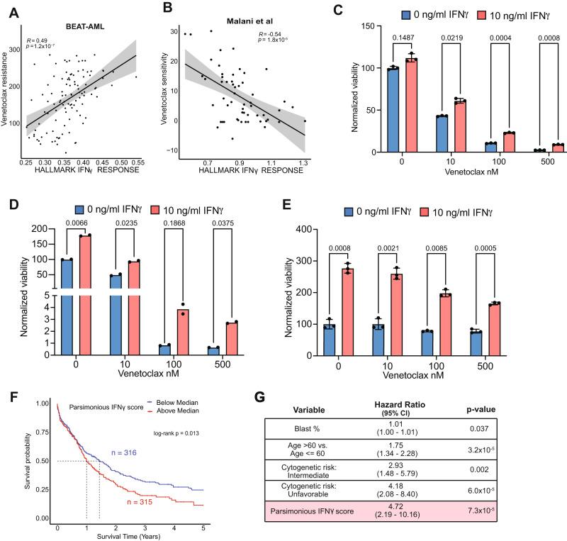
Interferon gamma (IFNγ) is a critical cytokine known for its diverse roles in immune regulation, inflammation, and tumor surveillance. However, while IFNγ levels were elevated in sera of most newly diagnosed acute myeloid leukemia (AML) patients, its complex interplay in AML remains insufficiently understood. We aim to characterize these complex interactions through comprehensive bulk and single-cell approaches in bone marrow of newly diagnosed AML patients. We identify monocytic AML as having a unique microenvironment characterized by IFNγ producing T and NK cells, high IFNγ signaling, and immunosuppressive features. IFNγ signaling score strongly correlates with venetoclax resistance in primary AML patient cells. Additionally, IFNγ treatment of primary AML patient cells increased venetoclax resistance. Lastly, a parsimonious 47-gene IFNγ score demonstrates robust prognostic value. In summary, our findings suggest that inhibiting IFNγ is a potential treatment strategy to overcoming venetoclax resistance and immune evasion in AML patients.

摘要

干扰素 γ(IFNγ)是一种关键的细胞因子,以其在免疫调节、炎症和肿瘤监测中的多种作用而闻名。然而,尽管大多数新诊断的急性髓系白血病(AML)患者的血清中 IFNγ 水平升高,但它在 AML 中的复杂相互作用仍了解不足。我们旨在通过对新诊断的 AML 患者骨髓进行全面的批量和单细胞方法来描述这些复杂的相互作用。我们发现单核细胞性 AML 具有独特的微环境,其特征是产生 IFNγ 的 T 和 NK 细胞、高 IFNγ 信号和免疫抑制特征。IFNγ 信号评分与原发性 AML 患者细胞中 venetoclax 耐药性强烈相关。此外,IFNγ 处理原发性 AML 患者细胞会增加 venetoclax 耐药性。最后,一个简约的 47 个基因 IFNγ 评分显示出强大的预后价值。总之,我们的发现表明,抑制 IFNγ 可能是克服 AML 患者 venetoclax 耐药性和免疫逃逸的潜在治疗策略。

https://cdn.ncbi.nlm.nih.gov/pmc/blobs/aa42/10902356/2d6b27e7387d/41467_2024_45916_Fig1_HTML.jpg

文献AI研究员

20分钟写一篇综述,助力文献阅读效率提升50倍。

立即体验

用中文搜PubMed

大模型驱动的PubMed中文搜索引擎

马上搜索

文档翻译

学术文献翻译模型,支持多种主流文档格式。

立即体验