Suppr超能文献

一种用于乳腺癌治疗及成像的“一体化”光热纳米颗粒纳米平台。

An "all-in-one" treatment and imaging nanoplatform for breast cancer with photothermal nanoparticles.

作者信息

Fu Yuping, Zhang Hongmei, Ye Jiahui, Chen Changrong, Yang Yaxuan, Wu Baojuan, Yin Xi, Shi Jiajun, Zhu Yun, Zhao Cheng, Zhang Weijie

机构信息

Division of Breast Surgery, Department of General Surgery, Nanjing Drum Tower Hospital, Nanjing Drum Tower Hospital Clinical College of Traditional Chinese and Western Medicine, Nanjing University of Chinese Medicine Nanjing 210008 China

Division of Breast Surgery, Department of General Surgery, Nanjing Drum Tower Hospital, The Affiliated Hospital of Medical School, Nanjing University Nanjing 210008 China.

出版信息

Nanoscale Adv. 2024 Feb 6;6(5):1423-1435. doi: 10.1039/d3na00814b. eCollection 2024 Feb 27.

Abstract

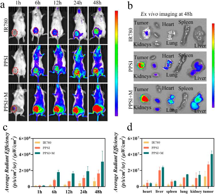
Drug delivery systems based on nanoparticles still face challenges of low efficacy and an inability to track treatment effects in tumor therapy due to biological barriers. This limitation hinders clinicians' ability to determine treatment effects and proper drug dosages, thus, ultimately impeding the further application and transformation of nanoplatforms. To address this challenge, an all-in-one nanoplatform for therapy and imaging is proposed. The nanoplatform is constructed by using nanoparticles through the co-encapsulation of the photothermal therapeutic agent IR780, the passively targeted drug OA@FeO, and the chemotherapeutic drug paclitaxel. Under the guidance of magnetic navigation, the nanoparticles can enhance local enrichment of the drug, while the luminescence properties of IR780 enable drug tracking at the same time. Remarkably, the nanoparticles exhibit improved photothermal-chemotherapy synergy under magnetic targeting guidance, demonstrating antitumor effects in both and experiments. It is demonstrated that the use of these polymeric nanoparticles has significant potential for future biomedical applications and clinical decisions.

摘要

基于纳米颗粒的药物递送系统在肿瘤治疗中仍面临挑战,由于生物屏障,其疗效较低且无法追踪治疗效果。这种局限性阻碍了临床医生确定治疗效果和合适药物剂量的能力,从而最终阻碍了纳米平台的进一步应用和转化。为应对这一挑战,提出了一种用于治疗和成像的一体化纳米平台。该纳米平台通过纳米颗粒构建,共包封光热治疗剂IR780、被动靶向药物OA@FeO和化疗药物紫杉醇。在磁导航的引导下,纳米颗粒可增强药物的局部富集,同时IR780的发光特性能够同时实现药物追踪。值得注意的是,纳米颗粒在磁靶向引导下表现出改善的光热-化疗协同作用,在体内和体外实验中均显示出抗肿瘤效果。结果表明,这些聚合物纳米颗粒在未来生物医学应用和临床决策方面具有巨大潜力。

https://cdn.ncbi.nlm.nih.gov/pmc/blobs/fa3c/10898424/1dc5ac98e573/d3na00814b-f1.jpg

文献AI研究员

20分钟写一篇综述,助力文献阅读效率提升50倍。

立即体验

用中文搜PubMed

大模型驱动的PubMed中文搜索引擎

马上搜索

文档翻译

学术文献翻译模型,支持多种主流文档格式。

立即体验