Suppr超能文献

Oct4 激活 IL-17A 以协调 M2 巨噬细胞极化和宫颈癌转移。

Oct4 activates IL-17A to orchestrate M2 macrophage polarization and cervical cancer metastasis.

机构信息

Department of the Fifth Rheumatology, The Fifth Hospital of Xi'an City, Xi'an, 710000, Shaanxi, China.

Department of Obstetrics and Gynecology, Second Affiliated Hospital, Xi'an Jiao Tong University, 157 West Fifth Road, Xincheng District, Xi'an, 710000, Shaanxi, China.

出版信息

Cancer Immunol Immunother. 2024 Mar 2;73(4):73. doi: 10.1007/s00262-023-03596-z.

Abstract

BACKGROUND

Cervical cancer is a common malignant tumor in the female. Interleukin (IL)-17A is a proinflammatory factor and exerts a vital function in inflammatory diseases and cancers. M2 macrophage has been confirmed to promote tumor development. Nevertheless, it is not yet known whether IL-17A facilitates cervical cancer development by inducing M2 macrophage polarization. Therefore, this study was conducted to investigate the regulatory effect of IL-17A on M2 macrophage polarization and the underlying mechanism in cervical cancer development.

METHODS

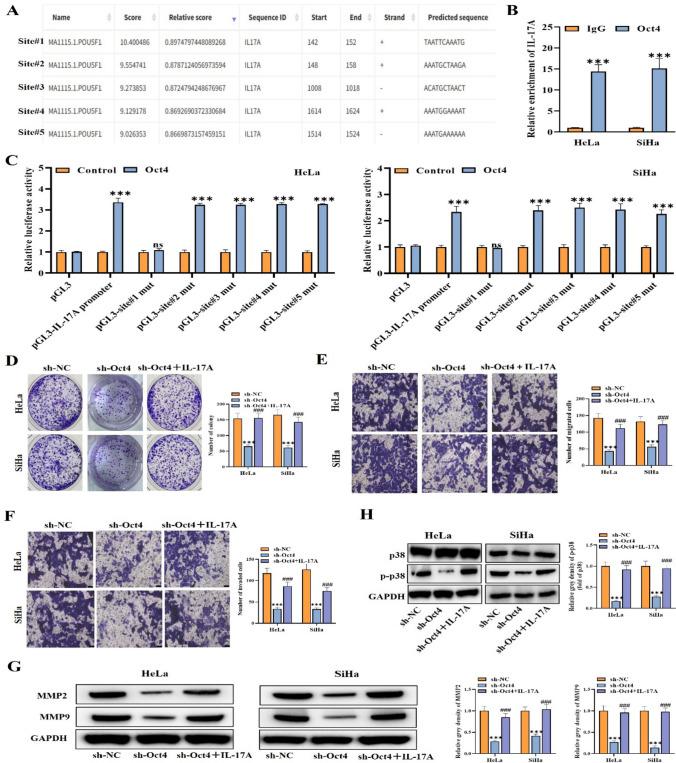
RT-qPCR was utilized for testing IL-17A expression in cancer tissues and cells. Flow cytometry was applied to evaluate the M1 or M2 macrophage polarization. Cell proliferative, migratory, and invasive capabilities were measured through colony formation and transwell assays. ChIP and luciferase reporter assays were applied to determine the interaction between IL-17A and octamer-binding transcription factor 4 (OCT4).

RESULTS

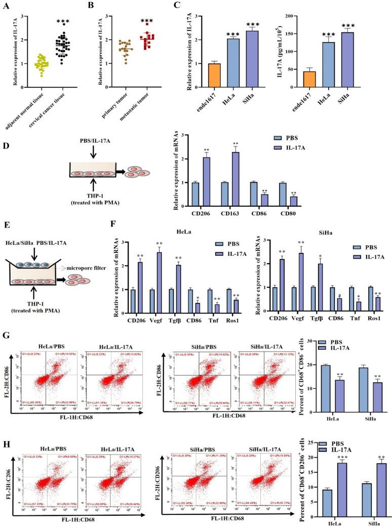
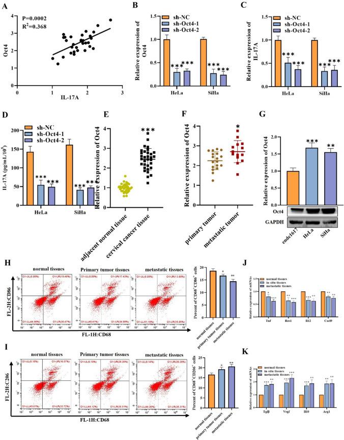
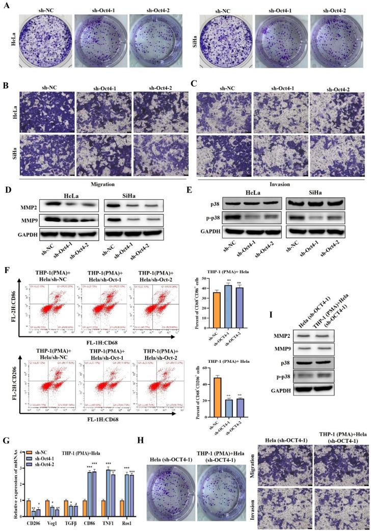
IL-17A expression and concentration were high in metastatic tissues and cells of cervical cancer. IL-17A was found to facilitate M2 macrophage polarization in cervical cancer. Furthermore, IL-17A facilitated the macrophage-mediated promotion of cervical cancer cell proliferative, migratory, and invasive capabilities. Mechanistic assays manifested that Oct4 binds to and transcriptionally activated IL-17A in cervical cancer cells. Furthermore, Oct4 promoted cervical cancer cell malignant phenotype and M2 macrophage polarization by activating the p38 pathway that, in turn, upregulated IL-17A. Additionally, in vivo experiments confirmed that Oct4 knockdown reduced tumor growth and metastasis.

CONCLUSION

Oct4 triggers IL-17A to facilitate the polarization of M2 macrophages, which promotes cervical cancer cell metastasis.

摘要

背景

宫颈癌是女性常见的恶性肿瘤。白细胞介素(IL)-17A 是一种促炎因子,在炎症性疾病和癌症中发挥重要作用。M2 巨噬细胞已被证实可促进肿瘤的发展。然而,目前尚不清楚 IL-17A 是否通过诱导 M2 巨噬细胞极化促进宫颈癌的发展。因此,本研究旨在探讨 IL-17A 对宫颈癌发展中 M2 巨噬细胞极化的调节作用及其机制。

方法

采用 RT-qPCR 检测肿瘤组织和细胞中 IL-17A 的表达。采用流式细胞术评估 M1 或 M2 巨噬细胞极化。通过集落形成和 Transwell 实验检测细胞增殖、迁移和侵袭能力。采用 ChIP 和荧光素酶报告基因实验检测 IL-17A 与八聚体结合转录因子 4(OCT4)之间的相互作用。

结果

IL-17A 在转移性宫颈癌组织和细胞中的表达和浓度均较高。IL-17A 促进宫颈癌中 M2 巨噬细胞极化。此外,IL-17A 促进巨噬细胞介导的宫颈癌细胞增殖、迁移和侵袭能力的增强。机制研究表明,Oct4 在宫颈癌细胞中结合并转录激活 IL-17A。此外,Oct4 通过激活 p38 通路促进宫颈癌细胞恶性表型和 M2 巨噬细胞极化,从而上调 IL-17A。此外,体内实验证实,Oct4 敲低可减少肿瘤生长和转移。

结论

Oct4 触发 IL-17A 促进 M2 巨噬细胞极化,从而促进宫颈癌细胞转移。

https://cdn.ncbi.nlm.nih.gov/pmc/blobs/2d11/10991909/1e93cf128262/262_2023_3596_Fig1_HTML.jpg

文献AI研究员

20分钟写一篇综述,助力文献阅读效率提升50倍。

立即体验

用中文搜PubMed

大模型驱动的PubMed中文搜索引擎

马上搜索

文档翻译

学术文献翻译模型,支持多种主流文档格式。

立即体验