Suppr超能文献

金胆粉通过肠道微生物群和代谢调节预防小鼠醉酒和酒精性肝损伤。

Golden bile powder prevents drunkenness and alcohol-induced liver injury in mice via the gut microbiota and metabolic modulation.

作者信息

Wang Yarong, Zou Zhenzhuang, Wang Sihua, Ren Airong, Ding Zhaolin, Li Yingying, Wang Yifang, Qian Zhengming, Bian Baolin, Huang Bo, Xu Guiwei, Cui Guozhen

机构信息

School of Bioengineering, Zhuhai Campus of Zunyi Medical University, Zhuhai, 519000, Guangdong, China.

Department of Pediatrics, The Fifth Affiliated Hospital of Zunyi Medical University, Zhuhai, 519000, Guangdong, China.

出版信息

Chin Med. 2024 Mar 2;19(1):39. doi: 10.1186/s13020-024-00912-2.

Abstract

BACKGROUND

Drunkenness and alcoholic liver disease (ALD) are critical public health issues associated with significant morbidity and mortality due to chronic overconsumption of alcohol. Traditional remedies, such as bear bile powder, have been historically acclaimed for their hepatoprotective properties. This study assessed the efficacy of a biotransformed bear bile powder known as golden bile powder (GBP) in alleviating alcohol-induced drunkenness and ALD.

METHODS

A murine model was engineered to simulate alcohol drunkenness and acute hepatic injury through the administration of a 50% ethanol solution. Intervention with GBP and its effects on alcohol-related symptoms were scrutinized, by employing an integrative approach that encompasses serum metabolomics, network medicine, and gut microbiota profiling to elucidate the protective mechanisms of GBP.

RESULTS

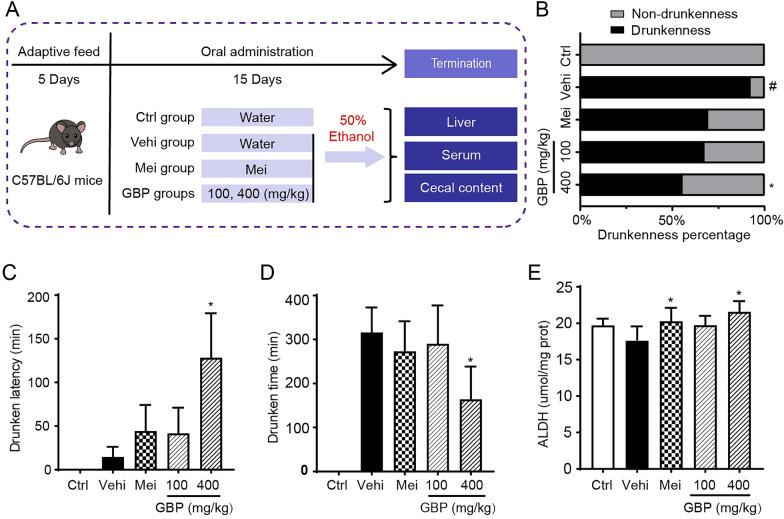
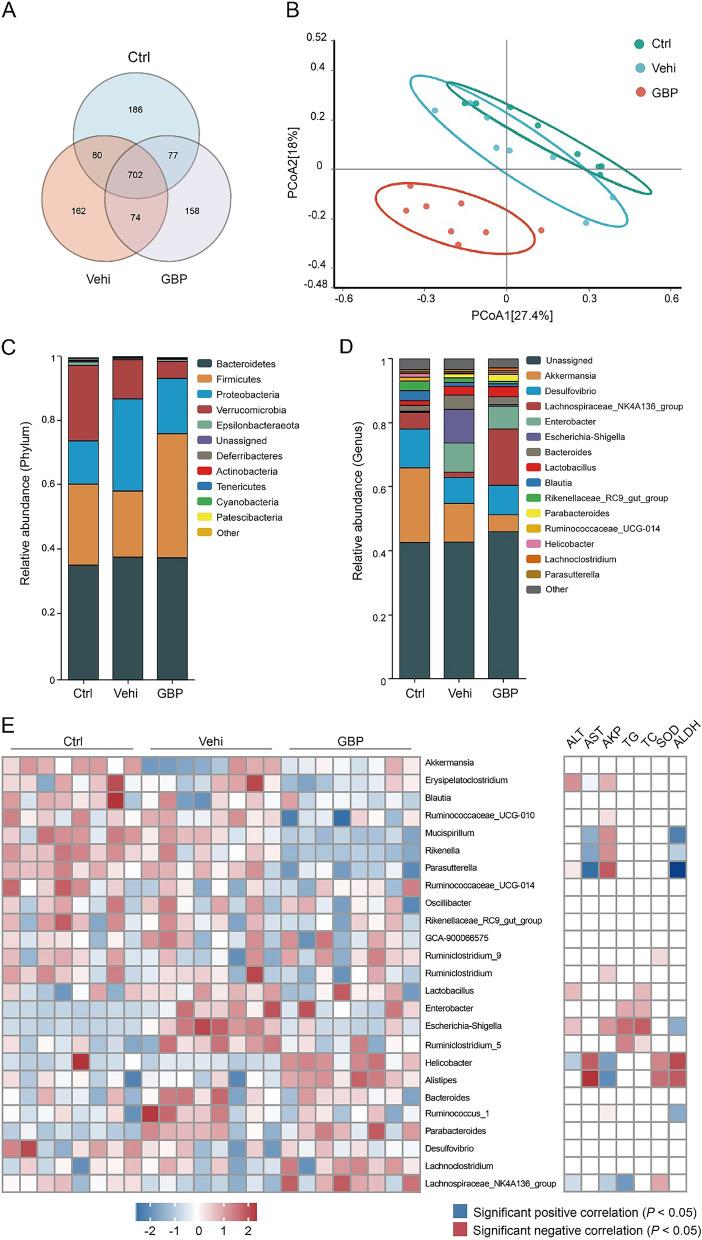
GBP administration significantly delayed the onset of drunkenness and decreased the duration of ethanol-induced inebriation in mice. Enhanced liver cell recovery was indicated by increased hepatic aldehyde dehydrogenase levels and superoxide dismutase activity, along with significant decreases in the serum alanine aminotransferase, aspartate aminotransferase, alkaline phosphatase, triglyceride, and total cholesterol levels (P < 0.05). These biochemical alterations suggest diminished hepatic damage and enhanced lipid homeostasis. Microbiota analysis via 16S rDNA sequencing revealed significant changes in gut microbial diversity and composition following alcohol exposure, and these changes were effectively reversed by GBP treatment. Metabolomic analyses demonstrated that GBP normalized the alcohol-induced perturbations in phospholipids, fatty acids, and bile acids. Correlation assessments linked distinct microbial genera to serum bile acid profiles, indicating that the protective efficacy of GBP may be attributable to modulatory effects on metabolism and the gut microbiota composition. Network medicine insights suggest the prominence of two active agents in GBP as critical for addressing drunkenness and ALD.

CONCLUSION

GBP is a potent intervention for alcohol-induced pathology and offers hepatoprotective benefits, at least in part, through the modulation of the gut microbiota and related metabolic cascades.

摘要

背景

醉酒和酒精性肝病(ALD)是重要的公共卫生问题,因长期过量饮酒导致显著的发病率和死亡率。传统药物,如熊胆粉,长期以来因其肝脏保护特性而受到赞誉。本研究评估了一种生物转化的熊胆粉——金胆粉(GBP)在减轻酒精引起的醉酒和ALD方面的功效。

方法

构建小鼠模型,通过给予50%乙醇溶液模拟酒精性醉酒和急性肝损伤。采用血清代谢组学、网络医学和肠道微生物群分析等综合方法,研究GBP对酒精相关症状的干预作用及其保护机制。

结果

给予GBP可显著延迟小鼠醉酒的发作,并缩短乙醇诱导的醉酒持续时间。肝脏醛脱氢酶水平和超氧化物歧化酶活性增加,同时血清丙氨酸转氨酶、天冬氨酸转氨酶、碱性磷酸酶、甘油三酯和总胆固醇水平显著降低(P < 0.05),表明肝细胞恢复增强。这些生化改变提示肝损伤减轻,脂质稳态增强。通过16S rDNA测序进行的微生物群分析显示,酒精暴露后肠道微生物多样性和组成发生显著变化,而GBP治疗可有效逆转这些变化。代谢组学分析表明,GBP可使酒精诱导的磷脂、脂肪酸和胆汁酸紊乱恢复正常。相关性评估将不同的微生物属与血清胆汁酸谱联系起来,表明GBP的保护作用可能归因于对代谢和肠道微生物群组成的调节作用。网络医学分析表明,GBP中的两种活性剂对解决醉酒和ALD至关重要。

结论

GBP是酒精诱导病理的有效干预措施,至少部分通过调节肠道微生物群和相关代谢级联反应发挥肝脏保护作用。

https://cdn.ncbi.nlm.nih.gov/pmc/blobs/41f3/10908100/177311f7986b/13020_2024_912_Fig1_HTML.jpg

文献AI研究员

20分钟写一篇综述,助力文献阅读效率提升50倍。

立即体验

用中文搜PubMed

大模型驱动的PubMed中文搜索引擎

马上搜索

文档翻译

学术文献翻译模型,支持多种主流文档格式。

立即体验