Suppr超能文献

用人胚胎干细胞衍生的间充质祖细胞进行多次治疗,可保留自然衰老的围绝经期小鼠的生育能力和卵巢功能。

Multiple treatments with human embryonic stem cell-derived mesenchymal progenitor cells preserved the fertility and ovarian function of perimenopausal mice undergoing natural aging.

作者信息

Shin Eun-Young, Jeong Suji, Lee Jeoung Eun, Jeong Dong Seok, Han Dong Keun, Hong Seok-Ho, Lee Dong Ryul

机构信息

Department of Biomedical Science, CHA University, 335 Pangyo-ro, Bundang-gu, Seongnam- si, 13488, Gyeonggi-do, Republic of Korea.

Department of Internal Medicine, School of Medicine, Kangwon National University, Chuncheon, 24431, Gangwon-do, Republic of Korea.

出版信息

Stem Cell Res Ther. 2024 Mar 3;15(1):58. doi: 10.1186/s13287-024-03684-6.

Abstract

OBJECTIVES

Currently, no approved stem cell-based therapies for preserving ovarian function during aging. To solve this problem, we developed a long-term treatment for human embryonic stem cell-derived mesenchymal progenitor cells (hESC-MPCs). We investigated whether the cells retained their ability to resist ovarian aging, which leads to delayed reproductive senescence.

MATERIALS AND METHODS

In a middle-aged female model undergoing natural aging, we analyzed whether hESC-MPCs benefit the long-term maintenance of reproductive fecundity and ovarian reservoirs and how their transplantation regulates ovarian function.

RESULTS

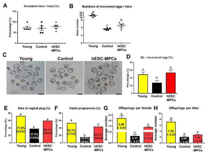
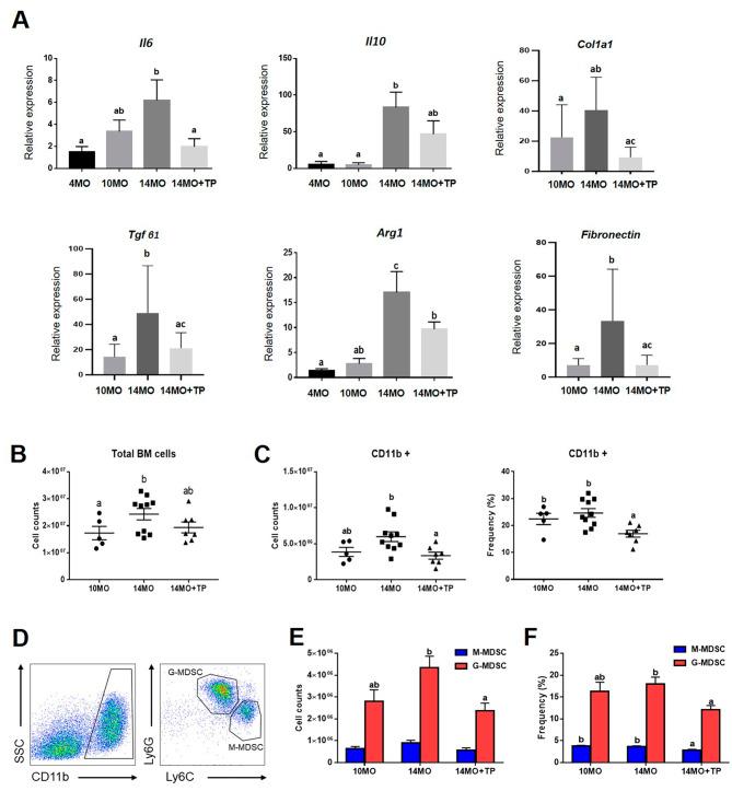
The number of primordial follicles and mice with regular estrous cycles were increased in perimenopausal mice who underwent multiple introductions of hESC-MPCs compared to age-matched controls. The estradiol levels in the hESC-MPCs group were restored to those in the young and adult groups. Embryonic development and live birth rates were higher in the hESC-MPC group than in the control group, suggesting that hESC-MPCs delayed ovarian senescence. In addition to their direct effects on the ovary, multiple-treatments with hESC-MPCs reduced ovarian fibrosis by downregulating inflammation and fibrosis-related genes via the suppression of myeloid-derived suppressor cells (MDSCs) produced in the bone marrow.

CONCLUSIONS

Multiple introductions of hESC-MPCs could be a useful approach to prevent female reproductive senescence and that these cells are promising sources for cell therapy to postpone the ovarian aging and retain fecundity in perimenopausal women.

摘要

目的

目前,尚无经批准的基于干细胞的疗法可在衰老过程中保留卵巢功能。为解决这一问题,我们开发了一种针对人胚胎干细胞来源的间充质祖细胞(hESC-MPCs)的长期治疗方法。我们研究了这些细胞是否保留了抵抗卵巢衰老的能力,而卵巢衰老会导致生殖衰老延迟。

材料与方法

在一个自然衰老的中年雌性模型中,我们分析了hESC-MPCs是否有利于生殖力和卵巢储备的长期维持,以及它们的移植如何调节卵巢功能。

结果

与年龄匹配的对照组相比,多次引入hESC-MPCs的围绝经期小鼠的原始卵泡数量和具有正常发情周期的小鼠数量增加。hESC-MPCs组的雌二醇水平恢复到年轻和成年组的水平。hESC-MPC组的胚胎发育和活产率高于对照组,表明hESC-MPCs延缓了卵巢衰老。除了对卵巢的直接作用外,多次使用hESC-MPCs治疗可通过抑制骨髓中产生的髓源性抑制细胞(MDSCs)来下调炎症和纤维化相关基因,从而减少卵巢纤维化。

结论

多次引入hESC-MPCs可能是预防女性生殖衰老的一种有用方法,并且这些细胞有望成为细胞治疗的来源,以延缓围绝经期女性的卵巢衰老并保持生育能力。

https://cdn.ncbi.nlm.nih.gov/pmc/blobs/b59b/10910829/e5daba61c3f4/13287_2024_3684_Fig1_HTML.jpg

文献AI研究员

20分钟写一篇综述,助力文献阅读效率提升50倍。

立即体验

用中文搜PubMed

大模型驱动的PubMed中文搜索引擎

马上搜索

文档翻译

学术文献翻译模型,支持多种主流文档格式。

立即体验