Suppr超能文献

细胞外囊泡作为诊断和检测肝细胞癌复发的潜在生物标志物。

Extracellular vesicles as potential biomarkers for diagnosis and recurrence detection of hepatocellular carcinoma.

机构信息

Department of General, Visceral and Transplant Surgery, Muenster University Hospital, Muenster University, Muenster, Germany.

Department of General, Transplant and Thorax Surgery, Frankfurt University Hospital, Goethe University, VisceralFrankfurt, Germany.

出版信息

Sci Rep. 2024 Mar 4;14(1):5322. doi: 10.1038/s41598-024-55888-8.

Abstract

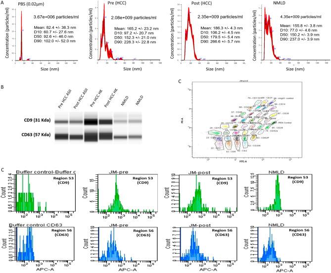
Hepatocellular carcinoma (HCC) is the most common primary malignant liver tumor and a leading cause of cancer-related deaths worldwide. However, current diagnostic tools are often invasive and technically limited. In the last decade, non-invasive liquid biopsies have transformed the field of clinical oncology, showcasing the potential of various liquid-biopsy derived analytes, including extracellular vesicles (EVs), to diagnose and monitor HCC progression and metastatic spreading, serving as promising novel biomarkers. A prospective single-center cohort study including 37 HCC patients and 20 patients with non-malignant liver disease (NMLD), as a control group, was conducted. Serum EVs of both groups were analyzed before and after liver surgery. The study utilized microbead-based magnetic particle sorting and flow cytometry to detect 37 characteristic surface proteins of EVs. Furthermore, HCC patients who experienced tumor recurrence (R-HCC) within 12 months after surgery were compared to HCC patients without recurrence (NR-HCC). EVs of R-HCC patients (n = 12/20) showed significantly lower levels of CD31 compared to EVs of NR-HCC patients (p = 0.0033). EVs of NMLD-group showed significantly higher expressions of CD41b than EVs of HCC group (p = 0.0286). The study determined significant short-term changes in CD19 dynamics in EVs of the NMLD-group, with preoperative values being significantly higher than postoperative values (p = 0.0065). This finding of our pilot study suggests EVs could play a role as potential targets for the development of diagnostic and therapeutic approaches for the early and non-invasive detection of HCC recurrence. Further, more in-depth analysis of the specific EV markers are needed to corroborate their potential role as diagnostic and therapeutic targets for HCC.

摘要

肝细胞癌(HCC)是最常见的原发性恶性肝肿瘤,也是全球癌症相关死亡的主要原因。然而,目前的诊断工具往往具有侵入性且技术上存在局限性。在过去的十年中,非侵入性液体活检改变了临床肿瘤学领域,展示了各种液体活检衍生分析物(包括细胞外囊泡(EVs))在诊断和监测 HCC 进展和转移扩散方面的潜力,作为有前途的新型生物标志物。进行了一项前瞻性单中心队列研究,纳入 37 名 HCC 患者和 20 名非恶性肝病(NMLD)患者作为对照组。分析了两组患者肝手术后的血清 EVs。该研究利用基于微珠的磁性粒子分选和流式细胞术检测 EVs 的 37 种特征表面蛋白。此外,将术后 12 个月内发生肿瘤复发(R-HCC)的 HCC 患者与无复发(NR-HCC)的 HCC 患者进行比较。R-HCC 患者(n=12/20)的 EVs 中 CD31 的水平明显低于 NR-HCC 患者(p=0.0033)。NMLD 组的 EVs 中 CD41b 的表达明显高于 HCC 组(p=0.0286)。研究确定了 NMLD 组 EVs 中 CD19 动力学的显著短期变化,术前值明显高于术后值(p=0.0065)。这项初步研究的结果表明,EVs 可能作为开发诊断和治疗方法的潜在靶点,用于早期和非侵入性检测 HCC 复发。进一步需要对特定的 EV 标志物进行更深入的分析,以证实它们作为 HCC 诊断和治疗靶点的潜在作用。

https://cdn.ncbi.nlm.nih.gov/pmc/blobs/94f9/10912302/c3103504a9ba/41598_2024_55888_Fig1_HTML.jpg

文献AI研究员

20分钟写一篇综述,助力文献阅读效率提升50倍。

立即体验

用中文搜PubMed

大模型驱动的PubMed中文搜索引擎

马上搜索

文档翻译

学术文献翻译模型,支持多种主流文档格式。

立即体验