Suppr超能文献

ergothioneine 可促进雄性小鼠的长寿和健康衰老。

Ergothioneine promotes longevity and healthy aging in male mice.

机构信息

Faculty of Pharmacy, Kanazawa University, Kanazawa, 920-1192, Japan.

Department of Molecular Medicine, Graduate School of Pharmaceutical Science, Kumamoto University, Kumamoto, 862-0973, Japan.

出版信息

Geroscience. 2024 Aug;46(4):3889-3909. doi: 10.1007/s11357-024-01111-5. Epub 2024 Mar 6.

Abstract

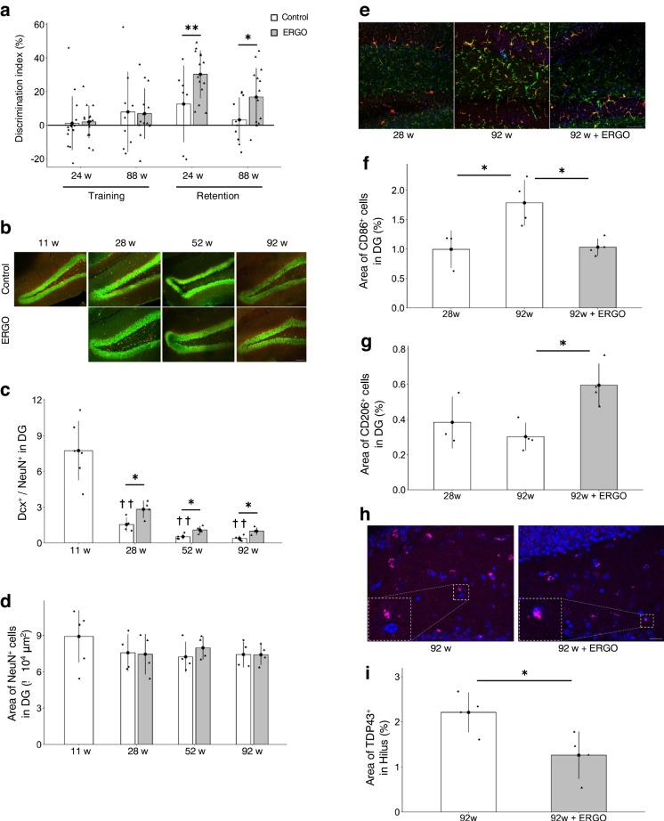
Healthy aging has emerged as a crucial issue with the increase in the geriatric population worldwide. Food-derived sulfur-containing amino acid ergothioneine (ERGO) is a potential dietary supplement, which exhibits various beneficial effects in experimental animals although the preventive effects of ERGO on aging and/or age-related impairments such as frailty and cognitive impairment are unclear. We investigated the effects of daily oral supplementation of ERGO dissolved in drinking water on lifespan, frailty, and cognitive impairment in male mice from 7 weeks of age to the end of their lives. Ingestion of 4 ~ 5 mg/kg/day of ERGO remarkably extended the lifespan of male mice. The longevity effect of ERGO was further supported by increase in life and non-frailty spans of Caenorhabditis elegans in the presence of ERGO. Compared with the control group, the ERGO group showed significantly lower age-related declines in weight, fat mass, and average and maximum movement velocities at 88 weeks of age. This was compatible with dramatical suppression by ERGO of the age-related increments in plasma biomarkers (BMs) such as the chemokine ligand 9, creatinine, symmetric dimethylarginine, urea, asymmetric dimethylarginine, quinolinic acid, and kynurenine. The oral intake of ERGO also rescued age-related impairments in learning and memory ability, which might be associated with suppression of the age-related decline in hippocampal neurogenesis and TDP43 protein aggregation and promotion of microglial shift to the M2 phenotype by ERGO ingestion. Ingestion of ERGO may promote longevity and healthy aging in male mice, possibly through multiple biological mechanisms.

摘要

健康老龄化已成为一个全球性的重要问题,随着全球老年人口的增加。从食物中提取的含硫氨基酸麦角硫因(ERGO)是一种潜在的膳食补充剂,尽管 ERGO 对衰老和/或与年龄相关的损伤(如虚弱和认知障碍)的预防作用尚不清楚,但它在实验动物中表现出多种有益作用。我们研究了每天口服溶于饮用水中的 ERGO 对雄性小鼠从 7 周龄到生命结束时的寿命、虚弱和认知障碍的影响。摄入 4~5mg/kg/天的 ERGO 可显著延长雄性小鼠的寿命。ERGO 的长寿作用进一步得到了支持,即在 ERGO 的存在下,秀丽隐杆线虫的寿命和非虚弱跨度增加。与对照组相比,ERGO 组在 88 周龄时体重、脂肪量以及平均和最大运动速度的年龄相关下降明显较低。这与 ERGO 对血浆生物标志物(BMs)如趋化因子配体 9、肌酐、对称二甲基精氨酸、尿素、非对称二甲基精氨酸、喹啉酸和犬尿氨酸的年龄相关增加的显著抑制作用相吻合。口服 ERGO 还可以挽救与年龄相关的学习和记忆能力下降,这可能与 ERGO 摄入抑制海马神经发生和 TDP43 蛋白聚集的年龄相关下降以及促进小胶质细胞向 M2 表型的转变有关。ERGO 的摄入可能通过多种生物学机制促进雄性小鼠的长寿和健康衰老。

https://cdn.ncbi.nlm.nih.gov/pmc/blobs/38a3/11226696/d41ec8af4592/11357_2024_1111_Fig1_HTML.jpg

文献AI研究员

20分钟写一篇综述,助力文献阅读效率提升50倍。

立即体验

用中文搜PubMed

大模型驱动的PubMed中文搜索引擎

马上搜索

文档翻译

学术文献翻译模型,支持多种主流文档格式。

立即体验